2026年上市公司董高履职监管全面收紧,最新版《上市公司治理准则》(以下简称《治理准则》)已于1月1日正式施行,从任职审核到离职追责、从勤勉履职到薪酬追索,全流程划定合规红线,忠实勤勉不再是纸面要求,履职失责将面临罚款、禁入、薪酬追回等多重追责。合规履职已成上市公司治理核心要求,上市公司关键少数必看!
接下来就为大家梳理一下此次《治理准则》修订后董高履职相关的规范,以及新规修订后,董高履职要注意哪些地方。
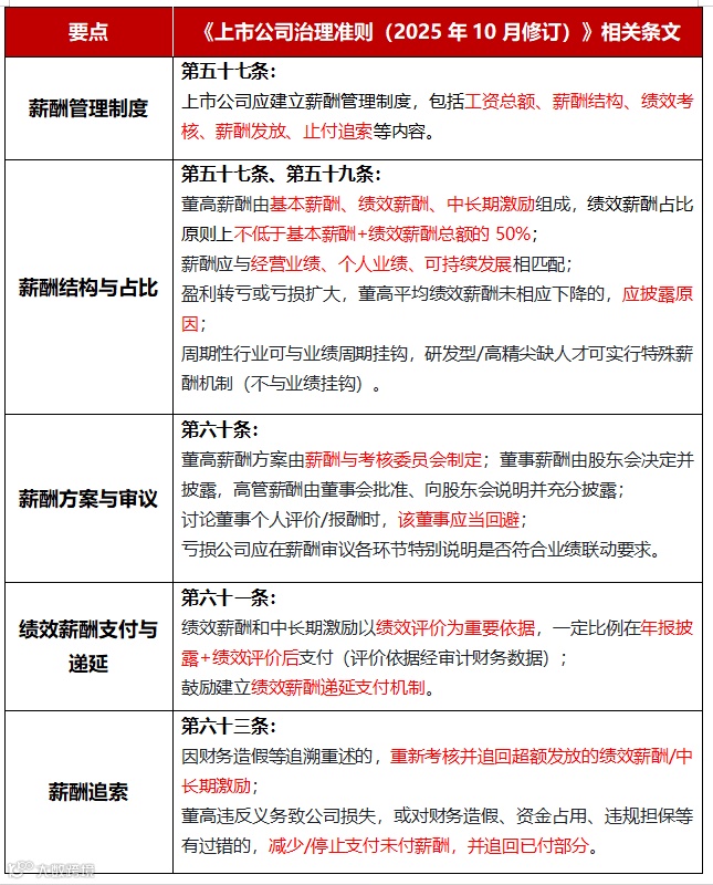
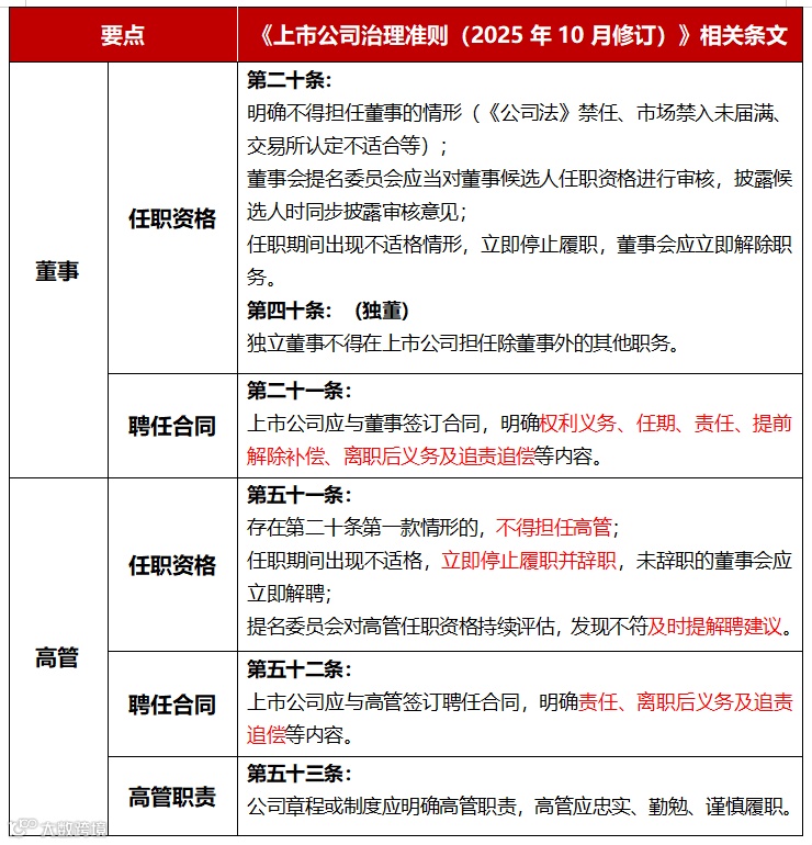
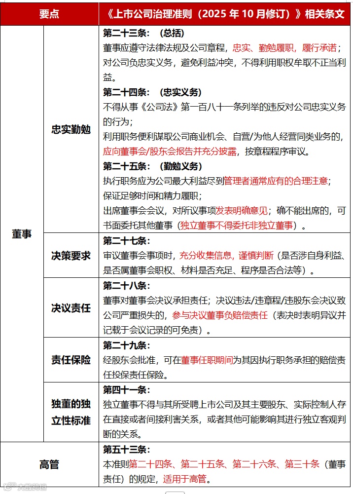
一、董高履职规范梳理
二、《治理准则》与董高履职相关的修订亮点
更多相关内容可前往以下文章查看~
三、违规案例
梳理完相关要点,让我们一起来看看违规案例吧~这是一起典型的董高未勤勉尽责、放任财务造假的履职违规案例,涉事董高覆盖董事长、总经理、董秘、财务总监、独董等全层级,涉事公司被监管追责,最终领了【公司被ST+千万罚款+10年市场禁入】的罚单!
【案情介绍】
2019-2021年,A公司通过少计销售费用累计虚增利润6.5亿元,2023年反向多计销售费用虚减利润4.59亿元,在财务核算时未执行《企业会计准则—基本准则》第九条的规定,未以权责发生制为核算基础,按收入成本费用配比原则计提销售费用,导致4年年报虚假记载。
董事长:全面管理公司,知悉销售费用核算问题却放任造假,签署虚假年报并保证真实。
总经理/董秘:掌经营与信披,明知违规却放任,形式签署年报。
分管销售/财务:知悉核算漏洞未采取制止措施。
独立董事/审计委员:未发现财务核算重大异常,审计监督流于形式。
【处罚结果】
监管层已对A公司及相关责任主体作出严厉处罚,对A公司责令改正并处罚款,对董事长给予警告、顶格罚款500万元,同时采取10年证券市场禁入措施;对其余数名涉事董事、高管分别给予警告并处罚款,公司及董高合计罚款超两千万元。此外,因信息披露违法违规情节严重,A公司已被实施其他风险警示(ST),此次处罚彰显了监管层严打财务造假、压实“关键少数”履职责任的坚定决心。
上述案例中,A公司存在信息披露失实、会计处理不规范、财务数据造假等问题,审计监督亦未尽职责。董事高管作为公司治理“关键少数”,未恪守忠实勤勉法定义务,从决策核查、日常监督到信披把关全链条失职,对信息披露违法负有直接责任。此案为所有上市公司敲响合规警钟,唯有以案为鉴、自查自省,严格对标最新监管要求,压实董高履职责任、完善内部监督机制,才能筑牢公司治理与信息披露的合规底线。
合规问答
公司目前只有独立董事年度履职,内容也是流程形式。现在对于上市公司董事的履职评价,是否有法规上的强制要求?
A:
参考法规《上市公司治理准则(2025年10月修订)》第五十四条:上市公司应当建立公正透明的董事、高级管理人员绩效与履职评价标准和程序。
薪酬委和董事会审议高管薪酬,对应的高管兼任薪酬委成员和董事的,是否需要回避表决?
A:
董事报酬由股东会决定。在董事会或者薪酬与考核委员会对董事个人进行评价或者讨论其报酬时,该董事应当回避。参考法规《上市公司治理准则(2025年10月修订)》第六十条。
管理层换届,董事会出具对管理层的履职评价意见,是否需要董事会审议?
A:
董事履职评价应过股东会并披露;高管履职评价无强制规定,具体看公司内部的相关制度规定,市场上也有一些公司经董事会审议。参考《上市公司治理准则(2025年10月修订)》第五十四条、第五十五条、第五十六条。

