为了落实中国证监会《上市公司重大资产重组管理办法》《上市公司监管指引第5号——上市公司内幕信息知情人登记管理制度》等规定,提升内幕信息知情人填报的准确性、完整性,深交所于2026年1月30日对《深圳证券交易所上市公司自律监管指南第1号——业务办理》、《深圳证券交易所创业板上市公司自律监管指南第1号——业务办理》进行了修订。
PART 01
深圳证券交易所上市公司自律监管指南第1号——业务办理(2026年修订) |
修改内容 |
第一部分 |
|
1.1 信息披露事务 |
修改:落实《重组办法》及《内幕信息知情人登记管理制度》,明确和细化内幕信息知情人的登记、报送要求。 |
1.2 董事会秘书和证券事务代表管理 |
未修改 |
1.3 独立董事管理 |
未修改 |
第二部分 |
|
2.1 向不特定对象募集股份 |
未修改 |
2.2 向特定对象发行股票 |
未修改 |
2.3 向原股东配售股份 |
未修改 |
2.4 向不特定对象发行可转换公司债券 |
未修改 |
2.5 向特定对象发行可转换公司债券 |
未修改 |
2.6 向特定对象发行优先股转让业务 |
未修改 |
2.7 限售股份解除限售 |
未修改 |
2.8 要约收购 |
未修改 |
2.9 股权分置改革相关事项 |
未修改 |
2.10 融资融券、转融通相关事项 |
未修改 |
第三部分 |
|
3.1 股东会 |
未修改 |
3.2 股权激励 |
未修改 |
3.3 上市公司股东业务 |
未修改 |
3.4 业绩说明会相关事宜 |
未修改 |
3.5 互动易平台相关事宜 |
未修改 |
第四部分 |
|
4.1 定期报告披露相关事宜 |
未修改 |
4.2 营业收入扣除相关事项 |
未修改 |
4.3 变更公司名称 |
未修改 |
4.4 现金选择权 |
无实质变动,仅修改文字表述“其它”改为了“其他” |
4.5 退市公司重新上市 |
未修改 |
4.6 退市风险公司信息披露 |
未修改 |
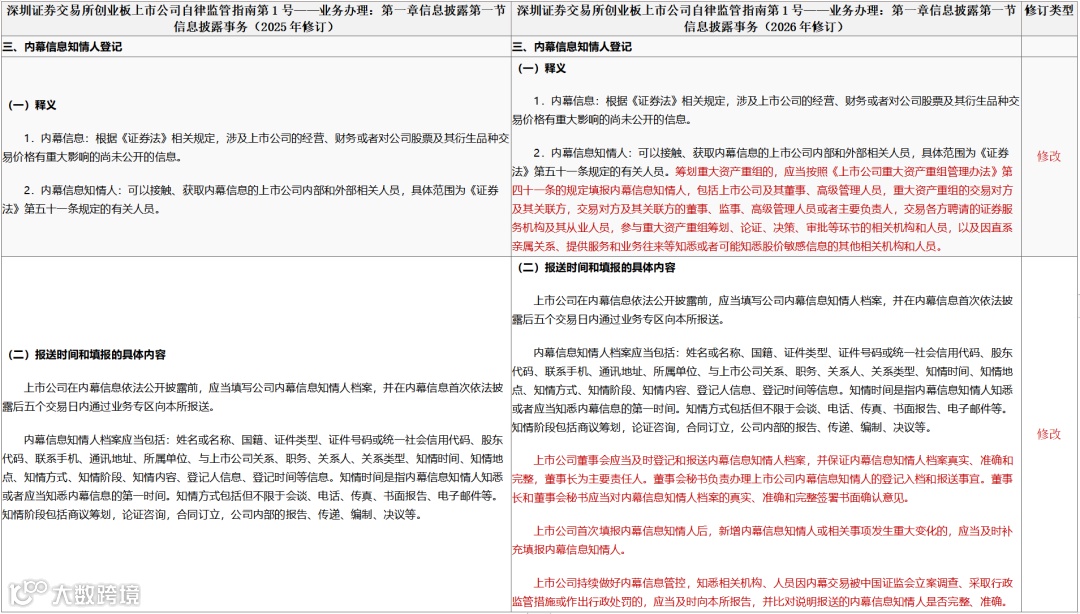
以下为不同章节中的具体修订内容:
落实《重组办法》及《内幕信息知情人登记管理制度》,细化重组事项内幕知情人的范围,内幕信息知情人的登记、报送要求;明确董秘负责内幕知情人档案的登记入档和报送事宜,董事长为主要责任人,并且董事长和董秘还需对内幕信息知情人档案签署书面确认意见。
法规详情可以扫码查看~
无实质变动,仅修改文字表述“其它”改为了“其他”。
法规详情可以扫码查看~
PART 02
深圳证券交易所创业板上市公司自律监管指南第1号——业务办理(2026年修订) |
修改内容 |
第一章信息披露 |
|
第一节信息披露事务 |
修改:落实《重组办法》及《内幕信息知情人登记管理制度》,明确和细化内幕信息知情人的登记、报送要求。 |
第二节定期报告披露相关事宜 |
修改:在定期报告其他重要事项的披露中新增大股东、董事、高管违规买卖情况、违规所得收益的追缴情况以及董事会对相关人员采取的问责措施的披露要求。 |
第三节营业收入扣除相关事项 |
未修改 |
第四节限售股份解除限售 |
未修改 |
第五节变更公司名称 |
未修改 |
第六节融资融券、转融通相关事项 |
未修改 |
第七节退市风险公司信息披露 |
未修改 |
第二章公司治理 |
|
第一节股东会 |
文字表述修改,无实质内容变化 |
第二节股权激励 |
未修改 |
第三节董事会秘书和证券事务代表管理 |
未修改 |
第四节独立董事管理 |
未修改 |
第五节上市公司股东业务 |
文字表述修改,无实质内容变化 |
第六节业绩说明会相关事宜 |
未修改 |
第七节互动易平台相关事宜 |
未修改 |
第三章再融资及并购重组 |
|
第一节向不特定对象募集股份 |
未修改 |
第二节向特定对象发行股票 |
未修改 |
第三节向不特定对象发行可转换公司债券 |
1.文字表述修改 2.修改:预计可能触发可转债赎回权的公司应当在预计赎回条件触发日五个交易日前从“及时披露提示性公告”修改为“至少发布一次风险提示公告”。 |
第四节向特定对象发行可转换公司债券 |
文内“引用法规名称”修改,无实质内容变化 |
第五节向原股东配售股份 |
未修改 |
第六节向特定对象发行优先股转让业务 |
未修改 |
第七节现金选择权 |
未修改 |
第八节要约收购 |
未修改 |
以下为不同章节中的具体修订内容:
与深主板一致,落实《重组办法》及《内幕信息知情人登记管理制度》,细化重组事项内幕知情人的范围,内幕信息知情人的登记、报送要求;明确董秘负责内幕知情人档案的登记入档和报送事宜,董事长为主要责任人,并且董事长和董秘还需对内幕信息知情人档案签署书面确认意见。
法规详情可以扫码查看~
1.明确上市公司披露定期报告应遵循证监会及交易所相关规则指引,披露对投资者决策有用信息,重视非财务信息披露、保证表述易懂、规范第三方数据引用。
2.在定期报告其他重要事项的披露中,增加“上市公司报告期发生董事、高级管理人员、持股5%以上的股东违反相关规定买卖公司股票,或发生其他违规买卖公司股票且公司已披露将收回违规所得收益的,应当在年度报告中披露违规买卖公司股票的具体情况、违规所得收益的追缴情况以及董事会对相关人员采取的问责措施。”
3.其他为文字表述修改。
法规详情可以扫码查看~
1.文字表述修改。
2.预计可能触发可转债赎回权的公司应当在预计赎回条件触发日五个交易日前从“及时披露提示性公告”修改为“至少发布一次风险提示公告”。
法规详情可以扫码查看~
法规详情可以扫码查看,具体修订对比内容可以在易董法库查看~

