搜索
首页
大数快讯
大数活动
服务超市
文章专题
出海平台
流量密码
出海蓝图
产业赛道
物流仓储
跨境支付
选品策略
实操手册
报告
跨企查
百科
导航
知识体系
工具箱
更多
找货源
跨境招聘
DeepSeek
首页
>
-24℃,暴雪!山东多市发布寒潮预警,济南或迎70年来同期最低温
>
-24℃,暴雪!山东多市发布寒潮预警,济南或迎70年来同期最低温
山东中冶石油机械有限公司
2021-01-05
0
导读:刚刚过去的寒潮你以为已经很冷了吧?NO!NO!NO!那只是个小小的演练!真正的大招马上就来!本周,将有两股冷
刚刚过去的寒潮
你以为已经很冷了吧?
NO!NO!NO!
那只是个小小的演练!
真正的大招
马上就来!
本周,将有两股冷空气
“接力”影响山东
山东省气象台于4日17时发布
寒潮黄色预警
海上大风黄色预警
具体来看,受强冷空气影响,预计6~8日,山东将出现寒潮天气,带来明显降温和大风,
半岛北部地区有大到暴雪。过程降温幅度8~10℃,部分地区10~12℃
。
最低气温出现在7~8日:鲁西北和鲁中地区-18~-20℃,局部可达-23℃以下,其他地区-13~-15℃。北风,渤海、渤海海峡、黄
海北
部和中部7~8级阵风9~10级,半岛地区和内陆湖面5~6级阵风7~8级,其他地区4~5级阵风6~7级。为此,山东省气象台于1月4日17时00分发布寒潮黄色和海上大风黄色预警信号。
9~11日仍有冷空气影响山东
,气温偏低,回升缓慢,最低气温:鲁西北和鲁中地区-9~-12℃,其他地区-7~-9℃。此次低温天气持续
时间
长,
温度
低,叠加前期的低温天气,可能出现明显冻害,需加强防范持续低温对农业、能源供应、室外作业、人体健康和疫情防控等造成的不利影响。
4日下午
济南
、
德州
、
菏泽
等多市
均发布重要天气预报
济南:-24℃!
寒潮黄色预警!
70年来最低温!
市区可能出现1951年建站以来
1月上旬最低气温
其它区县可能出现
建站以来1月上旬最低气温
受寒潮影响,预计6~8日济南将出现剧烈降温和大风天气,过程降温幅度10℃~14℃。
5日白天最高气温-1℃左右,6日白天最高气温降至-4℃左右,7日白天最高气温降至-8℃左右;
7日早晨气温降至最低,北部地区及山区-24℃~-20℃,市区及其它地区-19℃~-16℃
;8日早晨最低气温,北部地区及山区-22℃~-18℃,市区及其它地区-16℃~-12℃;8日白天气温开始缓慢回升。
大风预报:6日白天到夜间北风4~5级阵风7级。
鉴于此次寒潮过程降温剧烈、气温低,为此济南市气象台于4日15时00分发布寒潮黄色预警信号。
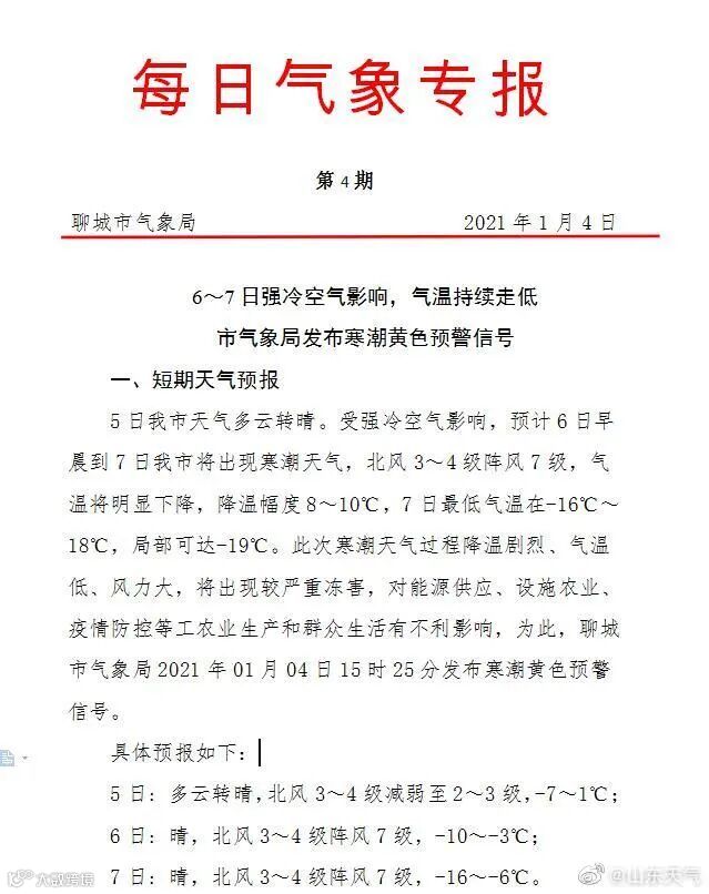
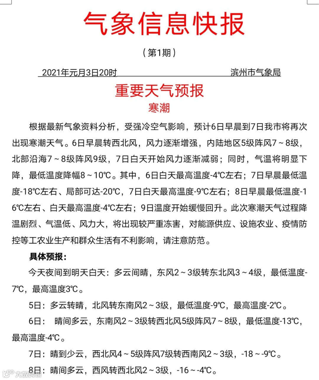
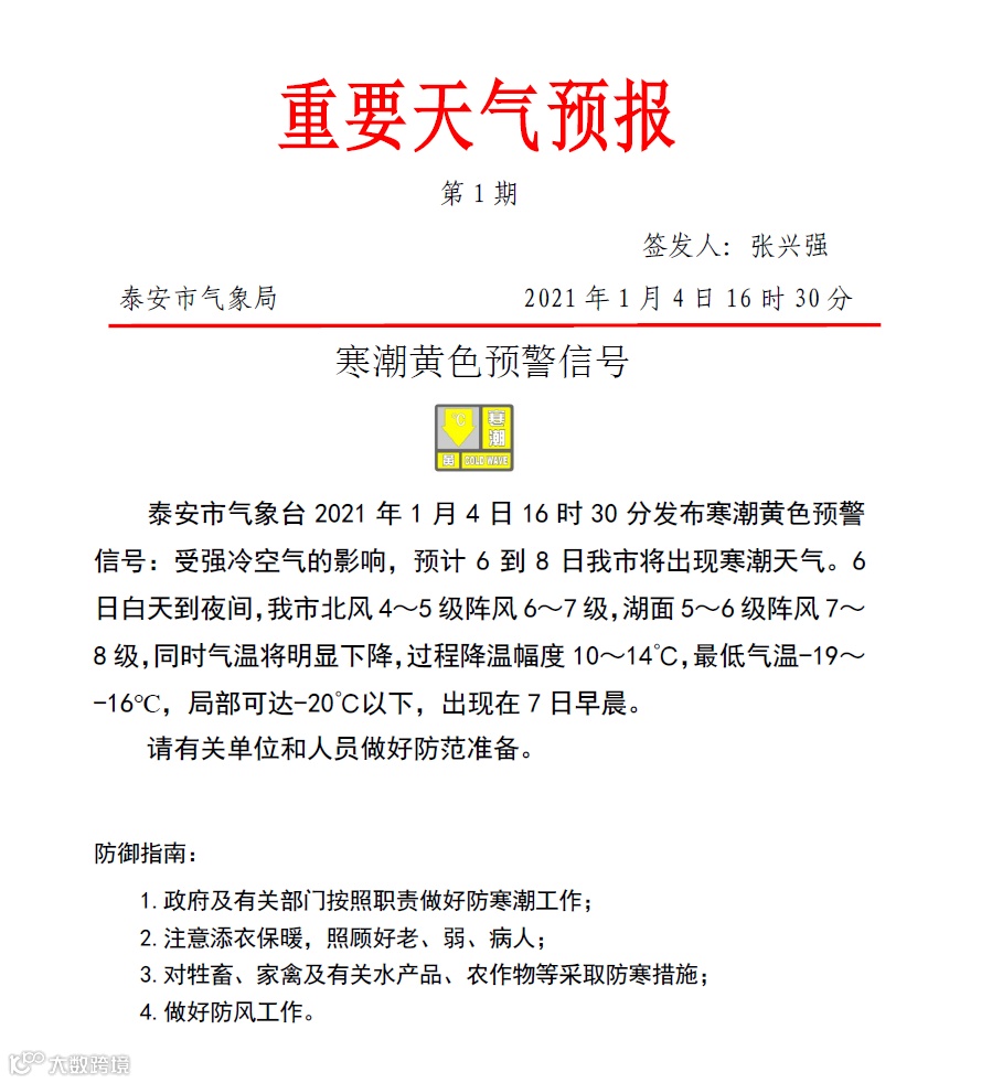
还有
聊城
、
威海
、德州、
泰安
、菏泽、
滨州
等
全省天气预报
今天夜间到明天白天
,
半岛北部地区天气阴有小阵雪,其他地区天气多云转晴
。半岛地区北风4~5级阵风6级,其他地区北风转南风3~4级。
最低气温:鲁西北、鲁中和半岛内陆地区-8℃左右,半岛沿
海地
区-3℃左右,其他地区-5℃左右。
5日夜间到6日白天
,
半岛北部地区天气多云转阴有小到中雪局部大雪
,
鲁西北的东部、鲁中的东部和半岛南部地区天气多云转阴局部有小阵雪,其他地区天气晴转多云。半岛地区北风4~5级阵风6级增强到5~6级阵风7~8级,其他地区南风3~4级转北风4~5级阵风6~7级。
最低气温:鲁西北、鲁中和半岛内陆地区-11℃左右,其他地区-7℃左右。
6日夜间到7日白天,
半岛北部地区天气阴有中到大雪局部暴雪
,半岛南部地区天气阴有小雪,其他地区天气晴间多云。北风,半岛地区5~6级阵风7~8级,其他地区4~5级阵风6~7级减弱到3~4级。
最低气温:鲁西北和鲁中地区-18℃左右,半岛沿海地区-10℃左右,其他地区-14℃左右。
本轮冷空气来势汹汹
并有十足的诚意冻!哭!你!
大家一定不可掉以轻心
出门记得穿厚点
别感冒!别感冒!别感冒!
【声明】内容源于网络
0
0
山东中冶石油机械有限公司
山东中冶石油机械有限公司成立于2009年,是集生产、流通于一体的大型无缝钢管生产企业,公司主要产品为直径73-273毫米,壁厚6-22毫米的结构管、流体管、液压支柱管、石油裂化管、管线管等,公司年产钢管40余万吨,年产值20亿元。
内容
276
粉丝
0
关注
在线咨询
山东中冶石油机械有限公司
山东中冶石油机械有限公司成立于2009年,是集生产、流通于一体的大型无缝钢管生产企业,公司主要产品为直径73-273毫米,壁厚6-22毫米的结构管、流体管、液压支柱管、石油裂化管、管线管等,公司年产钢管40余万吨,年产值20亿元。
总阅读
83
粉丝
0
内容
276