根据上市公司股份不同的流通性质,可以将股份分为有限售条件的流通股及无限售条件的流通股。限售流通股指交易或转让受特定条件(如期限、数量等)限制的上市公司股份。今天我们就来了解一下限售股份有哪些种类吧~
一、IPO形成的限售股份
IPO限售股份包括IPO原股东限售股份和IPO机构配售股份两部分。根据沪深北交易所《股票上市规则》,IPO各类股东的股份锁定要求如下:
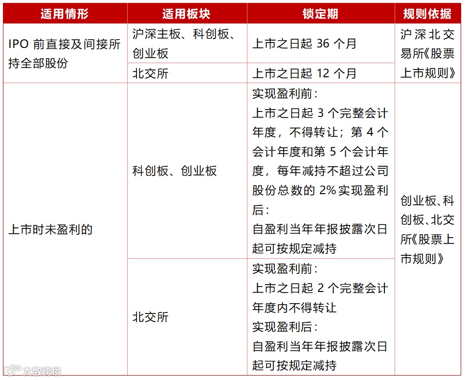
根据各板块上市规则等相关规定,控股股东、实际控制人及其一致行动人所持IPO前股份的锁定期可参考如下:
需要注意,如果出现下述特定情形的,控股股东、实际控制人持有公司股票的锁定期将自动延长至少6个月:
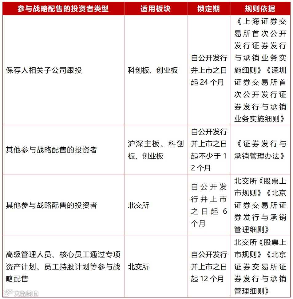
各类参与战略配售的投资者锁定期汇总如下:
各板块对于董事、高级管理人员、核心技术人员(科创板要求)所持上市前股份锁定期的规则如下表所示:
突击入股是指在发行人IPO申报前一段时间内,通过增资扩股、股份转让等方式加入的新股东。对于这些申报前突击入股的新增股东,也应当适用相应的锁定期安排:
对于不属于控股股东、实际控制人或其一致行动人、亲属的其他股东,锁定期的原则性规定如下表所示。若该股东还兼具董事、高级管理人员、核心技术人员、突击入股等其他特殊情形,则以下一般性锁定期应与其他锁定期结合适用,并遵循孰长原则执行。
二、向特定对象发行形成的限售股份
向特定对象发行的股票,锁定期安排如下表:
三、股权激励形成的限售股份
股权激励主要包括限制性股票和股票期权。对应的限售要求归纳如下:
四、因上市公司收购形成的限售股份
在上市公司收购中,收购人持有的被收购的上市公司的股票,在收购行为完成后的十八个月内不得转让。
一些行业针对收购相应公司股权的锁定期可能作出特殊规定,应注意遵守这些特殊行业的收购锁定期安排,如商业银行、信托公司的主要股东自取得股权之日起5年内不得转让所持有的股权。
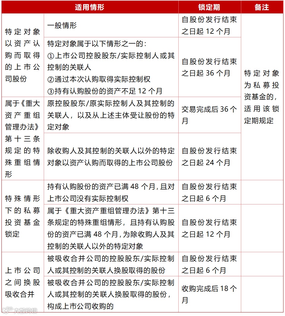
五、重大资产重组形成的限售股份
重大资产重组形成限售股的锁定期安排如下:
六、股权分置改革形成的限售股份
自开始股权分置改革至今,绝大部分国有企业已完成改革。但市面上仍存在改革后遗留的部分限售流通股,以下图为例,该公司在2025年8月21日发布了《关于股改限售股上市流通的公告》,公告提及本次上市后股改限售流通股剩余数量仍有2,928,420股:
股改后上市公司原非流通股股份,自股改方案实施之日起,12个月内不得上市交易或者转让;持有上市公司股份总数5%以上的原非流通股股东,在前项规定期满后,通过证券交易所挂牌交易出售原非流通股股份的数量占该公司股份总数的比例在12个月内不得超过5%,在24个月内不得超过10%。
七、董事、高级管理人员的股份限售期
董事、高级管理人员的减持股份限制主要有以下四类:
1.首发前股份限售
即前述董事、高级管理人员持有首发前股份的限制规定。
2.任职期间限售比例
任职期间每年转让的股份不得超过其所持有本公司股份总数的25%,因司法强制执行、继承、遗赠、依法分割财产等导致股份变动的除外。
3.任职期间其他限售情形
本人或上市公司涉及违法违规事项,被相关部门立案或处罚等情形下的限售期规定;本人自愿作出限售的相关承诺等。
4.离职的限售规定
离职后半年内,所持本公司股份不得转让。任期届满前离职的,在就任时确定的任期内、以及任期届满后6个月内,每年转让不得超过所持股份总数的25%。
八、外国投资者战略投资形成的限售股份
外国投资者通过战略投资方式取得的上市公司A股股份12个月内不得转让。不符合规定的外国投资者通过虚假陈述等方式违规实施战略投资的,在其采取措施满足相应条件前及满足相应条件后12个月内,对所涉股份不得转让。外国投资者还应遵守其作出不可变更或者撤销的公开承诺。
九、北交所转板形成的限售股份
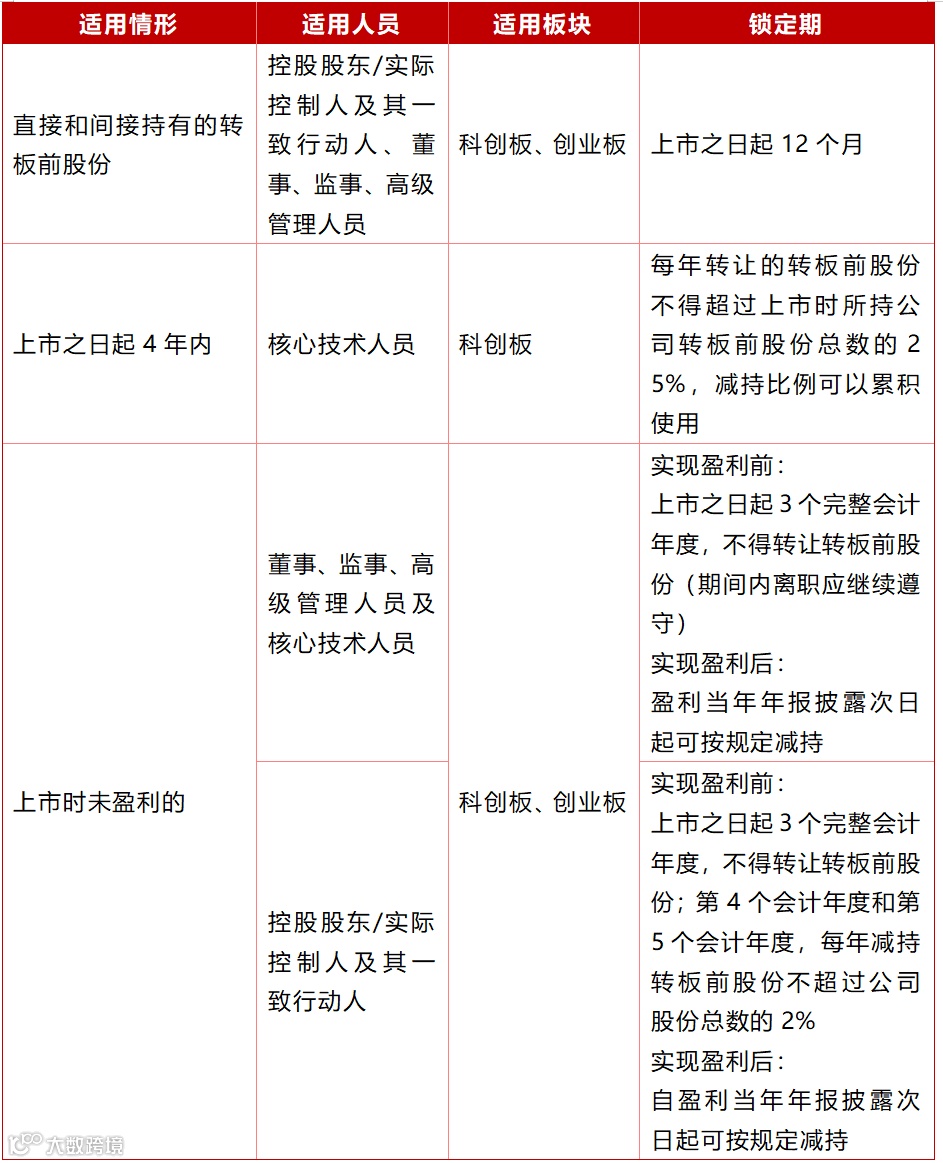
北交所向科创板、创业板转板上市的限售规定总结如下:
转板公司股东所持股份在转板公司申请转板时有限售条件且在科创板、创业板上市时限售期尚未届满的,该部分股份的剩余限售期自转板公司在科创板、创业板上市之日起连续计算直至限售期届满。
以上就是限售股份的分类和限售规定汇总,大家都清楚了吗?
用下面的问答检测一下学习成果叭~
合规问答
控股股东的亲属是否要遵守ipo股份限售的规定?
A:
根据《首次公开发行股票注册管理办法》第四十五条规定:发行人控股股东和实际控制人及其亲属应当披露所持股份自发行人股票上市之日起三十六个月不得转让的锁定安排。因此对于控股股东、实际控制人的亲属,也应当比照遵守36个月的首发前股份锁定期规定。
公司无实际控制人的,如何认定限售股的限制对象?
A:
发行人没有或者难以认定实际控制人的,应当作如下处理:按股东持股比例由高到低依次承诺所持股份自上市之日起锁定36个月(北交所为12个月),直至锁定股份的总数不低于发行前股份总数的51%,员工持股计划、持股5%以下股东、非发行人第一大股东且符合一定条件的创业投资基金股东除外。对于具有一致行动关系的股东,应当合并后计算持股比例再进行排序锁定。
以向特定对象发行方式实施员工持股计划的,锁定期是多长时间?
A:
根据《关于上市公司实施员工持股计划试点的指导意见》规定:持股期限不得低于36个月,锁定期自上市公司公告标的股票过户至本期持股计划名下时起算。

