"改善倒班休息室环境"、"提升食堂饮食质量"
"搭建青工实操实验室"
……
这些员工切身享受的福利
正是热电厂党委在关爱服务员工上倾心尽力
下大力气为员工群众排忧解难
全身心办好事办实事的缩影
随着主题教育活动的深入开展
热电厂党委将
“我为员工群众办实事”实践活动
作为贯穿全年的重要工作任务抓实抓好
厂工会立足实际,制定活动项目清单
通过深入调研
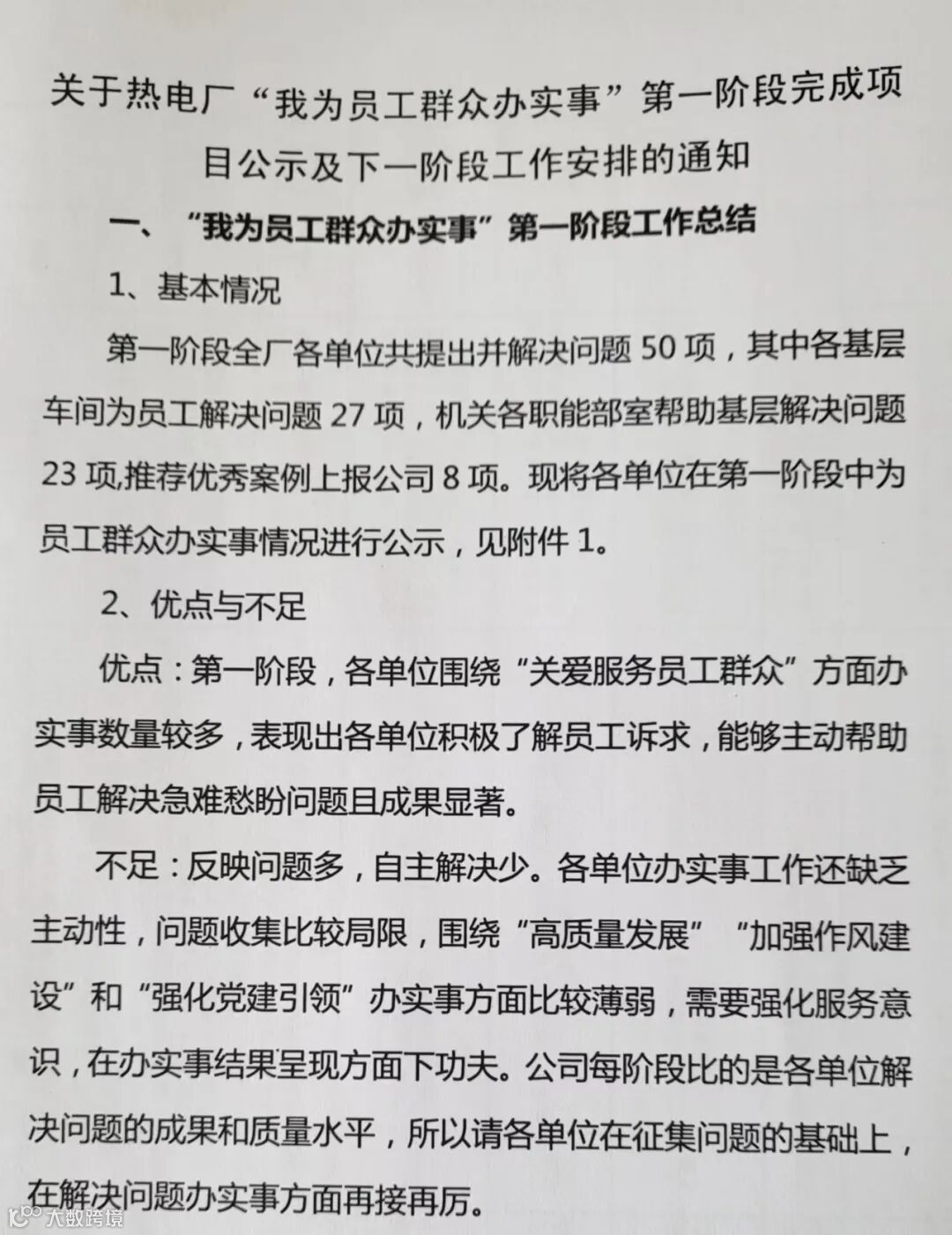
解决员工“急难愁盼”问题47项
做到员工有所盼,实事立即办
今天
小编带你们去看一下
电厂人在“办实事”活动中有哪些
暖心行动
在问需于民上发力
找准切入点,厘清员工“心事”
“师傅,这边还有雪糕和矿泉水!”……7月11日,在热电厂电气车间电缆隧道改造施工现场,车间“送清凉”志愿者们把各类防暑降温食品送到施工人员手中,感谢他们的辛勤付出,并叮嘱他们在高温天气工作要注意防暑和安全防护。
在了解到该项目施工人员需要在当下高温天气下,钻到地下密不透风的电缆沟进行检修作业,工作环境非常艰苦,容易出现中暑问题。电气车间党支部开展“送清凉到现场”活动,组织青年党员志愿者为参检人员送去解暑物品。这一“清凉”之举深受现场参战人员欢迎,纷纷表示一定高质量完成施工任务。
不仅仅是一线员工
让我们将镜头转向基层党员
看看他们又是怎样做的吧!
各党支部积极发挥战斗堡垒作用,纷纷结合实际开展“我为群众办实事”主题党日活动,切实增强全体党员领导干部安全生产管理意识,让党旗在生产一线高高飘扬。
7月7日,该厂电气车间党支部开展“查隐患、补短板、保安全、大巡检”主题党日活动。组建党员突击队到新、老厂设备现场巡检,针对设备螺丝松动、接地点联接不良等影响设备健康运行的问题进行地毯式排查并进行整改,保障设备安全平稳运行。
在强基固本上发力
聚焦安全生产 ,做好发展“实事”
“上半年,阳床周期制水量稳步提升,能耗持续下降。”7月1日,热电厂化学车间技术组针对装置生产瓶颈,集中力量解决问题,围绕高质量发展办实事,提质增效工作再结硕果。
企业有发展,职工才能幸福
热电厂立足实际,着眼长远
以深化技术管理、检修管理、技改管理为抓手
着力构建安全生产长效机制
重点围绕企业高质量发展办实事
厂环保装置在线监测设备和各装置控制系统是保障企业安全合规运行的重要设施,由于设备较为“娇贵”,影响环保装置正常监测,直接影响企业安全环保业绩。
该厂团委立足热工车间青年员工多,冲锋力量足等特点,动员热工车间青年成立了青年突击队,在老厂机、炉全停检修期间,对控制系统UPS和环保在线监测设备进行检查与维护,保证环保在线监测系统数据正常、准确并形成长效机制,为环保装置达标运行提供有效保障。
在急难愁盼上发力
用心用情,办好员工“身边事”
“我们一比一还原现场操作系统,青工们可借此熟悉热控技术原理,以后在现场消缺遇到‘难啃的骨头’,他们可以在实操实验室‘看究竟’,充分调动了青工们自主‘练手艺’的热情。”热工车间主任刘鑫说。
这是该厂把提升青年员工技能、搭建成长通道作为“我为群众办实事”的重要工作的一个生动体现,激励青年员工夯实思想之基,担当兴企之责,迸发奋进之力。
搭建青工实操实验室
这是该厂扎实推进实践活动中的其中一例
按照项目清单
厂党委精心推出了一批
惠及员工、方便员工的务实举措
话不多说
直接观看
为加强防疫物资管理,厂团委建立青年防疫角,安排青年志愿者做好防疫物资日常整理工作。
为提高员工健康水平,厂办公室与食堂沟通,通过科学搭配、合理膳食,努力做到每天不重样推出菜品。
为消除安全隐患,厂除灰车间组织专业人员对各操作岗位泵房内漏雨情况及厂房外墙脱落情况进行全面排查并进行及时进行修缮。
为改善员工就浴条件,厂燃料车间对浴池水源管线进行更换,提高用水品质。
全面倡导运动健康。厂工会积极组织开展“无烟班组”创建活动,号召员工培养良好的健康行为习惯。
组织各基层单位开展员工“毽子操”大赛、机关工间操活动、“五一假期”健康生活秀等各类文体娱乐活动,最大力度丰富员工业余生活,让员工的满意度持续“升温”。
未来
热电厂党委将继续聚力在
保障和改善民生上求突破见实效
用心用情用力把员工关心的事情
切实办好
作者|王芷瑶
责任编辑|郭巧林 李文静
平台编辑|张运泓 李春江
审核|毛军 孙世杰

