摘要
糖尿病患者的骨缺损愈合过程中持续受到高血糖的阻碍,骨再生面临着较大挑战。受高血糖条件下内质网过度应激和功能障碍导致成骨障碍的启发,研究人员采用具有自愈性、生物粘附性的高性能水凝胶负载工程化外泌体,通过实验表明,这种工程化外泌体能有效调节内质网稳态,显著改善体内间充质干细胞(MSC)在高血糖环境中的功能,促进成骨。
背景介绍
内质网在骨稳态和骨病中发挥关键作用,而糖尿病性高血糖可在多种组织中诱导内质网应激,导致细胞功能受损和病理生理改变。为有效修复糖尿病高糖微环境中的骨缺损,基于内质网调节的治疗有望成为一种潜在的高效策略。
研究人员发现,MSC来源的外泌体(Exo)的治疗作用与内质网应激的调节密切相关,已有报道,骨髓MSC-Exo可下调髓核细胞的内质网应激,改善椎间盘退变。然而,目前尚不清楚MSC-Exo能否促进糖尿病骨愈合过程中的细胞内质网稳态。此外,单独使用外泌体是否能获得满意的治疗结果也具有挑战性。
治疗策略
为实现糖尿病骨愈合,研究人员构建了一种新型的装载Sephin1(Sep)的工程化外泌体(Sep@Exo),调节内质网稳态并在高血糖中修复受损的MSC。
Sep是一种安全且具有特异性的小分子,主要起蛋白质折叠,维持内质网蛋白酶沉积,下调内质网应激;而Exo是由细胞衍生而来的天然纳米囊泡,负责物质运输和细胞间通信,在高效传递治疗药物中具有明显优势,故采用Exo作为Sep的体内递送载体。另外,考虑到多频给药的麻烦,研究人员合成一种固定外泌体的生物材料支架——基于透明质酸(HA)水凝胶。水凝胶是一种亲水性、多孔性、软性的材料,由高含水量的三维聚合物网络组成,可以模拟细胞外基质。
图1:A.水凝胶负载工程化外泌体的制作过程(Sep@Exo);B.将Sep@Exo注入糖尿病大鼠股骨缺损,促进骨再生。
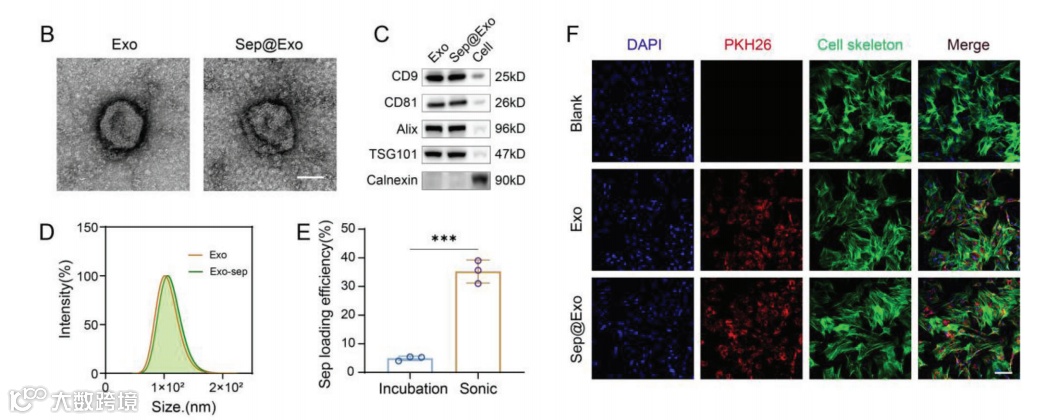
图2:工程化外泌体的构建与表征。B.TEM分析显示,Exo和Sep@Exo均表现出典型的杯形或球形形态;C.Western blot分析证实,Exo和Sep@Exo含有CD9 、CD81、Alix和TSG101特异性标志,而没有Calnexin;D.尺寸分布显示,Exo和Sep@Exo的直径相似,范围在40-160nm之间;E.间歇性超声方法的载药效率显著提高;F.免疫荧光分析显示,Exo和Sep@Exo均能被MSC有效内化。
研究结果
工程化外泌体对受损MSC的治疗作用
使用浓度为50 μg mL−1的Exo和50 μg mL−1的Sep@Exo(含1μm Sep)修复高血糖下受损MSC的功能。结果显示,与高糖(HG)组相比,HG-Exo组与HG-Sep@Exo组的MSC细胞活力(图3G)和增殖率(图3H,I)均提高,而HG-Sep@Exo则表现更优。流式细胞术凋亡检测显示,HG-Sep@Exo组的MSC凋亡率几乎恢复到正常(图3J,K)。
图3:Exo修复受损MSC的实验结果
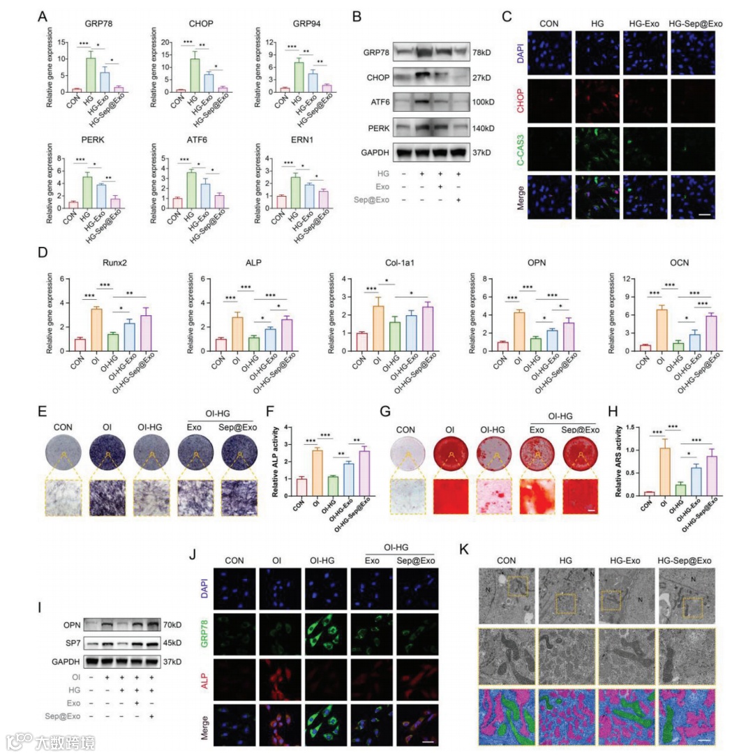
外泌体减轻内质网应激
内质网功能障碍相关基因和蛋白表达在HG-Sep@Exo组显著降低(图4A,B)。免疫荧光染色显示,CHOP和C-CAS3蛋白表达的同步下降,说明Exo有利于MSC抵抗内质网应激相关而引发的凋亡(图4C)。在诱导成骨培养基下培养时,Exo组的ALP活性、矿化结节形成明显改善(图4E-H),而Sep@Exo更有效地增强MSC的成骨功能(图4D,I)。GRP78和ALP的双染色表明,经Exo处理后,受损MSC的成骨能力随内质网稳态的恢复而显著增加(图4J)。Sep@Exo组的内质网形态与对照组几乎相似(图4K)。
图4:外泌体减轻内质网应激的实验结果
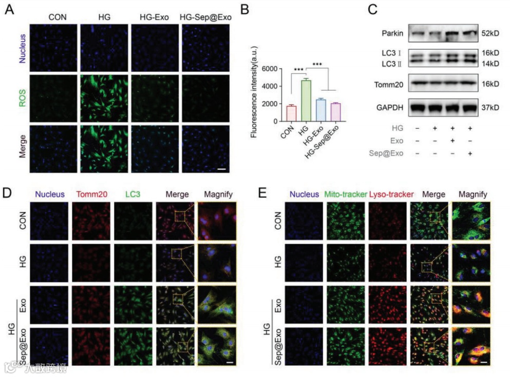
外泌体减少ROS的产生
受损的线粒体是细胞活性氧(ROS)的主要来源,过量的ROS是导致内质网功能障碍的直接因素。利用荧光探针检测各组细胞中ROS的表达,结果显示HG组的ROS含量显著增加,Exo组和Sep@Exo组中则均显著下调(图5A,B)。Exo通过激活线粒体自噬发挥作用(图5C-E),而线粒体自噬不受Sep加载的显著影响。
图5:细胞内ROS检测以及线粒体自噬相关实验结果
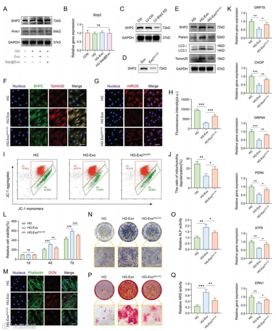
外泌体通过直接传递SHP2蛋白发挥治疗作用
SHP2是一种与parkin相互作用,正向调节线粒体自噬的蛋白。Western blot检测结果显示,Exo组和Sep@Exo组中的SHP2蛋白水平明显上调(图6A,B)。为验证SHP2有助于诱导线粒体自噬、ROS减少、内质网应激缓解和修复受损MSC,团队研究SHP2传递的阻断是否会阻碍外泌体诱导的治疗效果,结果显示,Exo直接将SHP2蛋白传递给MSC,激活线粒体吞噬和清除线粒体ROS,最终维持内质网稳态(图6C-Q)。
图6:Exo激活线粒体吞噬和清除线粒体ROS的实验结果
动物实验
水凝胶负载工程化外泌体增强糖尿病骨再生
为评估水凝胶负载工程化外泌体的治疗潜力,我们通过高脂肪饮食和STZ诱导建立了2型糖尿病大鼠模型。然后将不同组的水凝胶注入大鼠糖尿病股骨缺损液中,水凝胶(Gel)组作为对照(图7A)。结果显示,植入8周后,Gel-Sep@Exo组在缺损中可见大量新骨填充,再生能力最强,而空白组仅观察到少量新骨,表明骨愈合延迟(图7B,C)。
安全性方面,在模型鼠的主要代谢器官(包括肺、心、肾、肝和脾)中均未观察到病理异常,表明水凝胶和Sep@Exo具有良好的体内生物相容性。
图7:糖尿病大鼠模型的构建和Gel-Sep@Exo在模型鼠内骨分化的实验结果
研究结论
一方面,Sep分子直接减轻内质网应激;另一方面,Exo中固有的SHP2蛋白通过激活线粒体自噬,减少ROS的产生,双方协调和合作,发挥了维持内质网稳态和加速骨生成的治疗作用。该研究表明,这种新型的水凝胶包封工程化外泌体策略具有临床应用的潜力,并可能进一步启发其他创新治疗方法的发展。
参考:
1. Liu, Yulan et al. “High-Performance Hydrogel-Encapsulated Engineered Exosomes for Supporting Endoplasmic Reticulum Homeostasis and Boosting Diabetic Bone Regeneration.” Advanced science (Weinheim, Baden-Wurttemberg, Germany) vol. 11,17 (2024): e2309491. doi:10.1002/advs.202309491
END

