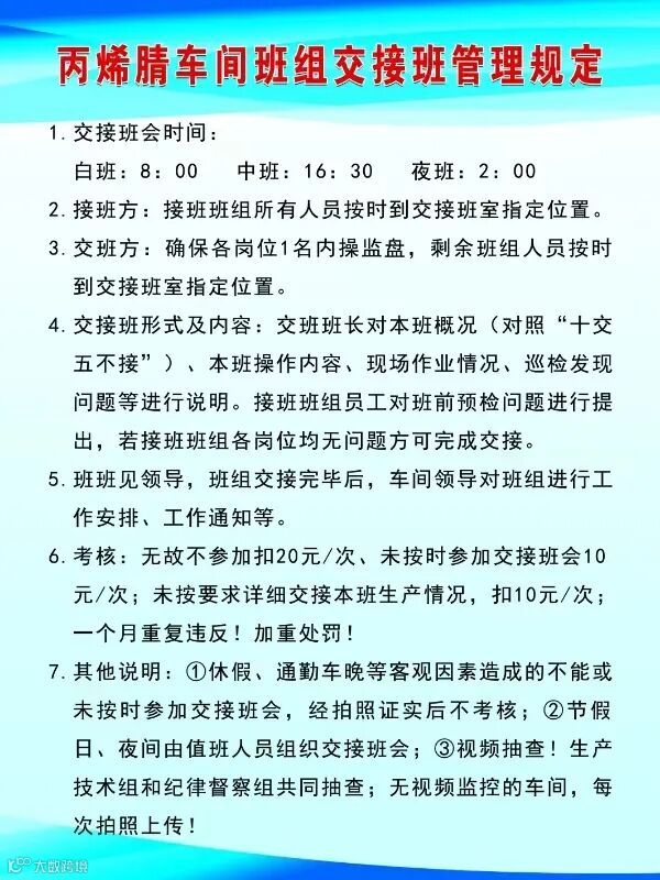
腈纶部为确保冬季安全生产,强化交接班管理,完善制度,落实责任,实现现场交接目视化、标准化、规范化。该部生产技术组在公司“十交五不接”交接班管理制度基础上,制定《腈纶部交接班指南》,明确交接时间、地点、内容及考核等要求,各单位结合实际细化交接班管理规定,并在交接班室制度上墙。
该部设专人负责牵头,带领各单位党支部书记开展交接班目视化、定位化低标准排查,对排查出的问题由专业组协助基层做好整改。统一对各交接班室现场量尺、划线、制效果图,实现现场交接目视化、物品定置化、人员定位化、着装规范化。
该部强化责任落实,要求班班见领导,制定参加交接班考核细则,以生产技术组、安全环保组和纪律督察组现场检查和充分利用生产视频监控系统抽查相结合,加强交接班监督检查。对于一个月内重复违反交接班规定,不参加、不按时参加及未按要求详细交接本班生产情况的加重处罚。
交班前,各班组人员将生产现场或设备检查清理好,对机械设备按规定进行保养,工艺指标控制在工艺范围内,生产中发现的问题及时上报、处理,处理不完的进行交接班。接班人员到岗后要到装置进行接班前巡检,检查装置、设备运行情况,尤其是对设备设施重点防冻防凝部位进行仔细检查,然后查看上一班岗位记录,确保无遗漏问题。
交接班时,交接班人员在指定位置站立,班站长组织交接班,各单位相关领导要参加交接班。交班人员按照“十交五不接”规定先进行交班,之后接班人员对接班前检查内容提出问题,若有问题为交班人员需完成的任务,则交班人员需要完成任务才能离开岗位。最后由单位领导安排工作,同步传达厂部相关要求、文件、会议精神等。交接班后接班人员迅速进入工作状态,保质保量完成生产任务。
作者|蔡晓红
图片|张春胜
责任编辑|闫鹏
平台编辑|张运泓 李春江
审核|毛军 王良

