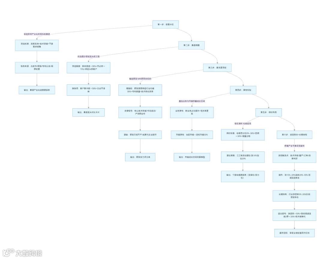
成长股的核心投资逻辑,在于提前捕捉高景气赛道的技术突破与产业化红利,并通过“低位布局+波段降本+长期持有”的组合策略,实现收益最大化。结合实操经验,可梳理为以下六步执行框架:
一、 前瞻卡位:锁定即将产业化的高科技赛道
聚焦处于技术验证末期、即将进入规模化落地阶段的高科技领域,这是成长股爆发的源头。
- 筛选标准:政策支持力度大(如国产替代、新能源、AI)、技术瓶颈已突破、下游需求明确(如车企订单、医院采购、政企招标)。
- 信息来源:行业白皮书、券商产业深度研报、上市公司技术专利公告、产业链上下游调研纪要。
- 核心动作:建立“赛道产业化进度跟踪表”,标注技术成熟度、量产时间节点、市场空间测算数据,剔除概念炒作型赛道。
二、 赛道缩圈:优选细分领域龙头前三强
在确定的高潜力赛道中,优先锁定细分领域市占率、技术壁垒、产能规模排名前三的上市公司,避免在长尾企业中浪费精力。
- 筛选维度:营收增速(连续3季度>30%)、市场份额(细分领域>15%)、客户质量(如绑定头部车企、科技巨头)。
- 排除项:过度依赖单一客户(客户集中度>50%)、业务多元且主业不清晰的公司。
- 核心动作:制作“赛道龙头对比卡片”,清晰罗列三家公司的核心优势、短板及估值分位。
三、 基本面深挖:锚定研发与科研双优标的
从龙头公司中,进一步筛选研发投入与科研进展双领先的标的,这是成长股持续增长的核心动力。
- 硬指标:研发费用率(高于行业均值30%以上)、研发人员占比(>20%)、专利数量(尤其是发明专利)、技术转化效率(科研成果落地为产品的周期)。
- 关键信号:公司公告中提及“核心技术突破”“中试成功”“与高校/科研院所合作研发”等内容。
- 避雷点:研发投入常年“只投不产”、科研成果与主营业务脱节的公司。
四、 弹性校验:叠加业务与市值双重成长空间
在基本面达标的公司中,重点评估业务结构与市值规模的成长弹性,筛选“小市值+高增长”的潜力股。
- 业务弹性:看新业务占比(新技术相关业务营收占比逐年提升)、毛利率水平(新业务毛利率高于传统业务)。
- 市值弹性:对标赛道成熟企业的市值天花板,选择当前市值低于目标市值50%以上的标的(如赛道龙头市值500亿,标的当前市值100亿)。
- 核心动作:测算“市值成长空间模型”,结合行业增速与公司市占率目标,判断3-5年市值翻倍概率。
五、 择时布局:低位潜伏,杜绝追高
成长股最大的风险是“高位接盘”,在股价处于历史估值低位区间时建仓,是盈利的前提。
- 择时标准:股价处于近3年估值百分位的0%-30%区间、股价回调幅度>30%且基本面未发生变化、成交量持续缩量(筹码趋于稳定)。
- 建仓策略:采用“三三制”滚动建仓法,首次建仓30%,股价每下跌10%加仓20%,避免一次性满仓。
- 核心动作:建立“个股估值跟踪表”,标注关键支撑位、压力位,跌破支撑位果断止损。
六、 波段降本+长期持有:把握产业节奏实现复利
成长股投资需“长短结合”,通过波段操作降低持仓成本,最终长期持有享受行业大规模应用的红利。
1. 波段操作触发点:紧盯技术突破、量产落地、订单签订、政策利好等关键信息节点,在股价短期上涨15%-20%时,减持20%-30%仓位,待股价回调至加仓位时买回,反复滚动降低持仓成本。
2. 长期持有核心逻辑:波段操作的目的是“降本”而非“清仓”,当行业进入大规模商业化应用阶段(如渗透率从5%提升至20%),需坚定持有核心仓位,享受业绩爆发带来的估值与业绩双升红利。
3. 退出信号:行业渗透率见顶(>50%)、公司营收增速连续2季度低于20%、技术被新一代产品替代。
最终执行心法
成长股投资的本质,是**“产业趋势判断能力+基本面研究深度+仓位管理纪律”的三重考验**。既要对技术产业化有前瞻性判断,也要有耐心等待低位布局机会,更要通过波段操作化解波动风险,最终陪伴优质企业穿越产业周期,实现长期复利。

