大数跨境

深夜利空!多家公司被纳入CMC清单,有何影响?

深夜利空!多家公司被纳入CMC清单,有何影响? 长安卫公
2025-01-07
1
导读:关注CMC错误定价的机会。
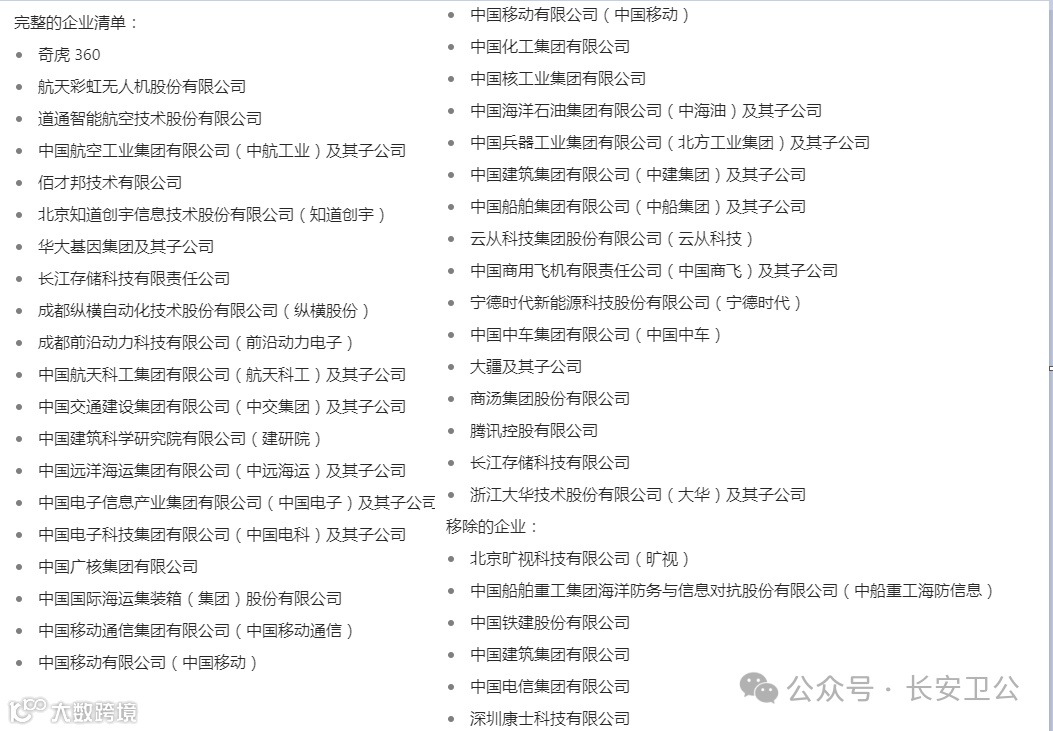
当地时间 1 月 6 日,美国国防部将腾讯、宁德时代等多家中国科技公司列入 1260H 清单(CMC 清单),将旷视等公司移除
受此消息影响,TCEHY直接大跌超6%。

美国国防部的 CMC 清单,即中国军事企业清单,是美国国防部根据《2021 财年国防授权法案》第 1260h 条制定的 “黑名单”。其影响主要有以下几方面:

对被列入企业的影响


业务受限:美国国防部禁止与 CMC 清单或其控制的企业签订、续签或延长商品、服务或技术合同,且自 2027 年 6 月 30 日起,还将禁止采购任何直接或间接来源于清单实体的商品或服务,这使得企业失去了美国国防部这一重要的客户和市场
融资困难:由于清单的存在,一些国际金融机构和投资者可能会对被列入清单的企业持谨慎态度,担心受到美国的制裁而遭受损失,从而导致企业在国际市场上的融资难度增加

此前进入美国国防部 CMC 清单的部分公司如下:


中微公司
美国东部时间 2024 年 1 月 31 日,中微公司被列入在美国有运营的 CMC 清单。中微公司表示,其从未参与过军事活动,并于 8 月向联邦法院提起诉讼,后于 12 月 18 日被美国国防部从 CMC 清单中移除
大疆
美国东部时间 2024 年 1 月 31 日,大疆被美国国防部再次指定为 “军工企业” 列入 CMC 清单。大疆既不由中国军方拥有,也不受中国军方控制,仅销售 “消费级和商业级” 无人机,而非军用无人机,于 10 月 18 日对美国国防部提起诉讼。
禾赛科技
曾在 2024 年 5 月因被列入名单起诉美国防部
IDG 资本
美东时间 2024 年 1 月 31 日,被列入 CMC 清单,后于 12 月 13 日被美国国防部移除
北京旷视科技有限公司
美东时间 2024 年 1 月 31 日,被列入 CMC 清单。
成都纵横自动化技术股份有限公司
美东时间 2024 年 1 月 31 日,被列入 CMC 清单。
并且,此前多家公司均因列入CMC清单而起诉美国国防部,大疆、禾赛、均因列入而起诉美国国防部。旷视科技此前列入,又在本次被摘出。
总而言之,对于业务在美国的公司有所影响,而对于业务不在美国的公司影响不大
如明天大盘因此大幅下杀,或许是短期的一个比较好的参与点。

【声明】内容源于网络
0
0
长安卫公
主笔多家港美股IPO IR项目,前头部公募就职,现为独立投资人。专注全球寻找优质资产,复利长赢。公司、股价和人生一样,大起大落真是太刺激了。
内容 332
粉丝 0
长安卫公 主笔多家港美股IPO IR项目,前头部公募就职,现为独立投资人。专注全球寻找优质资产,复利长赢。公司、股价和人生一样,大起大落真是太刺激了。
总阅读164
粉丝0
内容332