
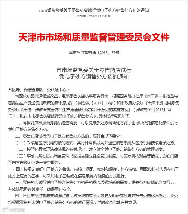
3月29日,天津市市场和质量监督管理委员会发布文件《市市场监管委关于零售药店试行凭电子处方销售处方药的通知》,这是继成都、西安、重庆等多地之后,天津(省级)成为放开电子处方的又一城!

“医药分开”的政策有利于破除“以药养医”的顽疾,而处方外流进一步推进了医药分开政策的的执行。零售药店试行电子处方背后是处方外流,在医改大背景下,医药分开、零加成、控制药占比等政策持续深入,处方外流的趋势越来越明显。

处方外流,药品流通市场的规模进一步被放大,对零售药店来说是机遇又是挑战;那么,零售药店应该如何去把握时机扩大市场、深耕服务?

好药商网,国内领先的B2B电商平台,零售药店入驻好药商可进行一站式药品采购,既能提高采购效率,又能节省采购成本。
好药商团队为工业企业、商业公司提供“互联网+药品流通”的整体解决方案的同时,以零售药店的需求为出发点,致力于药店的O2O营销服务、慢病管理和药事服务等增值服务。
欢迎加入好药商网,共创医药电商美好未来!
NO.1 我们是谁?
康宁益生医药科技有限公司,专注于第三方互联网药品交易平台开发、推广、运营与服务的互联网公司。
NO.2 我们能为医药企业提供哪些服务?
旗下好药商网,提供中西药品、医疗器械、保健食品、中药饮片等的在线交易服务以及医药供应链增值服务。
NO.3 我们能为医药企业带来哪些价值?
提升销量、拓展渠道、塑造品牌、增值服务、转型升级!


