关于清退车船税的
公告
根据云南省税务局对产险代收代缴车船税历史遗留问题的处理意见,现对我司历史代收代缴车船税退税的有关事宜通知如下:
一
退税车辆清单
《应退车船税车辆清单》,请见“阅读原文,提取码:271k”。
二
现场退税登记
请清单中涉及的车主于2021年6月30日下午17:00前,携带本人身份证复印件、银行卡复印件、行驶证复印件到当地中国太平洋产险营业厅进行退税登记,材料不全或主要信息不实,会影响退税结果,请务必带齐资料。
三
退税安排
税款将采取网银转账方式退回。
(一)办理退税时间
即日起至2021年6月30日。
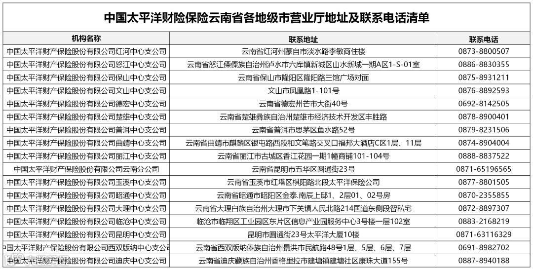
(二)办理退税登记地点
(三)税款退回时间
退税登记信息经我司核实后7个工作日内退回至车主银行账户。
特此公告。
中国太平洋财产保险股份有限公司
云南分公司
2021年06月19日

