中 澳 国 际 一直伴您前行
点击上方蓝字关注中澳国际,获得小薇为大家准备的神秘礼物
清晨寄语

打工度假签证( Work and holiday visa ),简称WHV,属于462签证的一种。在中国和澳大利亚签订中澳自由贸易协定(FTA)之后,澳大利亚政府承诺每年对中国大陆开放5000个打工度假签证名额让年满18岁但年龄不超过31岁的年轻人来澳洲边打工边度假。
打工与度假签证持有人可以在澳洲呆一年,期间可以工作也可以学习,但都有相应的限制
例如:
拿到签证起一年内都可以入境,比如我2017年5月拿到签证,从2017年5月到2018年5月,我可以选择期间任何时候入境;
从第一次入境开始算起可在澳大利亚停留12个月,在12个月内都可以工作,但前提是为同一雇主不能超过6个月的工作;
在12个月内,最长可进行4个月的短期学习;
一年有效期内,可以多次往返中澳;
在澳期间如果有继续深造的打算,也可转为学生签证、工作签证等,前提是拿到学校offer或者找到雇主愿意担保的专业相关工作
雅思4.5即可,A类G类都可以,简直就是最大的福利啊;
托福IBT总分32分;
PTE总分30分;
所取得的英文水平考试必须在递交申请前12月内参加考试并取得相应成绩;
大学毕业证明或者至少完成两年大学课程的证明;
资金证明
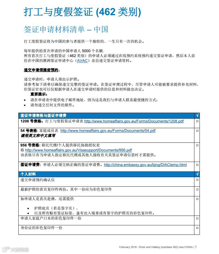
下面小薇为大家附上详细的材料清单,想要申请的小伙伴可以打印下来,逐个准备:



注意:在这份2018新发出的清单中,移民局新增了的要求有,需要提供中英文版本的大学毕业证公证书,以及中英文版本的大学成绩单公证书。而且还需要提供中英文版本的个人简历。今年申请的小伙伴一定要注意了!~~~~~~~~
注意:
(1)462签证只能在网上预约,不接受电话预约和邮件;
(2)只有收到预约信后才可以递送签证材料;
(3)申请类别错误不能受理。
网上预约链接:http://www.vfsglobal.cn/australia/china/schedule_an_appointment.html
第一步,点击预约。

第二步,选择离自己最近的签证中心(不用管自己护照所属领区,离目前所在地最近的就行,或者任意一个你想去的签证中心),但是从这一批开始不管预约了哪一个签证中心,都可以就近去提交材料。

第三步,选择签证类型,注意要选work and holiday,一定不要选错了(点提交的时候按住Ctrl键可以在新标签页打开,省的从头再来)。

第四步,注册邮箱。这个密码不是你邮箱的密码,是在申请网站新设置的密码。
如果是多人同时帮一个人抢,一定要用各自的邮箱,但是网站最终只允许一个护照号拿一个名额,所以中间过程可以放心大胆的抢,如果看到提示说该护照号已申请,就说明其他人先申请到了。
1.先填邮箱地址:

2.然后填写密码:
注意密码的填写要求:至少8个字符,至少有一个是字母、一个是数字,不可有空格。这个密码是新密码,可以和原邮箱的密码不一样,当然也可以一样。

3.邮箱密码再填一遍:

第五步,填写信息。
申请之前要熟悉信息中的内容,申请当天拼网速RP还有打字速度,可以先把信息提前放在word里,到时候直接复制。
注意:
1. 星号部分必填,座机号码不用填;
2. 区号也是必填项,是国内的长途电话区号,如上海就是021,不是0086;
3. 邮箱会自动出现在那里,不能修改;
4. 姓和名填反了不要紧,有人填反了也成功下签了,护照号码填错就基本没戏了,可以事先把这些资料都写好在文档里。

第六步,选择具体的递交材料的日期和时刻。


第七步,填写动态密码。
这个时候你的邮箱会收到一封邮件,打开附件可以看到下图2的PDF文件,选择对应的数字填入网页中,点击提交即可。


如果以上步骤都顺利完成,网页会自动弹出一份预约信(同时也会发邮件到你的邮箱里),点击打印页面即可保存PDF格式预约信。如果当时没有保存,可以通过之前注册的邮箱和密码查询并打印(在最开始的预约界面内)。

到了这一步,恭喜你,拿到了宝贵的名额。
PS:打印按钮在这里:


签证申请费:440澳币约合2280人民币,只能在签证现场使用现金,不能刷卡
小薇结语:打工度假签的申请材料是在抢到预约名额后递交的,所以说抢到名额后会有另外的时间准备相关材料,但小薇还是建议大家不在万不得已的情况下,还是提前准备申请材料,尤其是雅思成绩。从上面的介绍我们能了解到,打工度假签的申请流程并不复杂,但是由于抢名额的人极多,当天的网站很有可能会崩溃,导致很多人打不开网站,显示您访问的页面已被外星人带走等。。所以大家可以发动身边海内外的朋友一起帮忙,也可以联系小薇,小薇会提供相应的服务。小薇微信:Sino_006。最后祝大家都能心想事成。

