

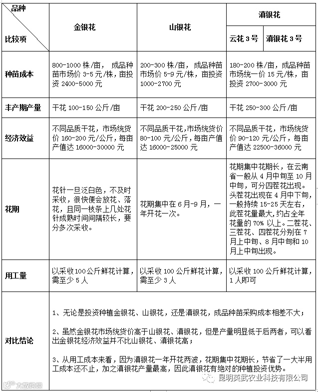
滇银花简介
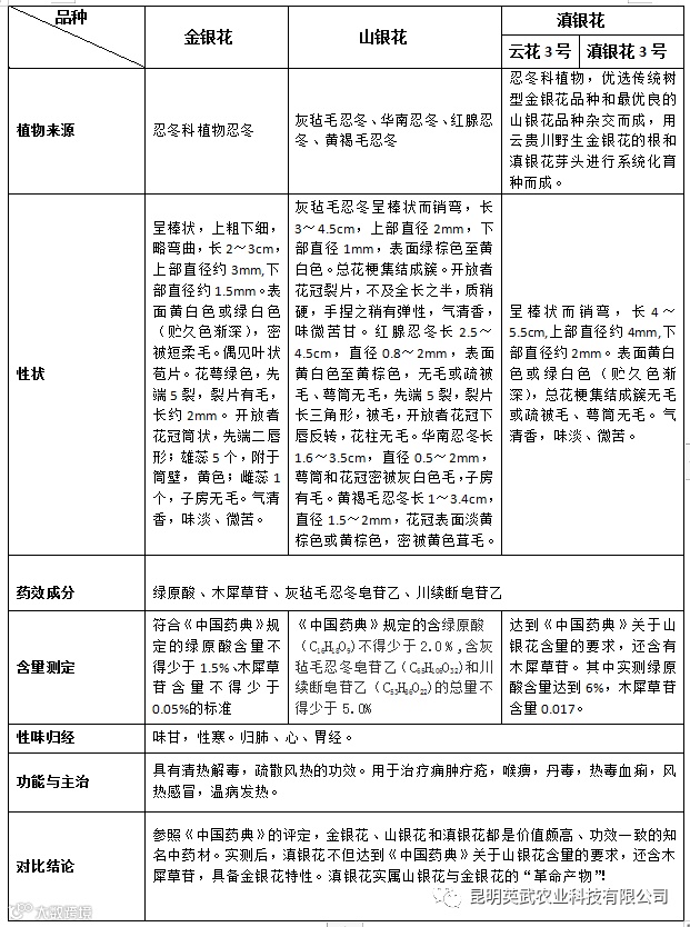
滇银花是通过金银花和山银花杂交改良而成的优良品种,是昆明英武农业科技有限公司多年以来在金银花良种繁育领域实现的巨大突破。英武农业科研团队联合云南农大、云南中医药大学、中国药科大、上海农科院等科研院校专家走遍了云、贵、川大地,优选当地传统树型金银花品种和当地最优良的山银花品种杂交而成,用当地野生金银花的根和滇银花芽头进行系统化育种,最终繁育出的一个属于云南的道地药材正品。英武农业多年来专注于金银花的品种改良,从最初改良品种“云花1号”,再到升级品种“云花2号”,直至今天的“云花3号”和“滇银花3号”,可以说真正实现了金银花和山银花品种的改朝换代。滇银花高海拔种植生长表现最佳,特别适宜云贵川山地栽种,最新品种“云花3号”和“滇银花3号”的诞生意味着南方拥有了最优良的金银花正品品种,必将掀起金银花发展史上的一场巨大革命。

滇银花的的功效与作用
1、滇银花有凉血止痢作用,对热毒痢疾、下痢脓血、湿温阻喉、咽喉肿痛等有解毒止痢凉血利咽之效;
2、滇银花有疏热散邪作用,对外感风热或温病初起,身热头痛、心烦少寐、神昏舌绛、咽干口燥等有一定作用;
3、滇银花所含绿原酸的生物活性,能促进人体新陈代谢、调节人体功能、提高免疫力;
4、滇银花能降压、降低血清胆固醇,增加冠脉血流量,预防冠心病和心胶痛;抑制脑血栓的形成;提高人体耐缺氧自由基,增强记忆,延缓衰老;改善微循环,清除过氧化脂肪沉积,促进新陈代谢,润肤祛斑;
5、滇银花对肺炎球菌、脑膜炎双球菌、绿脓杆菌、结核杆菌、志贺氏痢疾杆菌、变形链球菌等有抑菌和杀菌作用,对流感病毒、孤儿病毒、疱疹病毒、钩端螺旋体均有抑制作用。
滇银花的用途
滇银花含有的多种有效成份是消暑解热的佳品,用做清凉饮料,还可做食品添加剂、药物牙膏等日用工业品的原料,也是出口的重要商品。其应用领域已从单纯药用向香料、食品、保健品、化妆品和日用化工等方向发展。特别是近年来随着南方凉茶的开发,更是扩大了滇银花的需求量,其市场前景十分乐观。


“云花3号”、“滇银花3号”特点
一、花蕾期超长,采摘方便工效高。
北方金银花传统品种都是花蕾进入大白期后两三天即开花绽放,而且是从枝条基部到梢部渐次开放,在采花期需要每天采摘一遍大的花蕾,稍有耽搁便会开花凋谢,产量和质量大幅度降低。即便是金银花生产区采摘能手,每人每天仅能采摘鲜花10公斤左右(晒成干花约2公斤),金银花盛花期每天每亩需要4-5人采摘才可以。因此,人工采摘费用已成为影响金银花收益的最大成本,采摘难题也成了制约金银花大面积发展的最大障碍。
而“云花3号”、“滇银花3号”花蕾长达15-25天不开放,极大地延长了最佳采摘期,再也不用担心采摘稍晚就要开花凋谢;在采摘时间上更具灵活性,一般每茬花季集中采收两次便可,如遇到阴雨天可以不采摘,等待天晴后再采摘晾晒,避免了雨天采摘不便弃采减收、晾晒不便霉烂变质等弊端。“云花3号”、“滇银花3号”节间短,叶片下垂,花蕾大,花蕾集中外露,集中簇生于叶腋和枝顶,人工采摘方便,可大把采收,每人每天可采鲜花50公斤-100公斤(晒成干花10-20公斤),采摘工效提高5倍以上,大大节省了人工采摘成本,提高了种植的收益。按亩产干花150公斤计算,仅节省采摘成本一项便可比普通品种每亩增收5000元。此外,由于花蕾期长开花头少,所采鲜花几乎全是花蕾,既可自然晾晒干花,又可机械杀青烘烤,干花整齐洁净品相佳,提高了干花质量和销售价格。

二、道地正品,有效成分含量高。
经权威检测机构鉴定,“云花3号”、“滇银花3号”属于《中国药典》规定的正品山银花;“云花3号”、“滇银花3号”绿原酸含量6%,木犀草苷含量0.017%,所检测项目均符合《中华人民共和国药典 2015年版 山银花》要求,药效成分还远远优于标准要求,具有金银花含木犀草苷的特性。

三、花蕾大,数量多,产量高。
传统的金银花,花枝中部节间侧生小花枝一般“成对腋生,一蒂两花”(故金银花又名“双花、二花”),每个节间可着生4朵花蕾。而昆明英武农业科技有限公司“云花3号”、“滇银花3号”的部分花枝中部节间小花枝3枝环状轮生,鲜花布满整个枝条,花蕾数量比传统品种金银花大幅增加,而且集中簇生便于采摘。在云南省花期一般从4月中旬至10月中旬,可分四茬花出现。头茬花出现在4月中下旬,一般持续15-25天左右,此茬花量最大,约占全年花量的70%以上。二茬花、三茬花、四茬花分别在7月上中旬、8月中旬和10月上中旬出现。采收期可以用剪刀剪,一个熟练工一天可采收数百公斤鲜花,大大降低用工成本。栽种两年以上花墩基本都是结花枝,逐年修剪枝条后新枝繁茂,花开更盛,而且花蕾硕大、花针长,花蕾期长,不易开花凋落,减少了开花落花损失,避免了因采摘不及时而导致的弃采减收现象,3年后进入丰产期,单株可以采摘鲜花10公斤以上,干花可达200-300公斤,产量是传统金银花的3-5倍。所以“云花3号”、“滇银花3号”丰产丰收产量高,是农业种植的颠覆性产品,也是首选产品。
四、抗逆性强,直立性好,适应性广。
“云花3号”、“滇银花3号”既保留了传统品种的抗旱、耐寒、耐瘠薄、耐盐碱等优点,可在山区旱地、沟边地堰、边疆荒漠地区栽植;又具备主干直立性好、易培育成树形的优点,方便了田间管理和鲜花采摘,提高了通风透光性和开花量,特别适宜海拔1500-2500的山区,并是生态绿化、美化城镇、旅游观光的优良植物。
昆明市村民徐先生分享自己的种植经验,“云花3号”、“滇银花3号”定值一年以内就有鲜花可采收,每亩可采鲜花30-50公斤,收益约400元。定植2-3年以后,每亩可采收鲜花800公斤以上,即可收回成本并盈利,4-6年每亩可产鲜花1000-1500公斤。只要管理恰当,产量逐年递增空间大,每年每亩可盈利1-2万元。

滇银花种植栽培技术
1.生长习性
滇银花喜温暖湿润、阳光充足、通风良好的环境,宜种植在海拔1500米以上的荒山坡地,光照充足的地块,不宜林间种植。其根系发达,细根多,生根能力强,根深1.5~2m,主要根系在10~40cm的表土层中。春后为迅速生长阶段,一般气温不低于8℃均可发芽,生长最适温度为20~30℃,花芽分化适宜温度为15℃。此外,滇银花适应性强,对土壤要求也不严,耐热、耐旱、耐盐碱,尤其耐寒,我国南北各地、山区、平原、丘陵均能栽培。
2.选地与整地
2.1选地
选择向阳,土层较为深厚,土壤肥沃、疏松、透气、排水良好、坡度在15。以下的沙质土壤栽植。周边有水源,灌溉方便。空气质量符合GB 3095一、二级标准;土壤环境质量应符合GB 15618一、二级标准要求;农田灌溉水环境质量符合GB 5084一、二级标准要求。
2.2整地
选好地后,清理种植地块,清除较大砂石,将残留的植物根茎叶、杂草、灌木焚烧。根据地势地形进行开垦,深翻土壤30cm以上,打碎土块。冬前挖定植沟或定植穴,沟间距1.5m、沟宽40cm、深40cm,穴间距为2×1.5m、大小为60×40×40cm,将表土、心土分开,并筑成外高内低的鱼鳞坑,沟或穴底填放稻草、玉米秸秆或青杂草3000~5000kg/667m2,生物菌肥4000~5000kg/667m2,钙镁磷肥150~300kg/667m2,基肥填放后,将表土、心土依次回穴,耙平。

3.种植管理
3.1整形修剪
滇银花自然更新的能力较强,新生分枝多,枝条自然生长时则甸甸于地,不利于立体开花。为使株型得以改善且保证成花的数量,需对滇银花进行合理的修剪,整形修剪在冬、夏两个时期进行,分常规整形和立杆辅助整形两种。
3.1.1常规修剪
常规整形修剪通常于移植后1~2年萌芽之前进行,修剪培养成伞形直立小灌木。栽后的1~2年内,当主干高度在30~40厘米时,剪去顶梢,促进侧芽萌发成枝。第2年春季萌发后,在主干上部选留粗壮枝条4~5个,作为主枝,分两层着生。在冬季,从主枝上长出的一级分枝中保留5~6对芽,剪去上部。以后,再从一级分技上长出的二级分枝中,保留6~7对芽,剪去上部。再从二级分枝上长出的花枝中,摘去勾状形的嫩梢。若没有嫩梢,则不摘除。入春后在二级分枝中或原来的老花枝上萌发出的节密而短、叶细的花枝,予以保留。

3.1.2立杆辅助整形
立杆辅助整形是将茎蔓攀援在高1.3~1.6m的立杆上,插杆后将地上部分全部剪去,从根部生长的分枝中选留1~3个生长旺盛的枝,将其缠绕在立杆上,借助辅助杆上向上生长,以形成直立的中心杆。
生长季修剪,以“打顶”为主,促使多发新枝。从母株长出的主干留1~2节,其余用手摘除;从主干长出的一级分枝留2~3节,3节以上摘除;从一级分枝长出的二级分枝留3~4节,4节以上摘除;此后,从2级分枝长出的花枝不再打顶,保留节密叶细的幼枝。摘除无花的徒长枝,枝粗、节长、叶大,以减少养分消耗。采花后,进行夏季修剪,每次修剪后便追肥1次。每年冬剪于霜降后至封冻前进行,剪除枯老枝、病虫枝、细弱枝、交叉扰乱树形的长枝等。

3.2中耕除草
滇银花栽植成活后,要及时中耕除草。中耕除草在栽植后的前3年必须每年进行3~4次,发出新叶进行第一次,7~8月进行第二次,最后1次在秋末冬初霜冻前进行,并结合中耕培土,以免花根露出地面。3年以后视植株的生长情况和杂草的滋生情况适当减少除草次数,每年春季2~3月和秋后封冻前进行培土。此外,为防止土壤板结,减轻土壤容重,提高其保水保肥能力,对滇银花密植园每四年深翻一次,深度40~50cm。即距主干20~30cm先出沟,依次处延,将表土和基肥混合翻入地下,整平地面。对干黄粘土进行压砂,厚度为10~20cm,再深刨,使土沙均匀混合。对于瘠薄的山地,进行压土加厚土层,提供滇银花更佳的生长发育条件。

3.3施肥管理
3.3.1 基肥
常用基肥为生物菌肥4000~5000kg/667m2、钙镁磷150~300kg/667m2。在移栽定植前,耕翻土地后挖沟或挖穴撒施并耕翻入土。此外,在冬、春季节滇银花越冬休眠期和缓慢生长期施用,一般在秋末冬初土壤封冻前或早春滇银花萌芽前在苗木周围环状沟施或挖坑穴施撒生物菌肥4000~5000kg/667m2。
3.3.2 追肥
滇银花为喜氮、磷植物,追肥一般在生长期进行。对新栽植滇银花,在缓苗后及时追施提苗肥,以氮素为主,氮素30~40kg/667m2。根据滇银花当年长势情况追施1~2次肥,施肥量酌情增加。多年生树体,于萌动前后每株追施尿素0.1kg或0.15kg复合肥,开花前每株追施磷酸二铵0.05kg或0.1kg复合肥。追肥时应结合中耕除草进行,在树冠周围开环状沟施入。一般穴深或沟深20~40cm,并距主根20cm以外,以防损伤主根。施后用土盖肥并进行培土,厚度为5cm。在花芽分化时,用磷酸二氢钾800~1000倍液喷施于叶面,喷施两次,每次间隔15天。采花后,追施尿素1次,每株0.1kg。

3.4适时浇水
滇银花虽然抗旱、耐涝,但获得丰产仍需要一定的水分。萌芽期、花期如遇干旱,则要浇水。在地下水位较高的园地,注意排涝。
3.5 保花
滇银花的花期遇干旱无雨或雨水过多,都可能会引起大量落花、沤花或未成熟的花破裂。在滇银花的花蕾有0.2~0.3cm长时进行根外追肥,以高效氯氰菊酯15g、磷酸二氢钾0.5kg、清水20kg混匀喷施,每次间隔15天。结合实际天旱淋水、雨多排渍的措施,则能有效减少落花。
3.6 病虫草害防治
滇银花3号病害较少,主要是白粉病、褐斑病。虫害主要是蚜虫、咖啡虎天牛、尺蠖、红蜘蛛。
3.6.1病害防治
滇银花白粉病发病特点是病菌以子囊壳在病残体上越冬,温暖干燥或株间荫蔽易发病。主要危害叶片、茎和花。叶上病斑初为白色小点,后扩展为白色粉状斑,后期整片叶布满白粉层,严重时发黄变形甚至落叶;茎上部斑褐色,不规则形,上有白粉;花扭曲,严重时脱落。防治方法为注意合理密植,整形修剪,改善通风透光条件,可增强抗病力;少施氮肥,多施些磷钾肥;发病前用易宝68.75%水分散粒剂1500倍,每7~10天喷1次,连喷2~3次;发病初期用40%福星6000倍液喷雾防治,每7~10天1次,连喷2~3次。
滇银花褐斑病主要危害叶片,一般6~8月份发病较重。该病为真菌引起,病菌在病叶上越冬,次年初夏产生分生孢子,分生孢子借风雨传播,一般先由下部叶片开始发病,逐渐向上发展,病菌在高温的环境下繁殖迅速。发病初期叶片上出现黄褐色小斑,后期数个小斑融合一起,呈圆形或受叶脉所限呈多角形的病斑。潮湿时,叶背生有灰色的霜状物,干燥时,病斑中间部分容易破裂。病害严重时,叶片早期枯黄脱落。防治采取农业措施,结合秋冬季修剪,除去病枝、病芽,清扫地面落叶集中烧毁或深埋,以减少病菌来源。发病初期注意摘除病叶,以防病害蔓延。加强栽培管理,提高植株抗病能力。增施有机肥,控制施用N肥,多施P、K肥,促进树势生长健壮,多雨季节及时排水,降低土壤湿度,适当修剪,改善通风透光,以利于控制病害发生。在发病初期采用70%甲基硫菌灵可湿性粉剂800倍液或70%代森锰锌可湿性粉剂800倍液或扑海因1500~2000倍液喷雾防治,每隔7~10天喷1次,连喷2~3次。

3.6.2害虫防治
滇银花蚜虫多在4月上、中旬发生,15~25℃时繁殖最快。主要刺吸植物的汁液,使叶变黄、卷曲、皱缩,严重时会造成绝收。因此注意清除杂草,将枯枝、烂叶集中烧毁或埋掉,也能减轻虫害;在植株未发芽前用45%晶体石硫合剂200~300倍液先喷1次,以后清明、谷雨、立夏各喷1次;3月下旬至4月上旬叶片伸展,蚜虫开始发生时,用10%吡虫啉可湿性粉剂1500~2000倍液或3%啶虫脒可湿性粉剂2000倍液或10%万安可湿性粉剂2000倍液喷雾,5~7天喷1次,连喷数次。最后一次用药须在采摘滇银花前10~15天进行。
咖啡虎天牛危害茎,一年发生一代,于4~5月份,在清明前,天牛即将钻出土面时,用敌敌畏喷施植株根部;在产卵盛期用50%辛硫磷乳油600倍液喷射灭杀,7~10天喷1次,连喷数次;夏秋发现天牛寄生枝条时,剪去被害幼茎20cm左右,并摘除枯株,集中烧毁或向虫孔注药;数量多时,进行人工捕捉或释放天牛肿腿蜂。

滇银花尺蠖一般在头茬采收完毕时危害严重,幼虫几天内可将叶片吃光,初龄幼虫在叶背危害,取食下表皮及叶肉组织,残留上表皮,使叶面呈白色透明斑,严重时能把成片花墩叶吃光。防治应在冬季剪枝清墩,破坏害虫越冬环境,减少虫源;入春后,在植株周围1m内挖土灭蛹。幼虫发生初期用10%万安可湿性粉剂2000倍液或2.5%鱼藤精乳油400~600倍液喷雾防治。
红蜘蛛多发生在5~6月高温干燥季节,种类多,体微小、红色。多集中于植株背面吸取汁液,被害叶初期红黄色,后期严重时则全叶干枯。应剪除病虫枝和枯枝,清除落叶枯枝并烧毁;用30%螨窝端乳油1000倍液或5%克大螨乳油2000倍液或20%卵螨净可湿性粉剂2500倍液喷雾防治。
3.6.3 草害防治
杂草的生长对滇银花影响很大,争夺养肥,为害虫提供栖息地,一般来说,每年5~6月杂草长得旺盛,因此要及时拔出杂草,在拔杂草前最好先喷一遍水,以便较好拔出杂草而不伤及滇银花植株根系,结合中耕对杂草进行铲除。此外,新苗种植后覆盖黑色地膜,减少杂草滋生,同时起到保湿保温的作用。

4.采收加工及贮藏
4.1鲜花采收
摘花最佳时间是花蕾上部膨大略带乳白色,下部青绿,含苞待放时为宜,滇银花的花期较长,在云南省一般从4月中旬至10月中旬,可分四茬花出现。头茬花出现在4月中下旬,一般持续15-20天左右,此茬花量最大,约占全年花量的70%以上。二茬花、三茬花、四茬花分别在7月上中旬、8月中旬和10月上中旬出现。采摘滇银花鲜花放于竹筐、提篮、塑料盆等敞口器具内,不能放在塑料袋、深桶内,以免鲜花捂闷发热、变色变质。
4.2干燥
4.2.1自然晾晒
采收的花蕾,若采用晾晒的方式,以在水泥石晒场晒花最佳,及时将采收的鲜花摊在场地,晒花层厚度2~3cm,晒时中途不可翻动,以免造成花蕾发黑,影响商品花的价格。以曝晒一天干制的花蕾,商品价值最优。晒干的花,其手感以轻捏会碎为准。晴好的天气当天即可晒好,当天未能晒干的花,晚间遮盖或架起,翌日再晒。采花后如遇阴雨,可把花筐放入室内,在席上摊晾。

4.2.2 机械烘干
在30~35℃初烘两小时,再升至40℃左右进行烘干,经5~10h后,保持室温45~50℃;烘10h后,将室温升高至55℃,使花速干;一般烘12~20小时即可全部干燥。烘干时不翻动,未干时不停烘,以免影响品质。干制后的花及时用塑料袋包装扎紧,以免受潮。
4.3 贮藏
滇银花的干花含水量须低于5%,用手紧握干花有花破碎细微的响声、用手搓花易碎成粉末状可进行安全贮藏。将已经充分干燥的干花在室内放置片刻,待干花热量散尽、恢复常温后,用无毒厚塑料薄膜袋扎紧袋口,密闭储藏,放置于干燥、蔽光防潮的仓库或室内,在地面垫一层木质或塑料垫板防潮,其上再放置塑料袋,在塑料袋与墙体之间或仓库内每垛滇银花干花之间留出一定空隙,以便通风透气、方便检査。在储藏过程中,注意防潮、防霉、防虫、防鼠,定期检査,发现问题及时处理。


