中 澳 国 际 一直伴您前行
近日最让人痛心的新闻应该就是重庆公交坠江事件了


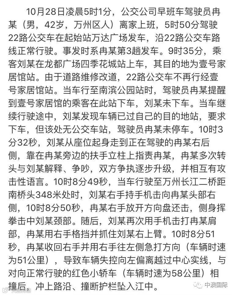
10月28日,重庆万州区长江二桥,一辆载有10多人的公交车,和一辆小轿车相撞,然后冲上路沿撞断江边护栏,瞬间,十五个鲜活的生命消逝于滚滚长江中。
而这个悲剧竟然是因为一名坐过站的女乘客殴打司机酿成的,15条生命就这样消逝...

起初,全网还吐槽是女司机所致,网友纷纷称呼其为“马路杀手”,直到公交车的黑匣子被曝光,才发现女司机完全躺枪。
此次事件引起了极大的轰动
各大新闻媒体纷纷报道:





网友们也在激烈讨论:



有人说,重庆坠江事件只是一个偶然发生的个案。可是事实上,这样的人这样的事件,在我们生活中并不少见。
如果在网上搜索一下:乘客殴打司机,会出现一大批相关新闻。其中一些事件同样造成过人员伤亡。
百度搜“乘客殴打司机”相关词条达到了84000个

2015年,重庆一老人怒抢方向盘导致公交撞树,致使两名老年乘客受伤。

2018年10月29日,北京市丰台区洪泰路南口,一位女乘客因坐过站想要中途下车。
司机过站没有停车,女乘客气不过,提起旁边的牛奶箱就朝司机扔过去,一边打嘴里还一边喊着:“给我开门”。

湖南一大巴上一男子坐过站抢方向盘
后方一乘客猛踹肇事者!
4月20日,湖南一辆由衡阳驶往长沙的长途大巴上,一名男乘客因坐过站,与司机发生争执,抢夺方向盘,车辆随即发生剧烈晃动。
司机迅速抓紧方向盘,且后方一乘客一脚猛踹,将该乘客制服。所幸,此次事件无人员伤亡。

翻看这些新闻,我们都不禁觉得愤怒和悲哀。
其实,殴打公交司机的事情一直在发生
他们不止女乘客,他们还可能是男人,老人,年轻人...
如此危险的情况却发生如此之多,就是因为有些人自私的认为自己的行为才是正确的,就这样置所有乘客安危于不顾...
其实,国外也曾发生过这样的事。
2017年2月,加拿大的一位公交车司机在终点站要求一名乘客下车时,被这名乘客用匕首活活捅死...

澳洲也曾发生过类似事件,但在2016年,媒体报道了这样一则新闻:
民众强烈要求为公交车加装保护设施,避免司机遭到袭击引发交通事故。

为了司机的安全,同时也为了全体乘客的安全,民众呼吁给司机绝对的安全保护。
澳洲人民进行了抗议游行

为此澳洲政府给很多新式公交车安装了隔离保护材料。

这种保护机制可以彻底隔离开司机和乘客,只能由司机在内部自行打开。

只有将司机彻底保护,才能避免出现更多意外。

而对于乘客在公交车行驶过程中攻击司机的行为,很多国家都出台了相应的处罚措施。
根据中国《治安管理处罚法》中规定,扰乱公共汽车、电车、火车、船舶、航空器或者其他公共交通工具上的秩序的,处警告或者二百元以下罚款;情节较重的,处五日以上十日以下拘留,可以并处五百元以下罚款。
2016年,美国纽约通过了严惩袭击公交车司机等公共交通运营人员的法律,令原本属于“轻罪”的这一行为在该州直接被提升到了“D级重罪”——即最高7年刑期。

重庆公交车坠江事件的发生,证明了对司机进行绝对保护的重要性。
而这一点澳洲已经走在了世界前列。

本图文I 均来源于网络

资深移民顾问Nina Wu(Mingqiu Wu)
·毕业于澳大利亚国立大学移民法研究生专业
·澳大利亚西悉尼大学翻译+口译硕士文凭
·澳大利亚持牌移民代理(证书号0801383)
·澳大利亚中英双向三级翻译(Natti号47619)
·擅长商业投资、技术等移民和家庭类签证

推荐阅读:
澳洲中小学所有姿势、排名和报名指南, 都在这了!
移民局新规│配偶、父母移民签证全都受影响!
澳洲签证办理时间长度更新,赶快收藏备用!
直到看到澳洲最落后的地方,中国人才明白…
一座城市竟火成这样,快看看是不是你家乡!


