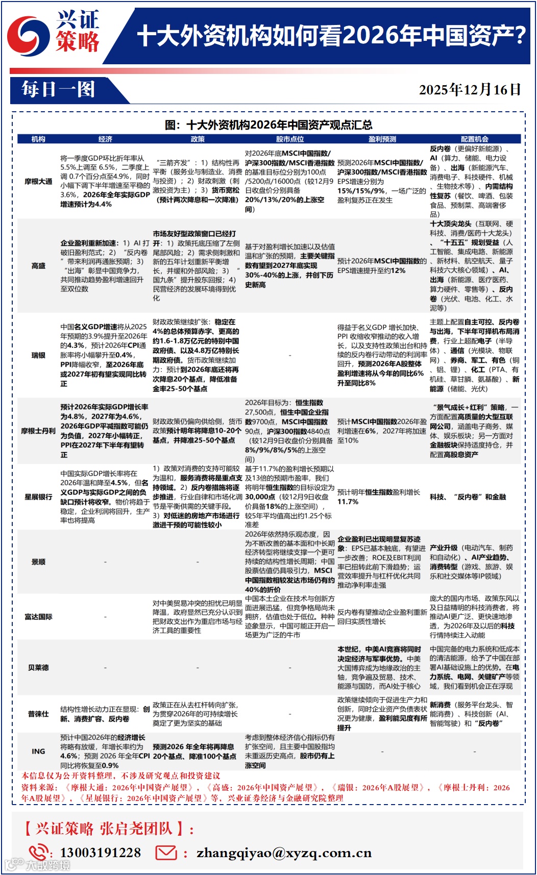
1、十大外资机构如何看2026年中国资产?【兴证策略】
2、金融
1)中金公司:股票将于明日复牌,拟换股吸收合并东兴证券、信达证券,换股价格为36.91元/股。
2)A股午后上演绝地反攻,5只A500ETF领跑市场,合计成交额合计达452.91亿元,全市场A500ETF合计成交额达525.75亿元。
3、AI
1) OpenAI与亚马逊谈判寻求至少100亿美元融资并计划使用其AI芯片。
2)据报道,腾讯重组大模型研发,成立AI Infra部,OpenAI前研究员姚顺雨加入,出任「CEO / 总裁办公室」首席 AI 科学家,向腾讯总裁刘炽平汇报。
3)小米正式发布并开源新模型 MiMo-V2-Flash。MiMo大模型负责人罗福莉示,MiMo-V2-Flash围绕极致推理效率设计了模型结构,通过3层MTP推理加速并行Token验证,实现了2.0至2.6倍的推理速度提升。
4、科技线/谷歌/液冷
今天科技线强势。据传,谷歌近期来华考察液冷供应商。
5、火山引擎FORCE大会
字节跳动火山引擎冬季FORCE原动力大会明日开幕。豆包大模型升级,还有近百款AI新品。
6、SpaceX通知员工在IPO前进入静默期
7、商品现货涨价榜
8、电商
平台要求商家“全网最低价”,可能构成滥用市场支配地位或者垄断协议行为。
今晚就这些了,明天见。
本人将持续进行市场策略分析。
由于目前平台从关注流变为推荐流,有朋友反映不能及时收到推送。需要及时收到的朋友可以星标,转发、在看、点赞、评论,亦会增强你与本人的推送权重。

