摘要:在已经结束的2021年,知产方舟对大专院校科研院所对专利申请量,发明专利授权量,专利质量(申请前后权利要求项/说明书页数的对比)专利质押,专利研发方向(IP出分类),专利许可,专利转让,专利获奖等维度进行了全面分析,可为高校科技发展决策者和专利主管部门和科技企业提供参考。
01
专利申请量
2021年高校专利申请量
2021年科研院所申请量
2021年高校申请专利量319466件,其中发明专利221780件,实用新型85906件,外观专利11780,2021年科研院所申请专利92803件,其中发明专利70506件,实用新型20729件,外观专利1568件,可以看出高校和科研院所主要申请发明专利为主。
02
专利授权量
2021年高校专利授权量
2021年科研院所授权量
2021年高校专利授权量392599件,其中发明专利201376件,实用新型170085件,外观专利21138,2021年科研院所专利授权量112545件,其中发明专利55149件,实用新型54202件,外观专利3194件,可以看出高校和科研院所授权专利以发明和实用新型为主。
03
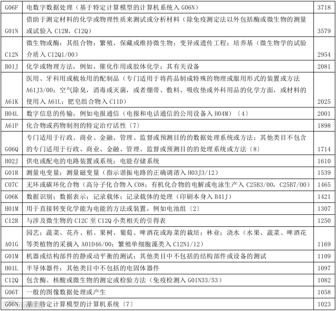
发明专利IPC分类情况
高校IPC大类分布
高校小类top20
科研院所IPC大类分布
科研院所IPC小类top20
2021年高校和科研院所发明专利IPC大类主要为G物理、C化学;冶金、B作业;运输和H电学,其中高校的G物理方向的发明专利为57380件,占比27%,科研院所G物理方向的发明专利为18617件,占比28%。
04
发明专利申请质量情况
2021年高校申请量排名top20

从上图可以看出,2021年浙江大学、清华大学、西安交通大学的发明专利申请量排名前三,从专利质量来看,排名前三的大学中,清华大学的专利质量最好,平均权利要求项数为9,平均说明书页数为15。
2021年科研院所申请量排名top20

从上图可以看出,2021年西安热工研究院有限公司、中国电力科学研究院有限公司、中国华能集团清洁能源技术研究院有限公司的发明专利申请量排名前三,从专利质量来看,排名前三的科研院所中,中国电力科学研究院有限公司的专利质量最好,平均权利要求项数为10,平均说明书页数为14。
05
发明专利授权质量情况
2021年高校授权量排名top20

从上图可以看出,2021年浙江大学、清华大学、电子科技大学的发明专利授权量排名前三,从专利质量来看,排名前三的大学中,清华大学的专利质量最好,平均权利要求项数为8,平均说明书页数为15。
2021年科研院所授权量排名top20

从上图可以看出,2021年中国科学院大连化学物理研究所、中国石油化工股份有限公司石油化工科学研究院、中国移动通信有限公司研究院的发明专利授权量排名前三,从专利质量来看,排名前三的科研院所中,中国石油化工股份有限公司石油化工科学研究院的专利质量最好,平均权利要求项数为22,平均说明书页数为15。
06
发明专利许可备案情况
高校发明专利许可类型分布
高校专利许可排名top20
从上图可以看出2021年高校发明专利许可数量2107件,其中普通许可1758件,独占许可191件,排他许可158件。许可数量最多的高校是江苏科技大学,许可专利数量297件。
科研院所发明专利许可类型分布
科研院所专利许可排名top20
从上图可以看出2021年科研院所发明专利许可数量204件,其中普通许可145件,独占许可44件,排他许可15件。许可数量最多的科研院所是中国科学院理化技术研究所,许可专利数量17件。
07
发明专利质押情况
高校专利质押排名top10
科研院所专利质押排名top10
从上图可以看出高校中鲁东大学的专利质押最多,达到154件,科研院所中浙江省化工研究院有限公司的专利质押最多,达到48件。
08
发明专利转让情况
2021年高校发明专利转让分布
2021年科研院所发明专利转让分布
从上图可以高校发明专利转让最多的省份是江苏、北京、浙江以及陕西,专利转让量在1400以上,科研院所中北京的专利转让一家独秀,到达5600以上。
高校转让排名top20
科研院所转让排名top20
从上图可以看出高校中北京航空航天大学、江苏大学、西安交通大学2021年发明专利转让排名前三,科研院所中电信科学技术研究院有限公司、有研工程技术研究院有限公司、南方电网科学研究院有限责任公司2021年发明专利的转让排名前三。
09
专利奖情况
高校获得专利奖排名top20
科研院所获得专利奖排名top20
从上图可以看出高校中清华大学、华南理工大学、浙江大学累计获得专利奖排名前三,科研院所中中国电力科学研究院、中国石油化工股份有限公司上海石油化工研究院、中国石油化工股份有限公司石油化工科学研究院累计获得专利奖排名前三,可以发现清华大学作为中国理工科大学的佼佼者,无论从专利质量还是从获奖情况都是排名第一。
识别二维码 关注我们

