
尊敬的热用户:
冬季供暖关系群众切身利益,是一项重要的民生工作。在市委、市政府的正确领导和广大市民的关心、支持、配合下,市公用事业局牢固树立“政治为先、民生为本”的工作理念,全力加快供热基础设施建设,从整体上构建了以华电章丘发电公司为主热源、以埠矿热电厂为辅助热源、以城东热源厂为调峰热源的供热保障格局;不断提升供热管理服务水平,从去年实际运行情况看,整体运行平稳,效果良好。今年,按照市委、市政府的工作部署,公用事业局重点实施了相公庄镇供热主管网配套、滨湖路供暖配套和城区供热站网新建及改造等民生工程,新建(改造)供热管网37公里、配套建设换热站14座,对部分换热站进行提升改造,进一步扩大了供热覆盖范围,提升了运行的安全可靠性。本供热期计划于10月1日开始向系统注软化水,11月5日至7日进行冷态调试,11月8日开始热态调试,11月15日正式供暖。同时,始终把为民服务放在供暖工作的首位,想群众所想、急群众所急,从当前群众最为关心关注的供暖交费工作做起,推出新的服务举措,委托山东省农信社、光大银行、齐鲁村镇银行、青岛银行和兴业银行等5家金融机构代收取暖费,继续保留在城区设置的8处收费点和工商银行网上银行及手机银行交费业务,共计50处便民收费点满足用户的多样化需求,有效解决用户交费排队等待和持现金交费存在安全隐患等问题,保证广大用户更加方便、快捷、安全交费用暖。
一、集中交费时间为10月10日-11月10日,供暖价格保持不变
公用事业局客户服务中心全年受理供暖交费业务,10月10日前,用户可通过用现金或银联卡的方式到该中心办理交费业务;10月10日-11月10日为集中交费时间,设立的8个便民收费点和今年新设立42个代收取暖费的银行营业网点全面启用,用户可持《用热登记证》,选择相应的交费方式就近交费。采暖价格不变,根据章价发(2008)48号文件规定,居民住宅,中小学校,托幼园所,社会组织或个人兴办的敬老院、老年公寓、老年康复医疗中心、老年文化体育活动中心等非营利性老年服务项目,经批准设立的非营利性社区卫生服务机构,按建筑面积每平方米20.50元收取采暖费。非居民住宅,按建筑面积每平方米28.90元收取采暖费。
二、建立“便民收费点--网上银行和手机银行--银企联合银行营业网点代交”的点餐式取暖费交纳新模式
1、新推出银行营业网点代收取暖费服务举措。为方便用户交费,今年与山东省农信社、光大银行、齐鲁村镇银行、青岛银行和兴业银行等5家金融机构合作,开通取暖费银行代收业务。用户可持《用热登记证》到以上银行设置的营业网点办理交费业务。各银行收费点情况如下:
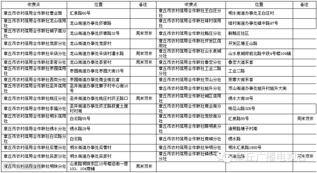
山东省农信社在供热区域内有33处收费点,均可办理用户交费业务,营业时间:9:00—17:00,部分营业网点周末双休(见列表);交费方式为柜面现金支付、本社信用卡和存折支付。详见下表(点击图片可放大):


2、继续保留城区8处便民交费点。其中,公用事业局客服中心属于综合业务办理窗口,受理供热开户、更名换证、咨询服务及所有用户交费业务;其他收费点只受理持有《用热登记证》的用户交费。市热力公司8处收费点如下:

3、继续开通网上银行和手机银行交费业务。凡持有《用热登记证》并开通工商银行、光大银行、青岛银行、兴业银行个人网上银行和手机银行的用户均可通过网银交纳取暖费。
三、实行用暖报停制度。按照《山东省供热条例》规定,供热设施具备分户关闭条件,用户要求暂停供热的,应当在当年采暖供热期开始三十日前向供热企业提出,办理暂停供热手续。
凡今年计划不用暖的用户可在10月15日前,持《用热登记证》或身份证到公用事业局客户服务中心办理用热报停手续,填写《用热户报停登记表》,手续办理不收任何费用。10月15日以后不再办理报停业务。供热开始后,对既不办理报停手续又不缴费的用户则视为盗用暖,按照相关规定处理。
用户咨询交费用暖相关事宜,可直接拨打我局客户服务中心电话:83211009进行咨询,如有其它供暖问题,可拨打我局综合服务指挥中心电话:83251190进行咨询,我们将竭诚为您服务。
章丘市公用事业局
二〇一五年九月

提示:长按指纹,识别二维码,即可关注哦!
【联系方式】
投稿及内容合作咨询:
QQ:407157822
微信:koreyoshi888

