点击蓝字
关注我们

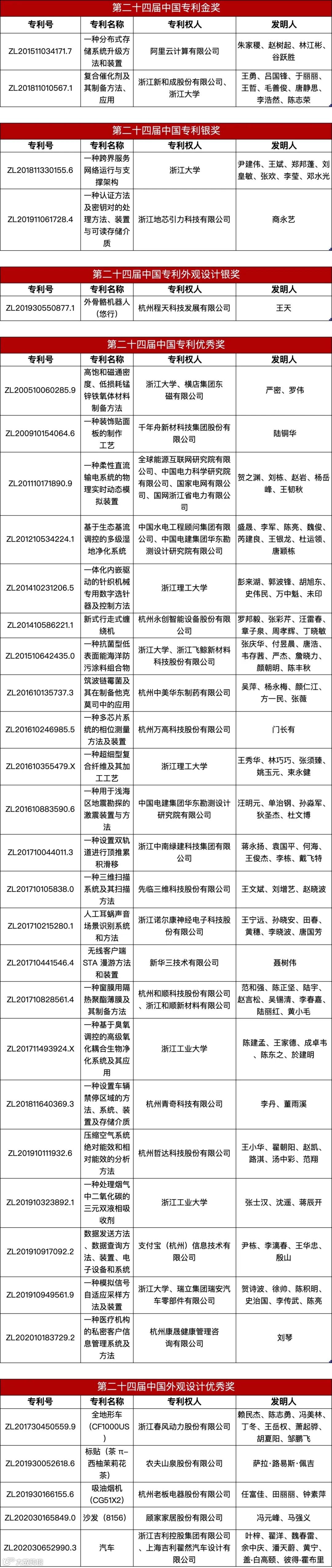
近日,国家知识产权局公布第二十四届中国专利奖结果,全市共有33项专利入围获奖项目,获奖总数再创新高!其中,阿里云计算有限公司“一种分布式存储系统升级方法和装置”专利获得中国专利金奖,首次实现我省数字经济领域中国专利金奖零的突破。
★
该专利于2015年申请,相继在中国、欧洲、美国、日本获得发明专利授权。首创分布式存储系统热升级技术,能够在不影响上层用户业务的前提下,快速升级和迭代底层存储服务,确保存储系统数据可靠性达99.9999999999%,数据可用性达99.995%,升级效率提升4倍以上。该专利技术支撑了阿里云所有存储服务,这些存储服务已广泛应用于12306、云上奥运会、电子社保卡、医保平台、个人所得税申报、数字政府、城市大脑、一带一路等与国计民生密切相关的国家重点项目,为全球超400万客户提供服务,累计服务超9亿人次,产生了重大经济社会效益。
此外,浙江大学参与的“复合催化剂及其制备方法、应用”获得中国专利金奖;浙江大学的“一种跨界服务网络运行与支撑架构”和浙江地芯引力科技有限公司的“一种认证方法及密钥对的处理方法、装置与可读存储介质”获得中国专利银奖;杭州程天科技发展有限公司的“外骨骼机器人(悠行) ”获得中国外观设计银奖。千年舟新材科技集团股份有限公司的“一种装饰贴面板的制作工艺”等23项获得中国专利优秀奖,浙江春风动力股份有限公司的“全地形车(CF1000US)”等5项获得中国外观设计优秀奖。杭州市市场监管局(知识产权局)获得优秀组织奖。
中国专利奖由中国国家知识产权局和世界知识产权组织(wipo)共同评选,是我国唯一的专门对授予专利权的发明创造给予奖励的国家级政府部门奖,也是我国专利领域的最高奖项。近年来,市局以创建国家知识产权强市和保护示范区为契机,通过产业引领、企业培育、机制完善、服务优化、保护护航“五端联动”,进一步强化集成服务,构建知识产权高质量培育体系,助推科技企业创新发展,创造质量明显提升。截至2022年底,全市有效发明专利拥有量12.3万件,居省会城市第一;每万人高价值发明专利拥有量42.86件(全国5倍、全省3倍)。2022年,PCT国际专利申请量2305件(全省占比53.41%)。新增数字经济等重点产业对标达标的企业1010家,持续保持全国试点城市第一。
信息来源于”杭州市市场监督管理局“,仅供交流学习。
识别二维码 关注我们

