

大盘虽然走弱,但是个股涨多跌少,近七成个股上涨,不过热点板块却分化十分明显。指数午后低位震荡,中药板块再掀波澜,创业板指收跌1.08%,深成指跌0.66%,沪指跌0.25%。板块方面,幽门螺旋杆菌概念、盐湖提锂、中药、冬奥会概念强势领涨,元宇宙、教育、机场航运、证券、预制菜等板块走弱。市场分化明显,大权重股拖累指数下行,两市近3000只个股上涨,近百只个股涨停。资金方面,两市成交额连续第五个交易日破万亿,北向资金净卖出超60亿。
1月1日,
1月6日早间,中信证券发布研报称,下调贵州茅台2021年净利润增速预测至11.4%,原预测增速为13%。白酒赛道长坡厚雪,
部分医药股走弱,通策医疗、爱尔眼科盘中闪崩,截至收盘,分别下跌6.33%、6.6%。元宇宙概念股大跌,虚拟人、NFT等细分分支领跌,博瑞传播跌停,浙文互联盘中跌停,天神娱乐、中文在线等跌幅居前。

冬奥会:
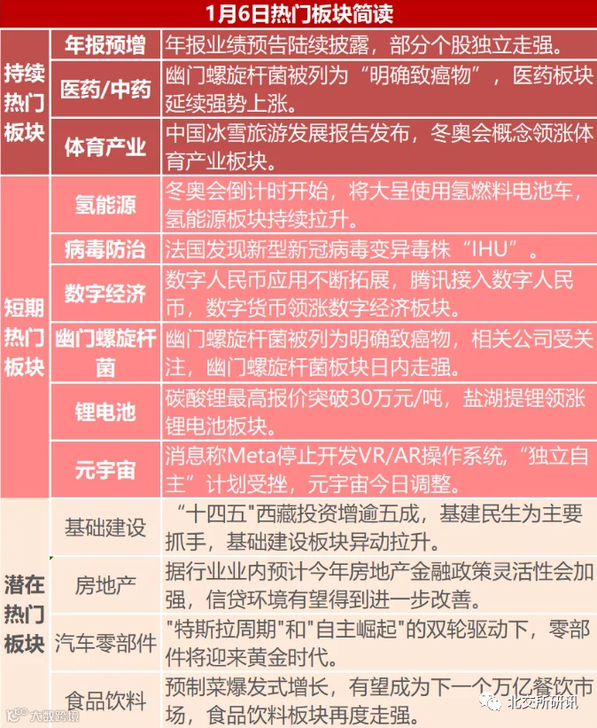
1、冰雪产业:这个就不多说了,就是字面意思。
2、数字货币;冬奥会期间会推广数字货币的使用。
3、氢能源;冬奥会期间将示范运营1000多辆燃料电池车。
五大核心环节:
1.冬奥场馆建设:场馆建设是上市公司重点参与的冬奥会环节之一,多家公司参与了冬奥会场馆的建设和改造工程。
2.能源交通配套:绿色办奥位居北京冬奥会四个办奥理念之首,氢燃料电池车的使用也将成为本届冬奥会的一大亮点。其中,张家口赛区将投入655辆氢燃料车,为赛事提供交通及物流保障服务。
3.赞助供应服务:官方信息显示,截至2021年12月底,北京冬奥会目前已签约45家赞助企业。
4.技术支持保障:通信、网络安全保障也是冬奥会赛事服务保障的重点工作,多家上市公司深度参与了相关保障任务。
5.特许商品销售:公开信息显示,截至2021年底,北京冬奥组委共征集特许生产企业29家、特许零售企业58家,先后开发了16个类别5000余款特许产品。
综合分析:
新年以来,大盘连续调整,一方面,央行逆回购减量对资金面有一定的影响;另一方面,中国移动上市,对市场资金有分流影响;市场资金的调仓换股导致风格转向。外围市场的波动,也在一定程度对市场产生影响。
节后A股市场连续走弱,大概率与国内机构调仓有关,反映到盘面上就是高低切换,将去年极端的行情进行动态调整,把性价比高的资产纳入组合,猪周期概念、游戏股及疫情受损行业近期表现不错,可能与这方面因素相关。
今天A股指数探底回升,基本重复了之前中芯国际上市次日探底回升的形态。如果类比有效的话,明天沪指需要继续上涨才行,否则今天指数探底回升的缩量修复只能定性为下跌中继,指数或还将继续探底。指数虽然不断走弱,板块还是处于轮动之中,比如昨天元宇宙板块逆市领涨,但今天元宇宙及相关板块跌幅居前;氢能源、盐湖提锂等新能源赛道昨天走弱,今天则率先活跃。
对于大盘后市的走势, 北交所研讯认为大盘当前全A股的估值并不高,而且基本面稳定下,流动性宽松预期也在不断增强,市场整体向好的趋势并没有改变。阶段性的调整,仍是逢低配置春季行情的好时机。
两市交投仍维持活跃,资金利率低位运行,显示资金面仍相对宽裕,预计大盘有望在震荡反复中走稳,关注量能变化以及板块轮动。
★01月07日【回盛转债】上市首日预估117-122元

