搜索
首页
大数快讯
大数活动
服务超市
文章专题
出海平台
流量密码
出海蓝图
产业赛道
物流仓储
跨境支付
选品策略
实操手册
报告
跨企查
百科
导航
知识体系
工具箱
更多
找货源
跨境招聘
DeepSeek
首页
>
低吸为主 适当加仓
>
低吸为主 适当加仓
北交所研讯
2022-03-02
1
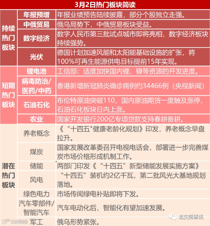
导读:指数午后低位盘整,截至收盘,创业板指收跌1.77%,沪指跌0.13%,深成指跌1.05%。板块方面,油气开采
指数午后低位盘整,截至收盘,创业板指收跌1.77%,沪指跌0.13%,深成指跌1.05%。板块方面,
油气开采及
服务
板块全天领涨,
中俄贸易、农业、航运、煤炭
涨幅居前,
PVDF概念、半导体、苹果概念
跌幅居前。两市个股涨多跌少,近2600只个股飘红,74只个股涨停。资金方面,两市全天成交额近9000亿元,北向资金净卖出7.76亿元,增量资金入场未见明显,市场赚钱效应较弱。
俄乌方面,中俄贸易、油气、农业几个分支领涨。核心驱动还是持续暴涨的能源品和农产品价格,WTI原油期货今天盘中再度大涨6%,一度突破110美元,油价的持续大涨将推升通胀预期,同时也将推升煤炭等替代品的价格,所以近期煤炭板块也持续上涨。另外,海外农产品价格最近也持续上行,美小麦主连期货已经连续两天涨停,除了受俄乌农产品出口影响,也是通胀预期的体现。
盘面上,中俄贸易概念个股涨停潮,
高位情绪并不差,资金沿着中俄概念继续发散,跨界贸易-
天顺股份
、
锦州
港
晋级四连,CIPS-
海联金汇
三连板,
浙江东日
地板翘起拉出大长腿。
另一边算力表现也还行,
真视通
二连,
依米康
带头冲锋,早盘第一笔拉升差点直接干板,但板块内不断轮动,
依米康
没有果断封死进一步奠定氛围,也让参与的难度加大。
午后又是继续轮动,光伏人气
中来股份
大涨创历史新高,
东方日升、爱康科技
表现,储能人气
上能电气
反抽,但隆基这类大票毫无动静,可能为短线资金做多的载体,盘后也有利好。
两会方面:
围绕着
社会民生、环境生态保护、科技创新、教育发展等
十类别话题,
关于
三胎、养老概念、中医药、储能
等分
支相对活跃。
可以相对关注一些这类题材的消息面的刺激,
养老昨晚卫健委等部门印发了“十四五”健康老龄化规划,估计仍将是今年两会的一个关键词。
中药、储能都
还有十四五政策的预期。
持续上涨的传统能源价格对全球新能源产业链是最直接也是最根本的利好
。
最
近新能源事
件也比较多:
国家能源局指出,要加大力度推进送出工程建设促进可再生能源高
质量
跃升发展。加快送出工程主要指新能源的电网消纳问题,当新能源装机量快速提升的同时,如果没有高质量的电网进行消纳,那么新能源的发电就会浪费,加快送出工程就是为了保证新能源发电的消纳,对特高压等电网建设是利好。
国家发改委、能源局发布《以沙漠、戈壁、荒漠地区为重点的大型风电光伏基地规划布局方案》,到2030年,规划建设风光基地总装机约455GW,十四五200GW,十五五255GW,其中十五五期间的建设规模上调了55GW,预期再次提升
。
特高压是解决新能源电源与终端负荷的空间错配的核心举措,也是实现大电网互联、提升系统潮流控制裕度及稳定性的关键。2021-2022年,国内风光大基地项目建设陆续启动,催生了对特高压的新需求。据中国能源报报道,“十四五”期间国网特高压投资规划3800亿,较“十三五”大幅度提升;此前南网“十四五”规划中也提出加快推进闽粤联网、粤澳互联,建设藏东南送电大湾区工程建设,特高压有望进入新的建设集中期。
2020年我国特高压产业及其产业链上下游相关配套环节所带动的总投资规模超3000亿元,其中特高压产业投资规模近1000亿元,带动社会投资超2000亿元。到2022年,中国特高压产业及其产业链上下游相关配套环节所带动的总投资规模将达到4140亿元;到2025年,特高压产业与其带动产业整体投资规模将达5870亿元。
产业链相关公司
保变电气
“两网”特高压建设交直流变压器的主要供应商,产品谱系齐全,主导产品为220kV-1000kV超高压、大容量变压器。
风范股份
与南网签订的乌东德工程,是我国首个三端特高压直流输电示范工程,也是世界首个特高压柔性直流工程。
金冠电气
国内超特高压交直流避雷器领域先进企业,全面掌握了1000kV特高压交流避雷器的关键技术,公司先后参与了1000kV“晋东南-
南阳
-
荆门
”特高压交流试验示范工程、1000kV“榆横-
潍坊
”高抗震特高压工程等国家重点工程。
【声明】内容源于网络
0
0
北交所研讯
解析沪深京A股上市公司讯息,发布研报资料。
内容
1510
粉丝
0
关注
在线咨询
北交所研讯
解析沪深京A股上市公司讯息,发布研报资料。
总阅读
331
粉丝
0
内容
1.5k