宫腔粘连(IUA)作为临床常见的妇科疾病,常导致月经量减少、胚胎着床失败甚至继发性不孕,传统治疗手段存在复发率高、难以重建子宫内膜再生微环境等痛点,亟需安全有效的新型治疗策略。近日,中科睿极首席科学家张智勇教授团队在国际权威期刊《Advanced Healthcare Materials》(IF=9.6)发表题为“An Injectable Clinical-Grade Fibrin Hydrogel Restores Fertility in Intrauterine Adhesions via MSC-Mediated Immune and Regenerative Modulation, Unlocking an Equivalent Cell-Free EV-Based Therapy《一种可注射的临床级纤维蛋白水凝胶通过间充质干细胞介导的免疫与再生调控修复宫腔粘连生育力并解锁等效的无细胞EVs疗法》”的重磅研究成果,研发出基于临床级可注射猪源纤维蛋白密封剂(PFS)水凝胶的间充质干细胞(MSCs)/细胞外囊泡(EVs)递送平台,实现了宫腔粘连的高效修复与生育功能恢复,且无细胞的PFS-EVs策略与PFS-MSCs疗效相当,为宫腔粘连的临床转化治疗提供了全新方向!
研究背景:临床困境催生创新方案
宫腔粘连由子宫内膜基底层损伤引发,临床常规的宫腔镜粘连分离术联合术后辅助治疗,难以解决子宫内膜再生微环境受损的核心问题,重度患者术后复发率高达20%–62.5%。间充质干细胞(MSCs)及其分泌的细胞外囊泡(EVs)因具备免疫调节、促血管生成和组织再生能力,成为宫腔粘连治疗的潜在方向,但直接递送存在诸多局限:MSCs移植有肿瘤发生、分化失控等风险,EVs直接注射易降解、清除快,治疗效果大打折扣。天然高分子材料纤维蛋白密封剂(PFS)具有良好的生物相容性、可降解性,且已临床获批用作手术止血和伤口密封材料。团队创新性地将PFS作为MSCs/EVs的递送载体,构建可注射水凝胶平台,既解决递送难题,又能为子宫内膜损伤部位提供物理屏障,同时重建再生微环境。
核心研究:多维度验证水凝胶平台的有效性与安全性
本研究采用双轨转化策略,先在机械性损伤宫腔粘连大鼠模型中验证PFS-MSCs的安全性、最佳剂量和疗效,再在更严重的乙醇诱导模型中探索无细胞PFS-EVs的治疗等效性,从材料表征、细胞功能、动物实验到机制解析,完成了系统性验证。
技术支持:本研究中干细胞培养所使用的无血清培养基,由中科睿极(海宁)生物科技有限公司研发提供,为其 UltraMedia® 系列(REGEN・aGEEK)产品。
节选1.临床级PFS-MSCs/PFS-EVs水凝胶的优质特性
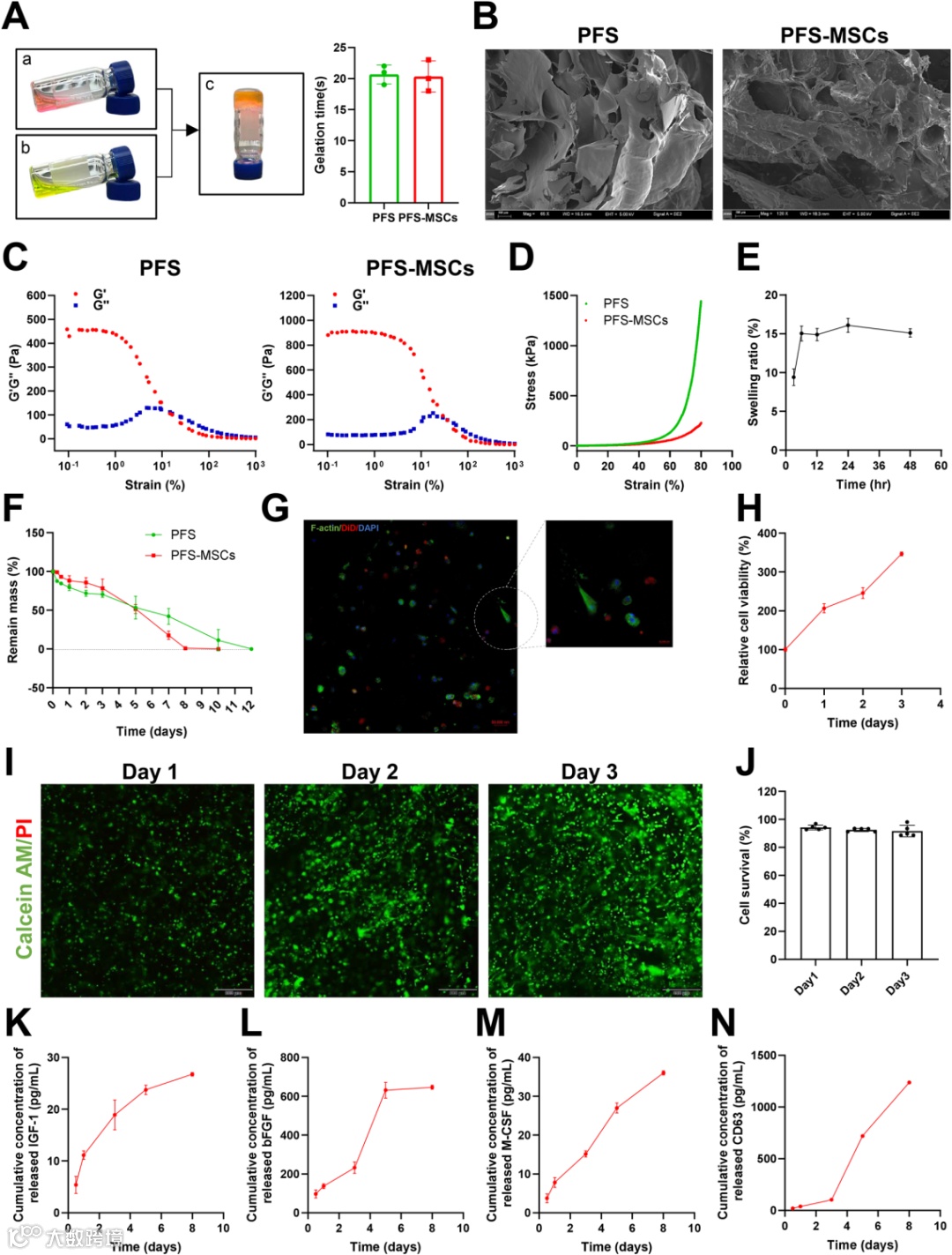
团队制备的PFS水凝胶具备理想的临床应用属性:可在25秒内快速凝胶,拥有相互连通的3D多孔结构,利于细胞迁移和营养扩散;力学性能适配子宫腔环境,在体内可控降解,且注射性良好,能通过微型宫腔镜便捷给药。MSCs封装于PFS后,存活率超85%且能持续增殖,同时释放IGF-1、bFGF等再生相关细胞因子,并主动分泌细胞外囊泡标记物CD63蛋白(原文Figure 2);EVs负载于PFS后,水凝胶形成保护微环境,可维持EVs结构和分子完整性至少7天,实现EVs的缓慢持续释放,大幅延长治疗窗口(原文Figure 8 F-O)。
取自原文:Fig 2
取自原文:Fig 8 F-O
节选2. PFS-MSCs实现机械性粘连的高效修复与生育恢复
在机械性宫腔粘连大鼠模型中,中剂量(5×10⁶个)PFS-MSCs展现出最优治疗效果,为后续研究确定最佳剂量。其中HE/Masson染色结果显示,经子宫内膜厚度、腺体数量接近正常水平,纤维化面积大幅减少,经治疗后显著恢复子宫内膜结构;qPCR结果显示,VEGFA、bFGF等血管生成因子表达恢复,子宫容受性标志物HOXA10显著上调(原文Figure 4)。另外,经PFS-MSCs治疗后,胚胎着床率从模型组的25.6%提升至84.7%(接近假手术组的 91.0%);治疗后子宫内胚胎发育正常,胎盘血管网络完整,且能顺利诞下健康子代,证实该平台可实现功能性的生育恢复,而非单纯的结构修复(原文Figure 5)。
取自原文:Fig 4
取自原文:Fig 5
节选3. 无细胞PFS-EVs与PFS-MSCs疗效相当,攻克细胞治疗痛点
团队从MSCs培养上清中分离纯化EVs并负载于PFS,在乙醇诱导的重度宫腔粘连模型中验证发现,高剂量(20μg)PFS-EVs可实现与PFS-MSCs完全等效的治疗效果。其中HE/Masson染色结果显示,PFS-EVs治疗后有效逆转重度子宫内膜损伤,恢复腺体数量和子宫内膜厚度,降低纤维化程度;同时显著提升胚胎着床率,支持胚胎正常发育并成功分娩健康后代(原文Figure 9)。该方法避免了细胞治疗的肿瘤遗传、免疫排斥等潜在风险,为临床提供了更安全、易标准化的无细胞治疗方案。
取自原文:Fig 9
节选4. 双重修复机制:免疫重塑+组织再生
细胞追踪发现MSCs在子宫局部仅存活至术后8天,治疗效应并非依赖细胞长期定植;转录组测序发现术后5天和10天差异基因主要富集于免疫调节通路,同时伴随血管生成、细胞增殖相关基因上调(原文Figure 6)。免疫荧光染色以及ELISA结果显示,PFS-MSCs治疗显著抑制巨噬细胞浸润,持续下调M1型巨噬细胞比例,激活 M2 型巨噬细胞并扩增调节性 T 细胞(Treg)数量;术后10天下调IL-2、IFN-γ等促炎因子,上调 IL-4 抗炎因子,构建利于修复的抗炎免疫微环境(原文Figure 7)。另外,PFS-MSCs治疗后10天显著提升CD31⁺血管密度,恢复子宫内膜血管网络;增加 Ki67⁺增殖细胞比例,促进子宫内膜上皮细胞增殖;同时上调VEGFA、MMP3 等促血管生成因子,为组织再生提供营养与结构支持(原文Figure 8A-E)。以上结果发现该水凝胶平台主要通过免疫重塑以及组织再生双重修复机制实现子宫内膜修复。
取自原文:Fig 6
取自原文:Fig 7
取自原文:Fig 8 A-E
节选5. 全面安全性验证,为临床转化奠定基础
团队在健康大鼠模型中完成了PFS、PFS-MSCs、PFS-EVs的系统性安全评估(详见原文链接Figure 3,Fig S1-S8),结果显示血常规、血生化指标无显著异常,炎症因子水平维持正常,无系统性炎症反应;心、肝、脾、肺、肾等主要脏器及子宫无水肿、纤维化、肿瘤等病理损伤;MSCs/EVs仅定位于子宫局部,无异位蓄积,且PFS可随子宫内膜修复自然降解,无异物残留,无致瘤性、免疫排斥等潜在风险,为临床转化奠定基础。
研究结论:为宫腔粘连治疗提供可临床转化的新策略
本研究的核心创新点在于将临床获批的天然高分子材料与干细胞/细胞外囊泡结合,构建了兼具物理屏障、药物递送、微环境重建三重功能的可注射水凝胶平台,实现了宫腔粘连治疗的三大突破:
1. 疗效显著:同时修复子宫内膜结构和功能,成功恢复生育能力,且在重度模型中仍有效;
2.安全可控:无细胞的PFS-EVs策略规避细胞治疗风险,全流程经严格安全验证,符合临床转化要求;
3.易于临床应用:水凝胶可注射、凝胶速度快,适配现有妇科微创器械,无需复杂手术操作,便于临床推广。相较于现有临床使用的胶原、透明质酸水凝胶,PFS水凝胶还具备成本低、生物粘附性好、止血促愈合的固有优势,为宫腔粘连的治疗提供了更优的生物材料选择。
取自原文:Fig1
团队简介
本研究由广州医科大学附属第三医院张智勇教授、刘明星主任与深圳南山区人民医院杜冀晖主任团队联合完成。张智勇教授团队长期致力于再生医学与3D打印技术在骨科、妇产科等疾病中的转化研究,此前已在银屑病、组织再生修复等领域发表多篇高水平研究成果,本次研究进一步丰富了团队在干细胞/细胞外囊泡递送系统与妇科疾病治疗中的研究体系,为临床难治性妇科疾病的治疗提供了更多创新思路。
论文链接:https://doi.org/10.1002/adhm.202504360
DASEA® 生物智造平台
滑动查看更多

