
1、航空发动机组成
航空发动机通常由压气机、燃烧室、涡轮、排气装置等系统组成
【压气机】位于航空发动机进气道后方主要作用是吸收压缩空气提升气体压力
【燃烧室】位于压气机的后端涡轮的前端,是发动机中提高燃气温度的重要装置,从燃烧室流出的高温、高压燃气流入涡轮进行膨胀做功。
【涡轮】航空发动机重要动力来源,处于航空发动机中工作温度最高、转速最快的部位从涡轮中喷出的高温高压燃气,在尾喷管中继续膨胀,以高速从喷口向后排出,使得航空发动机获得了推力;此外由压气机燃烧室以及驱动压气机的高压涡轮组成的装置用来提供高温高压
【燃气】称为燃气发生器是发动机的核心部分决定了发动机的整体性能也称之为核心机
【核心机】是航空发动机研制中主要难点和关键技术最集中的部分也是航空发动机先进性和复杂性的集中体现

航空发动机分类图:


关注方向:
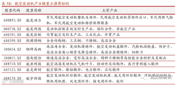
1、航发集团在产业链上具有绝对垄断地位,有望最先受益,重点关注:航发动力、航发控制、航发科技。
2、借助军民融合推进,成长速度快的零部件供应商以及具有高壁垒的材料供应商,重点关注:抚顺特钢、钢研高纳,图南股份、航亚科技、派克新材、航宇科技、万泽股份等。

【推荐阅读】

