
北交所自29月2日宣布设立之后,9月3日注册成立,9月5日就上市/交易/会员管理规则公开征求意见,9月10日就公开发行并上市、上市公司再融资和重大资产重组审核规则公开征求意见,9月17日发布投资者适当性管理办法,9月25日完成第一次全网测试,10月9 日完成第二次全网测试,10月30日证监会和11月2日北交所分别发布各项基础制度正式稿,并将于11月15 日开始施行各项基础制度,北交所的诞生、设立和推进充分体现了资本市场对于支持中小企业创新发展的决心。
今天就对正式稿所涉及的基础制度进行一个梳理和初步的分析解读。
一、北交所基础制度发布完毕 10月30日,证监会发布《北京证券交易所向不特定合格投资者公开发行股票注册管理办法(试行)》、《北京证券交易所上市公司证券发行注册管理办法(试行)》、《北京证券交易所上市公司持续监管办法(试行)》、《关于修改〈非上市公众公司监督管理办法〉的决定》、《关于修改〈非上市公众公司信息披露管理办法〉的决定》、《证券交易所管理办法》,其中《证券交易所管理办法》将于即日起施行,其余5项办法将于11月15日起正式施行。

证监会还同步公布了《公开发行证券的公司信息披露内容与格式准则第46号-北京证券交易所公司招股说明书》等11 项北交所公司信息披露内容与格式准则,以及《非上市公众公司信息披露内容与格式准则第18 号——定向发行可转换公司债券说明书和发行情况报告书》等2项非上市公众公司信息披露内容与格式准则,此部分准则同样于11月15日起正式施行。

11月2日,北京证券交易所正式发布《北京证券交易所交易规则(试行)》《北京证券交易所会员管理规则(试行)》2件基本业务规则及31件细则指引指南。上述业务规则自2021年11月15日起施行。

北交所指出,11月2日发布的31件细则指引指南涵盖发行上市、融资并购、公司监管、证券交易、会员管理等方面。相关规则总体延续了全国股转系统精选层行之有效的制度安排,并按照试点注册制、上市公司监管和交易所职责相关的上位法进行了调整优化。

北京证券交易所于2021年9月17日发布《北京证券交易所投资者适当性管理办法(试行)》及配套业务指南,于2021年10月30日发布上市与审核4件基本业务规则及6件配套细则和指引。至此,北京证券交易所7件基本业务规则已全部发布。
上述证监会发布的相关规章和规范性文件,连同北京证券交易所配套制定的自律规则,共同构建其一整套能够与创新型中小企业特点和成长阶段相符合的“北交所”制度规则体系,充分体现错位、包容、灵活、普惠的市场特点。 从规则体系看,相关规章、规范性文件、自律规则相互衔接,分别就主要制度安排、信息披露内容和自律管理要求作出规范。从规则内容看,涵盖了发行融资、信息披露、公司治理、监督管理等各个方面。从规则特点看,坚持市场化原则,突出交易所的主体责任,在法律法规及规章的基础上,充分授权北京证券交易所根据市场实际情况制定自律规则。 另外,还需要注意的是,北交所表示,下一步,在中国证监会的领导部署下,还将陆续发布涉及QFII和RQFII证券交易、发行上市审核标准的适用要求等相关业务规则,持续做好市场制度体系建设,同时积极开展企业培训、投资者教育、会员接纳等规则实施的准备工作,为北京证券交易所顺利开市和平稳运行奠定基础。
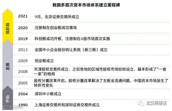
一、建立多层次资本市场的重要里程碑
我国资本市场从沪深主板成立开始不断发展,2004年,为解决中小企业融资难以及中国产业转型升级等问题,深交所中小企业板成立;到2009年和2019年,创业板和科创板分别成立,以及新三板(全国中小企业股份转让系统)和区域性股权市场的成立,涵盖主板、科创板、创业板、新三板以及区域性股权市场的多层次资本市场体系基本确立,底层基础设施、监管体系等均逐渐和国际市场接轨。

2020年新《证券法》颁布,明确建立健全多层次资本市场体系,将证券交易场所划分为证券交易所、国务院批准的其他全国性证券交易场所、按照国务院规定设立的区域性股权市场等三个层次,中国资本市场多层次建设进一步完善。目前各板块和市场定位明确,层层递进,形成了对不同成长阶段和不同类型的创新创业企业的支持链条。

北交所设立后,将与科创板及创业板形成功能互补、各具特色、各显优势的服务于创新型企业的证券交易市场新格局。科创板主要服务于“硬科技”企业,创业板主要服务于高新技术企业、战略新兴产业企业,而北交所将定位“服务创新型中小企业的主阵地”,对中小企业的直接融资提供更广阔的平台,有效加强了对实体经济与中小企业的金融支持,助力中小企业的发展并为中国经济注入新活力。

除了上市企业特点的不同,在服务企业的规模上,与目前A股其他板块的上市企业相比,北交所将服务于更小规模的企业。目前新三板精选层企业平均市值为人民币37.35亿元,不到主板的六分之一,也远小于科创板和创业板的企业平均规模。北交所是对现有场内市场的一种补充,使我国资本市场的多层次建设更为完善,是我国资本市场改革过程中的重要里程碑。
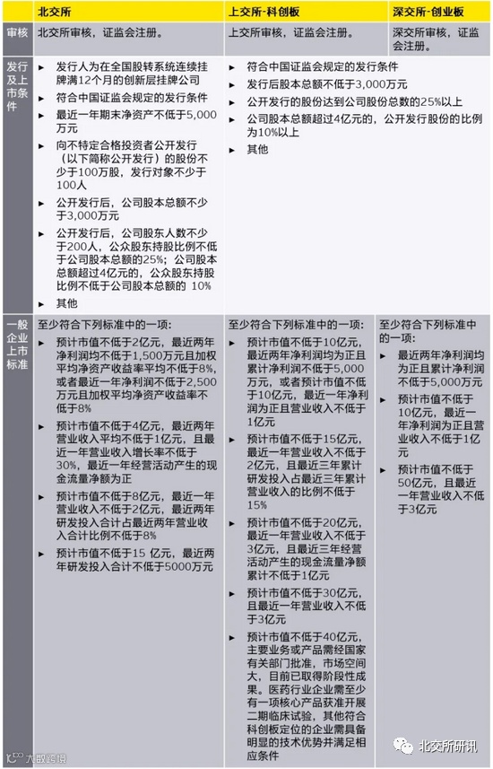
二、北交所与科创板及创业板基础制度的对比
1. 一般发行审核、上市条件及上市标准

北交所对申报企业预计市值最低要求为不低于2亿元,较科创板及创业板更低。标准一至标准四分别侧重于盈利能力、业务发展速度、具有研发能力且已经开始实现收入、创新能力强但未盈利的企业,具有较好的适应性,目前新三板创新层、基础层符合四套标准的公司数量较为充足,北交所未来拟上市企业资源充足。
2、强制退市规则

3.交易规则
考虑到中小企业股票估值特点,北交所竞价交易涨跌幅限制比列为前收盘价的±30%。根据北交所的设计,北交所将平移精选层挂牌公司,未来上市企业将来自创新层。企业在北交所上市需先进入创新层挂牌,具体上市路径和申请挂牌条件如下:



