
【中科美菱835892】发行价16.00元/股,发行市盈率24.79倍;发行数量2418.2734万股;发行代码889089。
从6月29日受理至8月5日上会,用时仅仅37天,刷新了华岭股份刚刚创下的38天的最快纪录。
注:行使超额配售选择权之前发行后总股本为 96,730,934 股,若全额行使超额配售选择权 则发行后总股本为 100,358,344 股。

公司目前涉足的主要业务包括:低温、超低温存储设备、存储耗材、设备监控、专业冷库及其它医用、实验室用等终端产品类业务;以及生物样本冻存管理、无线智能云监控、冷链仓储物流等系统解决方案类业务。完善的渠道及售后服务体系,覆盖了全国30余省级行政区、300余地级行政区、2800余县级行政区。公司产品相继取得了CE、UL等认证,远销亚洲、欧洲、非洲、美洲,并广泛服务于医疗系统、血液系统、疾控系统、卫生系统、畜牧系统、各大高校、科研院所、生物医药企业,以及基因工程、生命科学等领域。公司拥有5千余平米的研发中心,6万余平米的主体厂房,国际领先的自动化低温设备生产线、检测线,以及设施完善的中试车间和型式实验室。专业领域10余年的精耕细作,打造了一支高素质的研发团队,取得了多项科技创新成果、发明专利及实用新型专利技术。其中“新型混合工质节流制冷技术及其应用”获得了国家技术发明二等奖和中国制冷学会一等奖。

美菱家庭健康是美菱生物医疗独立的家用医疗器械事业部,目前拥有制氧机、雾化器、血压计、血糖仪、艾灸仪、体温计、美容仪,治疗仪、个护按摩保健等产品系列,拥有完备的产品研发中心和制造中心,形成了完整的研发、生产、营销和服务的系统网络,致力于健康呼吸、三高慢病、中医保健、个人护理等健康需求,为生命健康保驾护航。美菱家庭健康,以守护家人健康为愿景,以产品与服务双重模式,组建全面覆盖家用医疗器械领域的专业化服务平台。

根据中国医疗器械行业协会出具的说明:2020-2021年,发行人主导产品——生物医疗 领域低温存储专用设备,在国内品牌中的市场占有率排名前三。公司于2016年2月24日正式登陆新三板。目前,正在实施战略转型:从“低温设备领域”向“生物医疗领域”的转型,从“终端产品制造商”向“产品+服务提供商”的转型,从“以技术为先导”向“以技术为基础,以产品为载体,以市场为导向,以用户为中心”的转型。通过这一系列的转型,将为用户打造更好的产品,为客户回馈更多的利益,为员工提供更好的平台,为股东创造更高的价值。
(1)低温存储设备
公司低温存储设备可根据温区与用途主要分为医用冷藏冷冻箱(医用冷藏冷冻箱、智 能疫苗冷藏冷冻箱)、医用冷藏箱(医用冷藏箱、智能疫苗冷藏箱、血液冷藏箱、防爆冰 箱、冰衬冰箱)、医用低温箱。

公司超低温冷冻存储设备覆盖-164℃至-40℃温区。国际上一般把储藏温度在-40℃以下 的冰箱称之为超低温冷冻存储设备,公司已研制出-180℃的超低温存储产品。


预计到 2028 年,我国生物医疗低温存储设备市场规模将达到 215.43 亿元,按照细分 市场来划分,恒温冷藏冷冻箱(医用冷藏箱、医用冷藏冷冻箱)规模为 149.53 亿元;低温 保存箱(医用低温箱)规模为 14.56 亿元;超低温保存箱(超低温冷冻存储设备)规模为 51.34 亿元。


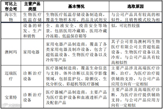
公司所处行业较为细分,与公司经营同类产品的上市公司:
与发行人主营业务相近的同行业可比公司市盈率水平情况如下:

