
【新威凌871634】发行价9.60元/股,发行市盈率21.48倍;发行数量1128万股;发行代码889634。
注:行使超额配售选择权之前发行后总股本为 62,322,000 股,若全额行使超额配售选择权 则发行后总股本为 64,014,000 股。
发行人基本情况:
发行人的股权架构:

公司是一家专业化从事球状锌粉、片状锌粉、不规则状锌粉等锌金属深加工系列产品 的企业。公司深耕锌粉行业二十年,自主研发和积累了一系列核心技术,拥有6项发明专 利、45项实用新型专利,并形成了自身的技术经验库,拥有塔式气炉、卧式气炉、卧式电 炉、雾化气炉四种炉体。公司核心技术及经营团队见证了锌粉行业的发展史,公司自主研 发的“自动化粉体输送系统”实现了自制粉工序到筛分工序的全自动送粉。此外,公司3名 核心技术人员全部毕业于中南大学有色金属相关专业,一直从事锌金属深加工方面的专业 技术工作,是行业少有的兼具理论知识水平和丰富实践经验的技术团队。
公司产品广泛应用于富锌防腐涂料、渗锌、粉末镀锌、化工、有色冶金、医药等领域, 并与中集集团、中化集团、中国重工、中远海运等央企或其子公司, 以及宣伟涂料、金刚化工、中涂化工、阿克苏诺贝尔、关西涂料等世界前二十大油漆和涂 料生产企业建立了稳定的合作关系。
公司子公司湖南新威凌系国家级专精特新小巨人企业(2022年8月工信部第四批)、湖 南省专精特新小巨人企业;公司系长沙市专精特新小巨人企业,并参与编制了《富锌底漆》 HG/T3668-2020行业标准、《锌铝涂层涂装安全生产作业规程》团体标准。
2019年度、2020年度、2021年度及2022年1-6月,公司分别实现营业收入41,385.19万元、 38,865.86万元、60,123.15万元和30,015.76万元。报告期内,公司主营业务没有发生重大变化。
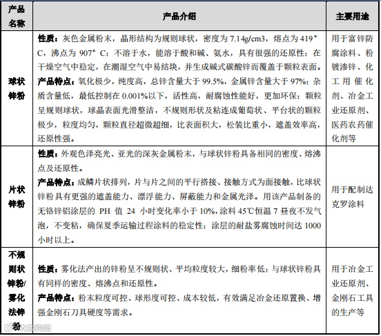
1、按照粒子结构分类
锌粉按粒子结构通常可分为球状、不规则颗粒状和片状三种。球状锌粉采用蒸馏法生产工艺生产,不规则颗粒状锌粉一般采用雾化法生产,片状锌粉则是采用球状锌粉或不规则颗粒状锌粉为原料研磨而成。主要产品介绍如下:
主要产品的具体形态如下:

全球锌粉市场状况:
锌粉主要应用于涂料、化工、渗锌、镀锌、冶金、医药等行业,其中用量最大的是涂 料行业,涂料的含锌量为其总重量的40%-80%,并广泛应用于海水、淡水以及大气介质中 的金属材料的表面防腐,如船舶、集装箱、化工、水利及海洋工程中的金属构件、汽车、 摩托车、自行车、石油管道、露天钢结构件塔架、桥梁钢结构及高速公路护拦等金属表面 均用富锌涂料做防腐处理,其遮盖力极强,具有很好的防锈及耐大气侵蚀的作用。
2017-2021年,全球锌粉行业市场规模呈现逐年增长的态势,锌粉产能及产量稳定增 长。2019年,全球贸易摩擦不断,经济呈现下行趋势;2020年,新冠疫情爆发,对全球工 业产生了巨大的冲击。但受益于下游涂料行业广泛的应用领域,全球锌粉主要产能及产量 仍呈现稳步增长状态,2021年,全球锌粉行业主要参与者的产能达到103.3万吨,产量实 现93.8万吨。

全球锌粉贸易活跃,2020年,全球锌粉贸易金额达到4.94亿美元。其中,2020年,锌 粉的最大出口国是比利时(1.15亿美元)、德国(5,830万美元)、美国(4,870万美元)、 马来西亚(3,620万美元)和刚果民主共和国(2,950万美元)。2020年,锌粉的最大进口 国是美国(8,940万美元)、新加坡(5,510万美元)、中国(4,710万美元)、波兰(2,330 万美元)和德国(2,030万美元)。
受全球主要涂料生产企业均在中国设立工厂影响,国内锌粉行业产能均在国内市场 消化,进出口规模较小。

国内锌粉市场状况:
2017年-2020年,中国锌粉行业市场规模增速均未能超过10%,2021年新冠疫情影响 下,全球主要经济体的生产开工率不足,国内船舶、集装箱生产企业订单暴增,对防腐涂 料的需求大增,中国锌粉行业整体市场增速也超过了15%。在国内经济持续下行、消费萎 靡的背景下,2022年的政府工作报告指出,积极扩大有效投资,围绕国家重大战略部署和 “十四五”规划,适度超前开展基础设施投资。中信证券更是认为,随着2022年上半年地 方政府新增专项债发力,下半年城投融资边际改善+低基数效应,预计全年基建投资增速 有望冲击10%。而基建投资的增加,以及船舶、风电、水利工程、海洋工程等高景气行业 的发展必将使工业防腐涂料的需求大增,未来几年,锌粉行业将持续保持较高的增长率。
【往期回顾】
【北交所】慧为智能10月27日定价发行
