数据链需求特点:战术数据链是指挥控制用关键链路,每次大规模放量均伴随标准化工作的落地,军种结构上由海军和空军主导,而陆军始终因为波形的统一问题仍需要更合适的组网规划;通用数据链是情报传递及无人机控制核心链路,在低空飞行器通信方面,采用5G通信存在覆盖范围小等问题,而采用数据链能够满足低空飞行中的通信速率及通信距离要求,具备较高应用潜力;专用数据链是各武器平台间通信的特有链路,为满足战场协同作战规划,多为平台组网后装需求,年间订单额存在一定波动。
数据链产业链、竞争格局及发展特点:数据链由战术数据链系统、加密解密设备、数据链终端设备以及收发设备四部分组成,其中数据链终端设备占据核心地位,数据链终端设备是射频、加密、基带处理等部分的集成产品,由各整机供应商完成抓总,数据链系统为数据链软件环节,涉及波形发生、仿真模拟及智慧决策等领域,而收发环节价值量占比最高,约占60%左右,收发环节主要构成部分为射频模块,类似于雷达射频系统。
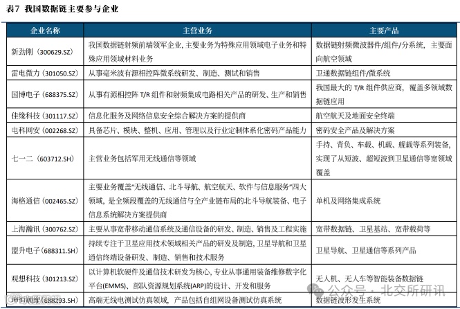
产业链发展特点:数据链多规格小批量特点决定了综合毛利率的稳定性;数据链服务需求是平抑产品需求波动的有力保障;同时主机厂占据专用数据链主要份额,并向其他数据链领域延伸。我国数据链行业主要由军工集团主导,民企多参与配套。
我国数据链全产业链供应商主要集中在军工集团内,民企参与较少:
系统级供应商:七一二、上海瀚讯、海格通信及盟升电子;
射频组件领域:电科下属10、54所等具备自主供应能力,电科内部还有13、55所等专业化供应商,相关民企有新劲刚及雷电微力等;
加密领域:电科30所上市平台电科网安,主要参与民企为佳缘科技;
数据链系统:观想科技及坤恒顺维等。
产业链龙头:海格通信、七一二、睿创微纳、复旦微电/紫光国微/成都华微、国博电子、上海瀚讯、臻镭科技、天奥电子等。

