

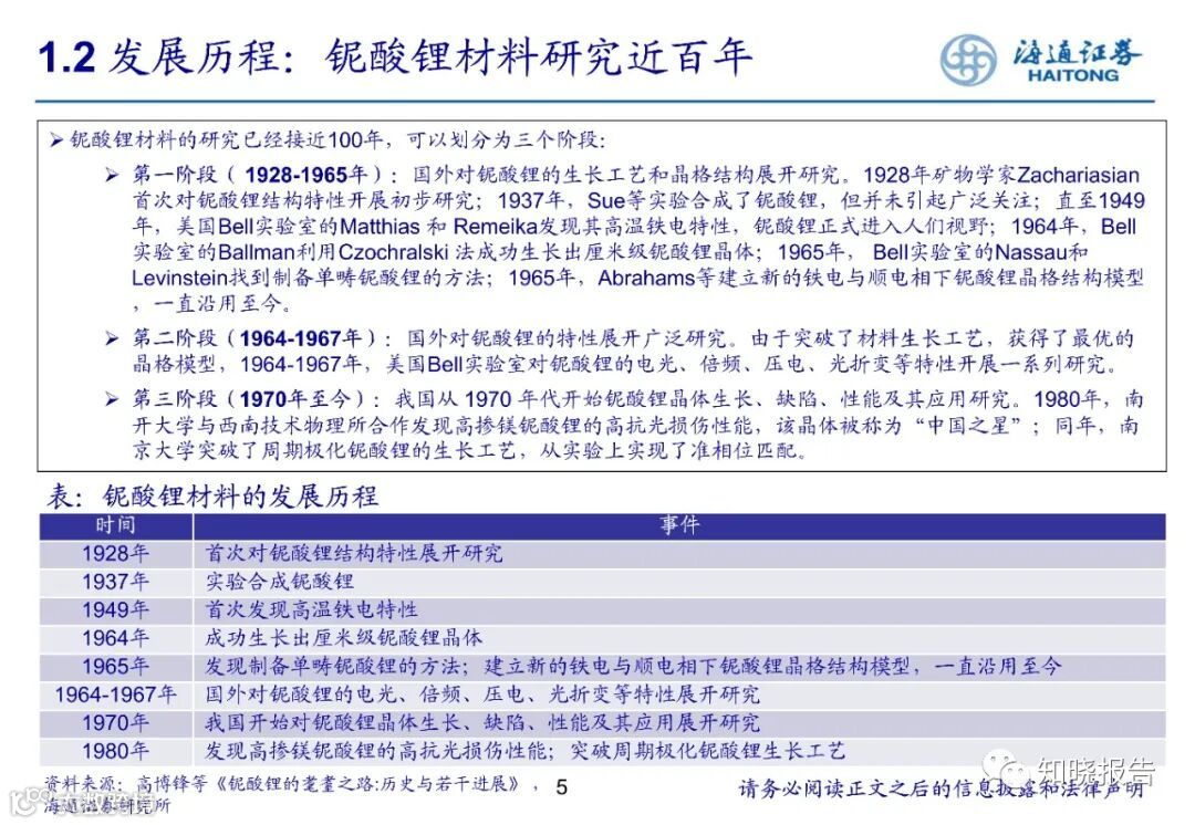
文章摘要
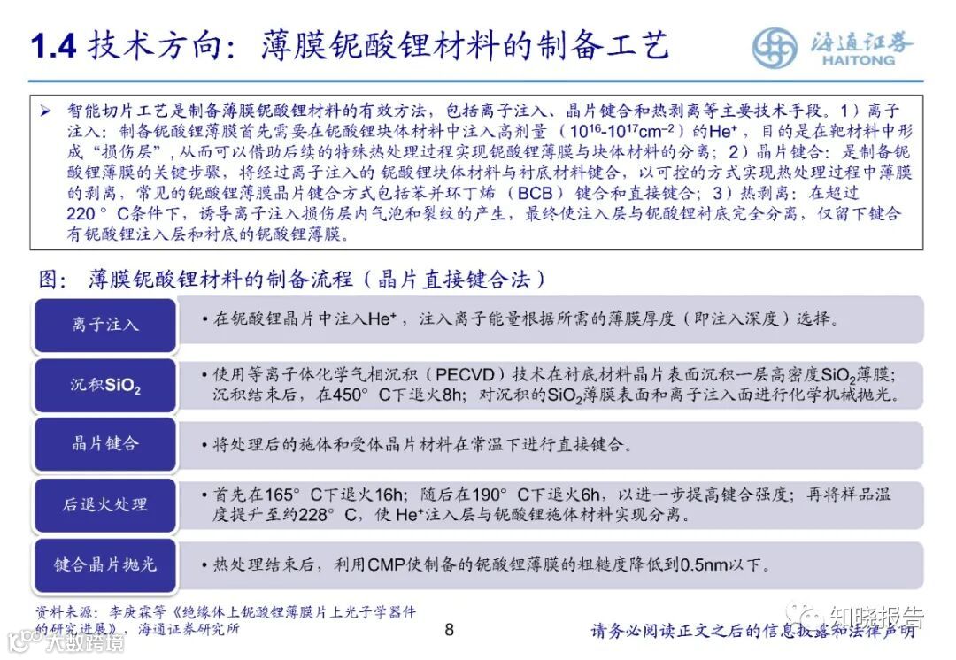
铌酸锂材料广泛应用于光电等领域,薄膜材料成为重要技术方向。铌酸锂晶体具有光电效应多、性能可调控性强、物理化学性能稳定、光透过范围宽等特点,广泛应用于SAW滤波器、光调制器、相位调制器、光隔离器、电光调
Q开关等器件中。薄膜铌酸锂材料凭借更高的集成度、更好的性能,逐渐成为其重要技术方向,国内厂商在LNOI领域具备卡位优势。铌酸锂产业链包括上游铌酸锂晶体及薄膜材料、电子束直写以及DUV光刻机设备,中游体材料/薄膜铌酸锂调制器芯片及器件,以及下游应用等环节,各环节均有国内厂商参与,国内铌酸锂产业链趋于完善。根据新思界产业研究中心数据,2022年全球铌酸锂晶体市场规模达11.3亿元,同比增长3.1%。
文章内容







文章篇幅有限,仅为部分预览
回复暗号:23050333

*免责声明:以上报告均为本公众号通过公开、合法渠道获得,报告版权归原撰写/发布机构所有,如涉侵权,请联系删除;本号报告为推荐阅读,仅供参考学习,不构成投资建议。
短视频(抖音、TikTok、快手、视频号、B站等)、直播电商(短视频直播、直播带货、抖音电商、快手电商、淘宝、天猫、拼多多、双11专题、618专题、跨境电商等)、自媒体(小红书、公众号、知乎、微博、社交媒体、内容营销、小程序等)、跨年演讲、私域营销、数字营销、社交营销、社交媒体、知识地图、人群洞察(Z世代、00后、95后、8090、她报告、他报告、母婴、银发、年轻人)、互联网(移动应用、社区团购、广告投放、大数据、云服务)、新消费洞察、品牌洞察、人工智能、ChatGPT、Web3.0、物联网、AR、VR、元宇宙、新国货、新国潮、宠物、出行、电子3C数码、房地产行业、服务业、个护家清、户外运动、婚恋婚庆、家居家装、家具家电、健身、教育、快消零售、旅游、民宿、酒店、露营、美妆护肤、母婴、配饰、新能源汽车、日化、生鲜、时尚奢侈、食品饮料(食品、餐饮、新茶饮、酒水、儿童辅食、方便速食、烘焙、咖啡冲饮、零食、奶制品、乳制品、水产肉类、饮品饮料、预制菜等)、文化娱乐、物流配送、鞋服、康养、健康、医疗、职业职场、人才薪酬、就业招聘、创业、工业观察、工业制造、经济观察、企业观察、社会生活城市、市场观察、碳中和、下沉市场、智能制造、政策解读、半导体、能源等。

