

文章摘要
券商融资动因:监管松绑、重资产业务转型,融资需求提升。近年来资本市场改革深化,券商加快推进业务模式转型升级,重资产业务持续变革,制度建设逐渐完善,打开衍生品、新股跟投、两融业务增长空间。券商盈利重心逐渐从传统通道业务向资本中介业务转型,资产负债表运用能力为利润和ROE稳健增长的核心,也对券商资本实力提出更高要求。
文章内容
一、 券商融资动因:监管松绑、重资产业务转型,融资需求提升
证券公司风险监管关注资本与流动性。据《证券公司风险控制指标管理办法(2020 年修订)》,当前证券公司风险控制指标 包括风险覆盖率、资本杠杆率、流动性覆盖率、净稳定资金率,可分为资本限制和流动性限制两大类:
1)资本限制以净资本为核心,保证证券公司资产端规模、风险敞口与净资本匹配。除风险覆盖率、资本杠杆率外,证券公 司杠杆水平也受一定监管限制。2016 年 6 月,《关于修改〈证券公司风险控制指标管理办法〉的决定》发布,取消此前2008 年版本中“净资产/负债总额≥20%、净资本/净资产≥40%”的限制(即财务杠杆倍数上限为 6 倍),但证监会表示综合考虑 流动性风险监管指标要求,财务杠杆率大体为 6 倍左右,与修订前要求基本相当。2020 年《管理办法》修订稿中无相关更 新表述,目前券商经营杠杆上限仍约 6 倍左右。
2)流动性指标关注资产端流动性,包括流动性覆盖率和净稳定资金率,要求证券公司保证合理现金流水平覆盖短期偿债需 求和经营现金流。

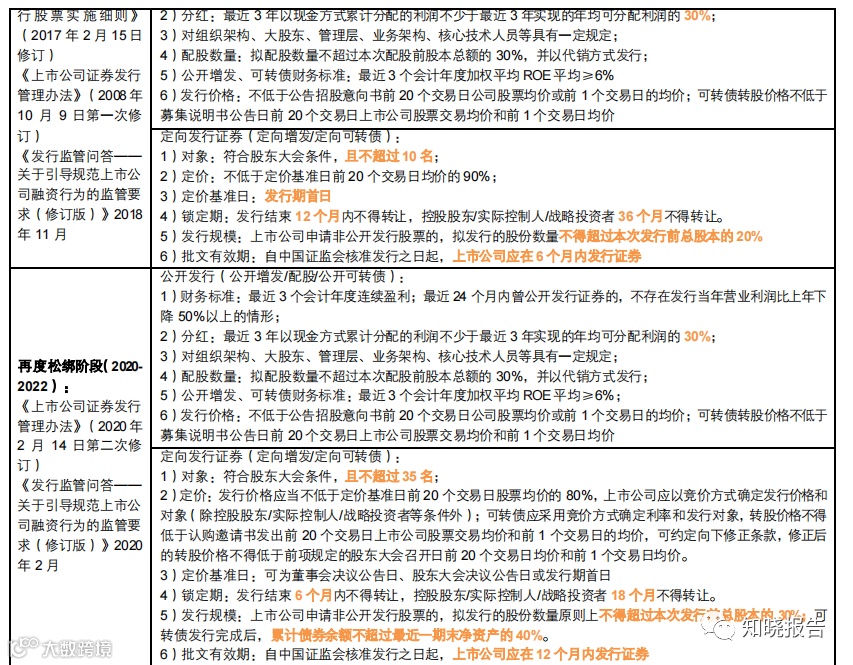
再融资政策松绑,支持券商净资本扩张。2020 年再融资新规出台,主板非公开再融资发行对象扩大为35 名、融资规模上限 上调为发行前总股本的 30%,同时股东锁定期降低、定价基准日选择更为灵活,提升投资者投资热情。批文有效期也从6个 月延长至 12 个月,方便上市公司选择发行窗口。2023 年全面注册制正式落地,延续再融资新规主要规定,进一步简化主板 再融资发行条件、细化募资用途要求,取消公开发行证券当年营业利润不得同比下降50%以上的要求,取消主板上市公司再 融资分红指标规定,提升主板配股和可转债募资额度,将进一步便利券商再融资。



重资产业务转型升级,对券商资本实力提出更高要求。近年来,资本市场改革深化,券商加快推进业务模式升级转型,轻资 产业务加速从单一通道向全流程服务转型;重资产业务持续变革、资产负债表扩张,由方向性投资转向运用资产负债表为客 户服务。重资产业务主要转型方向具体包括:
1)随着制度建设逐步完善,自营业务由方向性投资转向衍生品和做市等代客业务。近年来资本市场机构化程度加深,机构 投资者对于场外衍生品等提供风险对冲和多样化投资的工具需求较大,券商场外衍生品业务增长较快。同时场外期权、收益 互换新规相继落地,场外衍生品监管逐步完善,助力业务长期稳健发展。截至 2023Q1 末,场外期权和收益互换合计存量规 模 1.9 万亿元,较 2019 年底增长 209%。此外,科创板股票做市制度正式落地,头部券商率先试点,截至 2023 年 5 月25 日,15 家券商共计为 145 只科创板股票提供做市服务。

2)投行业务由传统保荐通道转向企业全生命周期融资服务,新股跟投增大券商资本压力、也打开业务增长空间。科创板、 创业板实施跟投机制,保荐人相关子公司跟投数量占比为 2%-5%,投行业务趋于资本化,投融资一体化模式逐渐形成。一 方面,直投与新股跟投打开投行业务的收入空间;另一方面,投行资本化也加剧业绩波动性,对券商定价能力提出更高要求。 以中信证券为例,子公司中信证券投资 2021 年净利润 24.1 亿元、净利润贡献达 10.4%;2022 年科创板跟投业绩承压,中 信证券投资净利润下降至 11.8 亿元(YoY-51.0%)、净利润贡献下降至 5.5%。


3)两融业务扩容明显、结构改善。注册制下新股上市即可成为两融标的,加速两融标的扩容;同时转融通持续优化,保证 金比例下调、市场化转融资改革开启,券商融资融券业务将更加灵活与市场化。截至 2023 年 4 月末,A 股全市场两融标的 3228 只,在上市股票数量中占比 62.2%;两融余额 1.6 万亿元,较 2019 年底增长 57.7%;其中融资、融券余额分别占比 94%、6%,较 2019 末分别变动-4.5pct、+4.5pct。

文章篇幅有限,仅为部分预览
回复暗号:23060387

*免责声明:以上报告均为本公众号通过公开、合法渠道获得,报告版权归原撰写/发布机构所有,如涉侵权,请联系删除;本号报告为推荐阅读,仅供参考学习,不构成投资建议。
短视频(抖音、TikTok、快手、视频号、B站等)、直播电商(短视频直播、直播带货、抖音电商、快手电商、淘宝、天猫、拼多多、双11专题、618专题、跨境电商等)、自媒体(小红书、公众号、知乎、微博、社交媒体、内容营销、小程序等)、跨年演讲、私域营销、数字营销、社交营销、社交媒体、知识地图、人群洞察(Z世代、00后、95后、8090、她报告、他报告、母婴、银发、年轻人)、互联网(移动应用、社区团购、广告投放、大数据、云服务)、新消费洞察、品牌洞察、人工智能、ChatGPT、Web3.0、物联网、AR、VR、元宇宙、新国货、新国潮、宠物、出行、电子3C数码、房地产行业、服务业、个护家清、户外运动、婚恋婚庆、家居家装、家具家电、健身、教育、快消零售、旅游、民宿、酒店、露营、美妆护肤、母婴、配饰、新能源汽车、日化、生鲜、时尚奢侈、食品饮料(食品、餐饮、新茶饮、酒水、儿童辅食、方便速食、烘焙、咖啡冲饮、零食、奶制品、乳制品、水产肉类、饮品饮料、预制菜等)、文化娱乐、物流配送、鞋服、康养、健康、医疗、职业职场、人才薪酬、就业招聘、创业、工业观察、工业制造、经济观察、企业观察、社会生活城市、市场观察、碳中和、下沉市场、智能制造、政策解读、半导体、能源等。

