
随着L6的正式销售,半固态电池也将正式进入商业化,未来会具有较大的市场空间。固态电池是一种电池技术,它使用固态电解质代替了传统锂离子电池中的液态电解质。这种电池技术被认为是下一代电池技术,因为它在安全性、能量密度和寿命等方面都显示出了显著的优势。
但是目前该技术还没办法实现商业化,目前可以实现商业化的是半固态电池。我国目前装车的“固态电池”是半固态电池,本质还是液态电池,半固态电池和固态电池的主要区别在于电解质的物态和组成。半固态电池是液态和固态电解质的混合体,而固态电池则完全由固态电解质构成。
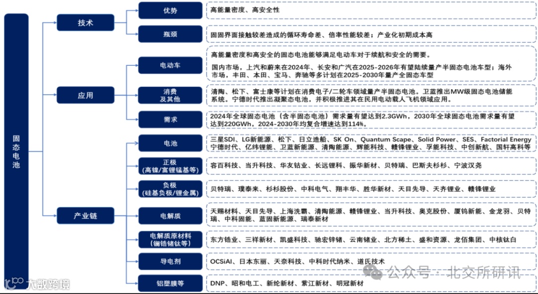
在固态电池中,电解质是固态的,通常由陶瓷、聚合物或氧化物制成。当电池充放电时,锂离子通过固态电解质在正极和负极之间移动。固态电池在材料体系端最大的变化在于电解质由液态变为固态,取代电解液和隔膜。按照固态电解质的不同,对上游原材料的需求不同。固态电解质需要使用部分稀有金属原材料,氧化物电解质含锆、镧金属,硫化物电解质含锗金属。
在半固态电池的电解液含量占比通常在5%-10%。半固态电池的电解质系统是由少量的液态电解液和较多的固态电解质组成的混合物。
有科学家就曾做过设想,假如把固态电池进行量产以后,说不定能将其运用到石油勘探、地下钻井和航空航天当中。可见,在未来的各个领域当中,固态电池很可能会取代锂离子电池,成为电池界新的王。
这么看来,一旦固态电池真正上市,锂离子电池的市场将会被切下一大块蛋糕。说了这么多,很多人可能会问了,既然固态电池这么厉害,那半固态电池又是啥?
半固态电池指从电解质的物料状态进行界定的。自然界有常规三态,分别是气态、液态、固态。而半固态电池中的这个“半固态”,指的就是泥浆态。
固态粒子与电解液的混合物,这些“泥浆”也就是半固态电池的电解质。这种泥浆一共有两束,其中一束带正电,另一束带负电。当两束泥浆通过一个透水的膜时,就会交换锂离子。在这种情况下,电流就随之产生了。由于半固态电池中满是这类泥浆,所以某些人也把半固态电池称为泥浆电池。
关于这种泥浆电池,美国麻省理工学院的科研人员,就曾做出过一个现成品。根据他们的方案来看,泥浆电池的成本,仅为现在汽车电池成本的1/3。但它的性能,却是正常电池的2倍。
在充电方面,科研人员表示,泥浆电池目前有两种充电方式。第一种就是直接前往充电桩,让工作人员抽出那些失效的泥浆,然后注入新泥浆。第二种就是直接给泥浆充电。相比于后者,前者只需几分钟就能搞定,就跟现在的电车换电池一样。
半固态电池,我国有多家企业已经将其运用到汽车领域了。比如我国某新能源车龙头企业,曾直播展现旗下半固态电池性能。在上海-2℃的天气情况下,配置150kWh的半固态电池的车,突破了1000公里的续航挑战,一时间惊煞旁人。


