

文章摘要
23年各类制度全面落地,券商ROE中长期提升有明显逻辑。今年以来券商板块整体低位拉锯,市场β因素迟迟未到,指数表现低于年初预期,距离估值中枢仍有35%左右的空间。宏观指标低迷是直接原因,因此在β缺失的情况下,政策推动以及业务创新是行业最值得关注的点:
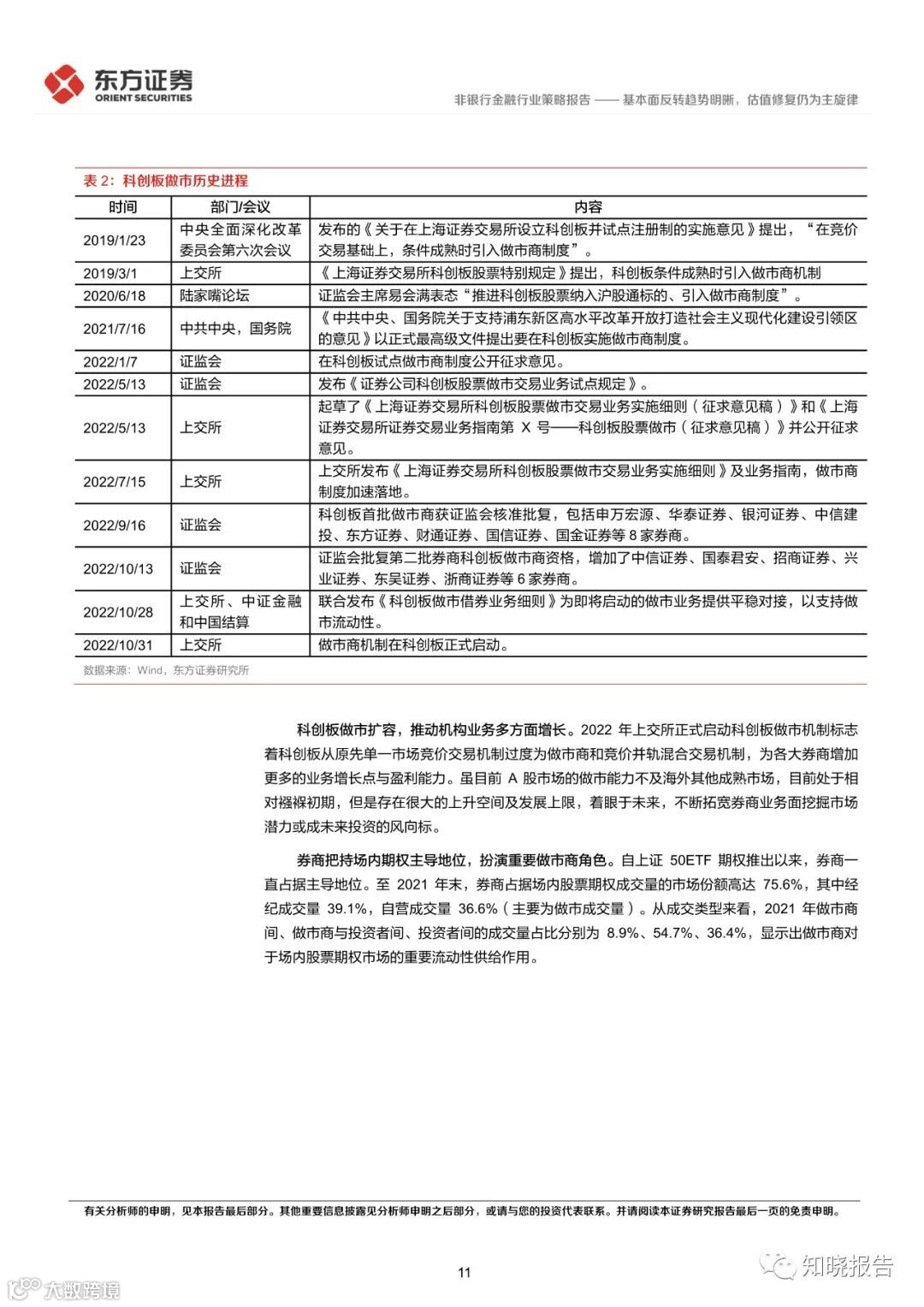
1)全面注册制及科创板做市商制度落地,开启了23年资本市场制度改革的重头戏,推动各大券商业务创新与拓展并一定程度上推动ROE趋势性上行
2)今年以来两只科创50ETF期权上市一定程度上推动了衍生品市场扩容的进程,而场内股票期权意见征求稿在未来一旦落地,将有望带动A股市场衍生品的扩容
3)迄今为止,仍有一些相关监督管理制度及交易制度存在优化空间,适度放宽相关制度有利于提升资本利用率,同时一定程度上能提升股东资本回报率及券商ROE。
文章内容









文章篇幅有限,仅为部分预览
回复暗号:23062419

*免责声明:以上报告均为本公众号通过公开、合法渠道获得,报告版权归原撰写/发布机构所有,如涉侵权,请联系删除;本号报告为推荐阅读,仅供参考学习,不构成投资建议。
短视频(抖音、TikTok、快手、视频号、B站等)、直播电商(短视频直播、直播带货、抖音电商、快手电商、淘宝、天猫、拼多多、双11专题、618专题、跨境电商等)、自媒体(小红书、公众号、知乎、微博、社交媒体、内容营销、小程序等)、跨年演讲、私域营销、数字营销、社交营销、社交媒体、知识地图、人群洞察(Z世代、00后、95后、8090、她报告、他报告、母婴、银发、年轻人)、互联网(移动应用、社区团购、广告投放、大数据、云服务)、新消费洞察、品牌洞察、人工智能、ChatGPT、Web3.0、物联网、AR、VR、元宇宙、新国货、新国潮、宠物、出行、电子3C数码、房地产行业、服务业、个护家清、户外运动、婚恋婚庆、家居家装、家具家电、健身、教育、快消零售、旅游、民宿、酒店、露营、美妆护肤、母婴、配饰、新能源汽车、日化、生鲜、时尚奢侈、食品饮料(食品、餐饮、新茶饮、酒水、儿童辅食、方便速食、烘焙、咖啡冲饮、零食、奶制品、乳制品、水产肉类、饮品饮料、预制菜等)、文化娱乐、物流配送、鞋服、康养、健康、医疗、职业职场、人才薪酬、就业招聘、创业、工业观察、工业制造、经济观察、企业观察、社会生活城市、市场观察、碳中和、下沉市场、智能制造、政策解读、半导体、能源等。

