

文章摘要
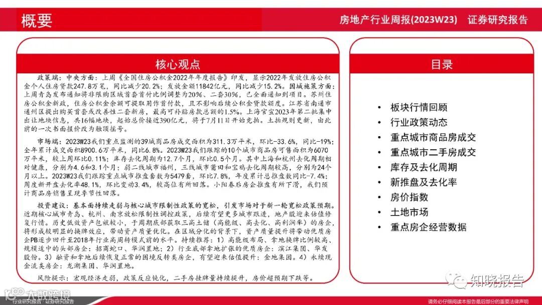
上周《全国住房公积金2022年年度报告》印发,显示2022年发放住房公积金个人住房贷款247.8万笔,同比减少20.2%;发放金额11842亿元,同比减少15.2%。因城施策方面:上周青岛发布通知将非限购区域首套首付比例调整为20%、二套30%,已全面通知到项目。
苏州住房公积金新政,住房公积金余额可提取用作首付款,且不影响后续公积金贷款额度。江苏省南通市通州区提出购买首套或改善性二套新房,最高可补贴房款总额的1.5%。上海官宣2023年第二批集中出让地块信息,共16幅地块,起始总价接近390亿元,将于7月11日开始竞拍。土拍规则更新,由此前的一次书面报价改为触顶摇号。
文章内容










文章篇幅有限,仅为部分预览
回复暗号:23062404

*免责声明:以上报告均为本公众号通过公开、合法渠道获得,报告版权归原撰写/发布机构所有,如涉侵权,请联系删除;本号报告为推荐阅读,仅供参考学习,不构成投资建议。
短视频(抖音、TikTok、快手、视频号、B站等)、直播电商(短视频直播、直播带货、抖音电商、快手电商、淘宝、天猫、拼多多、双11专题、618专题、跨境电商等)、自媒体(小红书、公众号、知乎、微博、社交媒体、内容营销、小程序等)、跨年演讲、私域营销、数字营销、社交营销、社交媒体、知识地图、人群洞察(Z世代、00后、95后、8090、她报告、他报告、母婴、银发、年轻人)、互联网(移动应用、社区团购、广告投放、大数据、云服务)、新消费洞察、品牌洞察、人工智能、ChatGPT、Web3.0、物联网、AR、VR、元宇宙、新国货、新国潮、宠物、出行、电子3C数码、房地产行业、服务业、个护家清、户外运动、婚恋婚庆、家居家装、家具家电、健身、教育、快消零售、旅游、民宿、酒店、露营、美妆护肤、母婴、配饰、新能源汽车、日化、生鲜、时尚奢侈、食品饮料(食品、餐饮、新茶饮、酒水、儿童辅食、方便速食、烘焙、咖啡冲饮、零食、奶制品、乳制品、水产肉类、饮品饮料、预制菜等)、文化娱乐、物流配送、鞋服、康养、健康、医疗、职业职场、人才薪酬、就业招聘、创业、工业观察、工业制造、经济观察、企业观察、社会生活城市、市场观察、碳中和、下沉市场、智能制造、政策解读、半导体、能源等。

