据国开消息,今年上半年,国家开发银行向电力、油气等能源基础设施领域发放贷款1541亿元,重点支持新型电力系统,以沙漠、戈壁和荒漠化地区为重点的大型清洁能源基地,油气“全国一张网”织网组网,以及能源储备等领域发展,助力加快建设新型能源体系,保障国家能源安全,促进经济社会绿色低碳转型。
据预报,7月9日至11日,四川东部将有持续强降雨,以大到暴雨为主,部分地区将有大暴雨。受其影响,长江上游干流及支流雅砻江、岷江、沱江、嘉陵江将出现明显涨水过程,暴雨区内部分中小河流可能发生超警以上洪水。
作为全国统一大市场的重要组成部分,我国电力市场在历史上经历了从垄断走向竞争、从传统走向现代、从封闭走向开放的逐步变革进程。
2015年新一轮电力体制改革启动以来,电力市场建设快速推进,全国统一电力市场体系加快构建。2022年《关于加快建设全国统一大市场的意见》发布,提出健全多层次统一电力市场体系。
根据国家能源局数据,我国年度全社会用电量已从2013年的5.2万亿千瓦时上涨至2023年的9.22万亿千瓦时。
中电联预计2024年用电量达9.8万亿千瓦时。2024年1-5月全社会用电量3.84万亿千瓦时,同比增长8.6%。
夏季用电进入新高峰,国家能源局预计2024年度夏期间,全国用电负荷仍将快速增长,最高负荷同比增长超过1亿千瓦。新质生产力发展也将提升对用电量的需求。
根据IEA数据,到2026年,预计全球数据中心、人工智能等行业的电力消费量将翻倍。数据中心将在全球电力需求增长中起到关键作用,2022年电力消费量约为460太瓦时,到2026年预计将超过1000太瓦时。
桂冠电力发布公告,财务部门经初步测算,预计2024年上半年实现营业收入约47.80亿元-48.80亿元,同比增加约15.05%-17.46%。预计实现净利润约13.87亿元-14.87亿元,同比增加约51.93%-62.88%。预计扣非净利润约13.90亿元-14.90亿元,同比增加约52.71%-63.70%。
桂冠电力同日披露的2024年上半年发电量完成情况显示,截至2024年6月30日,桂冠电力直属及控股公司电厂累计完成发电量175.79亿千瓦时,同比增长19.48%。水电143.97亿千瓦时,同比增长27.05%;火电16.27亿千瓦时,同比减少25.09%;风电11.59亿千瓦时,同比增长14.87%;光伏3.96亿千瓦时,同比增长97.75%。
对于业绩和发电同比增长,桂冠电力解释称“本报告期归属于上市公司股东的净利润较上年同期有所增加,主要受来水量影响,2024年上半年公司发电量同比增长。公司骨干电厂所在的红水河流域,来水同比增长较多,发电量同比增长。公司位于贵州、四川、云南的水电站也因所在区域来水同比有所增长,发电量相应增加长。”
长江电力发布公告,2024年上半年,乌东德水库来水总量约366.60亿立方米,较上年同期偏丰11.40%;三峡水库来水总量约1479.41亿立方米,较上年同期偏丰19.67%。2024年上半年,长江电力境内所属六座梯级电站总发电量约1206.18亿千瓦时,较上年同期增加16.86%。2024年第二季度公司境内所属六座梯级电站总发电量约678.71亿千瓦时,较上年同期增加42.54%。
华能水电发布公告,2024年上半年,公司上半年完成发电量466.95亿千瓦时,同比增加12.15%,上网电量462.72亿千瓦时,同比增加12.36%。
“一是新能源装机规模提升,叠加风电、光伏发电形势较好,新能源发电量同比大幅增加。
二是上半年澜沧江流域来水同比偏丰约3成,其中乌弄龙、小湾和糯扎渡断面来水同比分别偏丰30%、31%和29%。
三是公司积极协调电网加快汛前水位消落,水电发电量同比增加。”华能水电分析发电量同比增加的原因称。
对于2024年上半年国内水电发电量的同比增长。二季度以来各大水电站来水陆续改善,据国家统计局数据,2024年4月全国水电发电量同比+21.0%。据四川省水文水资源勘测中心数据,4月中下旬以来三峡电站日均出库流量同比环比大幅增长;5月15日以来桂冠电力的龙滩电站日均出库流量同比均大幅增长,多日同比增速超100%;6月1日以来雅砻江水电的二滩水电站/锦屏一级水电站日均出库流量同比增长超90%/200%,预计雅砻江水电贡献的利润将实现同比大幅增长。
单二季度境内所属六座梯级电站总发电量约678.71亿千瓦时,总体较上年同期增加42.54%,乌东德/白鹤滩/溪洛渡/向家坝/三峡/葛洲坝电站,分别同比+32.79%/45.88%/69.16%/57.31%/32.27%/23.02%。
华能水电发布公告,上半年完成发电量466.95亿千瓦时,同比增加12.15%。今年以来主要流域经历多轮降水,来水改善明显,水电板块二季度业绩有望高增。
根据国家气候中心提供的数据显示,6月我国最高气温≥35℃的平均高温日共有2.6天,比常年同期偏多0.9天,为1961年以来历史同期第四多。高温日数明显偏多的区域位于北方,华北南部、黄淮中东部及新疆南疆等地高温日数较常年同期偏多3-10天。
预计今年盛夏,除内蒙古以及东北地区的气温接近常年同期外,全国大部地区气温偏高,其中浙江、江西、湖南、福建、广东、广西、甘肃、宁夏等地气温降偏高1~2℃。国家能源局综合司发布《关于进一步加强迎峰度夏期间电力安全风险管控工作的通知》,加强迎峰度夏安全风控。
根据国家能源局,今年迎峰度夏全国用电负荷将快速增长,最高负荷预计同比增长超过1亿千瓦,极端情况下会增加到1.3亿千瓦。
截至2023年末,全国可再生能源发电总装机达15.16亿千瓦,同比增长25%,占全国发电总装机的51.9%。
能源转型加速,要求适应新型电力系统的市场机制创新。
电价方面,煤电容量电价落地,辅助服务价格机制完善;电量方面,现货基本规则落地并明确各省现货市场建设进度。
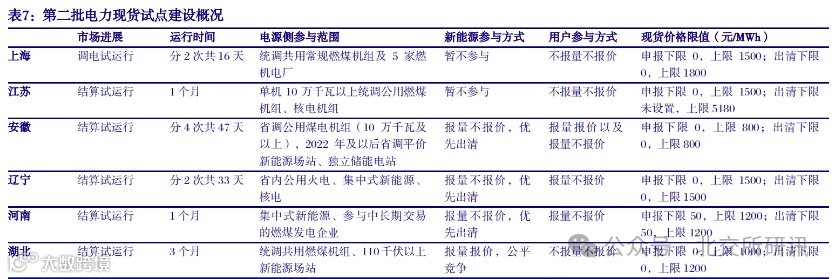
第二次电改明确提出建立中长期与现货并举的电力市场,近年来电改提速推动电力现货覆盖范围持续扩大。
2023年末,第一批8个试点地区中,山西、广东进入正式运行;第二批6个试点地区中,5个进入长时间结算试运行;其余非试点地区全部进入试运行阶段。
预计电力现货市场规模扩大,2025、2030年现货电量有望达到6500亿千瓦时、1.3万亿千瓦时。
数字经济加速电气化,数据中心、5G基站等基础设施建设释放海量用电需求。伴随国家“双碳”能源转型,绿色电力和绿色算力协同发展,看好新能源装机长期成长空间。
数字经济赋能电力现货交易,助力电力企业减少亏损、增厚盈利。随着电力现货在全国范围内铺开,电价波动显著扩大,电力企业需要借助数字化转型,应对现货市场带来的挑战和机遇。预计具有较强运行管理能力的龙头发电企业有望受益:皖能电力、浙能电力、华电国际、国电电力、华能国际、协鑫能科、长江电力、川投能源、中国广核、中国核电等。
中国水力发电龙头,坐拥乌东德、白鹤滩、溪洛渡、向家坝、三峡、葛洲坝六座梯级电站,国内装机7169.5万千瓦。
2024Q1实现营收156.41亿元,同比增长1.58%;归母净利润39.67亿元,同比增长9.80%;2023年长江来水偏枯,逆势实现归母净利润同比增长14.81%。
2024Q1实现营收2.58亿元,同比增长2.92%;归母净利润12.7亿元,同比增长12.06%。
四川省属水电龙头,享大水电投资天时地利。川投能源主营四川省内田湾河等多座水电站,参股雅砻江(48%)和大渡河(20%)流域水能资源。
2024Q1实现营业收入44.2亿元,同比增长3.58%,归母净利润10.65亿元,同比增长17.25%。
2023年9月华能四川水电公司并表之后新增装机265.1万千瓦;2024-2025年,托巴电站(140万千瓦)和硬梁包电站(111.6万千瓦)将陆续投产发电。
【往期回顾】
七月“金股”大数据
“人形机器人”迎星辰大海 步入加速之年
七月胜率较高的行业和公司
"白酒板块"估值低位+基金持仓回升
换机需求“果链”开启新一轮增长周期
