

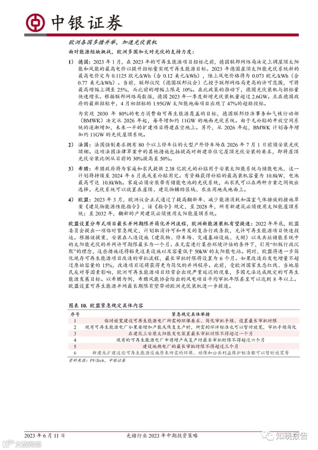
文章摘要
光伏需求潜力无忧,产业链价格下降有望刺激需求超预期释放,2023-2025年需求有望超预期,中下游环节或存在超额利润空间;海外部分区域储能经济性快速显现,国内新能源配储需求开始放量,中长期趋势基本确立;国内工商业储能需求有望因电力供需偏紧、峰谷电价差拉大等因素超预期释放;维持行业强于大市评级。
光伏经济性进一步凸显,全球需求有望超预期释放:全球来看,欧洲光
伏电站经济性有望改善,光伏装机量有望快速增长;美国项目储备充足,
光伏需求空间无忧;国内地面电站需求蓄势待发,分布式需求持续推进。
我们认为,产业链价格下降有望刺激需求超预期释放,预计2023-2024
年全球光伏装机需求分别约400GW、530GW,同比增速分别约70%、
33%,其中国内需求分别为170GW、210GW,同比增速分别为98%、24%。
文章内容









文章篇幅有限,仅为部分预览
回复暗号:23062476

*免责声明:以上报告均为本公众号通过公开、合法渠道获得,报告版权归原撰写/发布机构所有,如涉侵权,请联系删除;本号报告为推荐阅读,仅供参考学习,不构成投资建议。
短视频(抖音、TikTok、快手、视频号、B站等)、直播电商(短视频直播、直播带货、抖音电商、快手电商、淘宝、天猫、拼多多、双11专题、618专题、跨境电商等)、自媒体(小红书、公众号、知乎、微博、社交媒体、内容营销、小程序等)、跨年演讲、私域营销、数字营销、社交营销、社交媒体、知识地图、人群洞察(Z世代、00后、95后、8090、她报告、他报告、母婴、银发、年轻人)、互联网(移动应用、社区团购、广告投放、大数据、云服务)、新消费洞察、品牌洞察、人工智能、ChatGPT、Web3.0、物联网、AR、VR、元宇宙、新国货、新国潮、宠物、出行、电子3C数码、房地产行业、服务业、个护家清、户外运动、婚恋婚庆、家居家装、家具家电、健身、教育、快消零售、旅游、民宿、酒店、露营、美妆护肤、母婴、配饰、新能源汽车、日化、生鲜、时尚奢侈、食品饮料(食品、餐饮、新茶饮、酒水、儿童辅食、方便速食、烘焙、咖啡冲饮、零食、奶制品、乳制品、水产肉类、饮品饮料、预制菜等)、文化娱乐、物流配送、鞋服、康养、健康、医疗、职业职场、人才薪酬、就业招聘、创业、工业观察、工业制造、经济观察、企业观察、社会生活城市、市场观察、碳中和、下沉市场、智能制造、政策解读、半导体、能源等。

