中央经济工作会议12月11日至12日在北京举行。促销费首次放在九大任务第一条,历史首次。新质生产力放在九大任务第二条凸显高质量发展是必然。

2025年经济工作首要任务——大力提振消费。2024年的全年“两新”“两重”是经济工作的重要发力点。“两新”推动新一轮大规模设备更新和消费品以旧换新,“两重”国家重大战略实施和重点领域安全能力建设。两个“专项行动”:1、提振消费专项行动;2、降低全社会物流成本专项行动。提振消费专项行动中关注近期新提及的冰雪经济等新消费场景的政策支持。除了专项行动以外,消费领域在提出“大力实施城市更新”同时提及“提高投资效益”。
科技部分要求推动科技创新和产业创新融合发展,从2024年的首位变为第二位。三个关键点:1、开展人工智能+行动。2、综合整治内卷式竞争。3、培育未来产业。2024年我国“人工智能+”应用进展迅速,近期国内AI人工智能软件抖音“豆包”用户规模的快速增长,其在AI领域表现突出,2025年持续关注中国AI技术在内容创作、用户交互等领域的应用的加速落地,并带动相关产业发展。我国未来产业包括元宇宙、脑机接口、量子信息、人形机器人、生成式人工智能、生物制造、未来显示、未来网络、新型储能。
综合整治内卷式竞争:过去一段时间我国部分产业出现恶性竞争、价格战等不利于产业发展的趋势。2024年7月政治局会议中提及“要强化行业自律,防止‘内卷式’恶性竞争”,而本次明确要“综合整治”。
正视困难,坚定信心。关于发展环境,从去年底“我国发展面临的有利条件强于不利因素”到本次会议“当前外部环境带来的不利影响加深”,一个细节务实地评估了外部环境的变化,内需部分新增表述“群众就业增收面临压力”,内外评估是宏观政策要“更加积极有为”的基础。
中央定调明年财政政策:提高赤字、特别国债和专项债额度。会议指出,明年要保持经济稳定增长,保持就业、物价总体稳定,保持国际收支基本平衡,促进居民收入增长和经济增长同步。
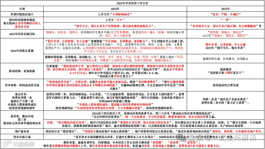
一、外部环境扰动加大:由“复杂、严峻、不确定”,上升为为“不利影响加深”。
二、国内经济困难和挑战:由“一些”上升为“不少”,由“有效需求不足、部分行业产能过剩、社会预期偏弱”等,上升为“需求不足,部分企业生产经营困难,群众就业增收面临压力”,重点指向企业经营和居民收入,更有针对性。
三、2025年经济发展目标:“要保持经济稳定增长,保持就业、物价总体稳定,保持国际收支基本平衡,促进居民收入增长和经济增长同步”,去年表述是“稳预期、稳增长、稳就业”,前年表述“稳增长、稳就业、稳物价”。今年除了三稳,在应对贸易摩擦方面加入了国际收支平衡,在扩内需方面提了增加居民收入,增加进口、收入分配改革可能成为政策发力的方向。
四、2025年政策总基调:
在去年的“稳中求进、以进促稳、先立后破”基础上,增加了“守正创新、系统集成、协同配合”。前年则是“稳字当头、稳中求进”。守正创新在先立后破之前。12月1日出版的《求是》杂志发表总书记的重要文章《必须坚持守正创新》,守正,就是要守住方向、原则、立场;创新,主要是新质生产力、全面深化改革。“必须统筹好培育新动能和更新旧动能的关系,因地制宜发展新质生产力”,新质生产力已写入三中全会,是本次会议九大任务中第二大。统筹好提升质量和做大总量。
强调政策协调:系统集成、协同配合,强调政策协调。去年会议就提及,今年在“财政、货币、就业、产业、区域、科技、环保”的基础上加了“贸易、监管”,还特别强调打好政策组合拳,完善部门之间的有效沟通、协商反馈机制,增强政策合力。
五、财政政策,更加积极。相比2023年财政政策的提质增效,今年财政更注重加量,“提高财政赤字率,加大财政支出强度,增加发行超长期特别国债,增加地方政府专项债券发行使用,优化财政支出结构,兜牢基层三保底线”。
参考2020年4月政治局会议“提高赤字率”类似表述,当时赤字率提升0.6个百分点。明年赤字率可能至少提升至3.6%,也可能达到3.8-4.0%。“党政机关要坚持过紧日子”的表述仍在,去年是“习惯”,今年是“坚持”。
更加积极的财政政策同样对应着细节上的调整。和2023年底中央经济工作会议强调的三个“严”(严格转移支付资金监管、严肃财经纪律、严控一般性支出)相比,2024年的四个“加”(加大财政支出强度、加强重点领域保障、增加发行超长期特别国债、增加地方政府专项债券发行使用)呈现出显著的逆周期特征。
中央发文,投资“新城建”:中共中央办公厅、国务院办公厅印发《 关于推进新型城市基础设施建设打造韧性城市的意见 》。
新型城市基础设施建设(以下简称新城建),是大数据、云计算、区块链、人工智能等新一代信息技术同城市建设治理融合创新的产物。 它以信息平台建设为牵引,以智能设施建设为基础,以智慧应用场景为依托,对城市基础设施进行数字化改造,构建智能高效的新型城市基础设施体系,是提升城市建设、运营、治理水平的重要手段。
1、实施智能化市政基础设施建设和改造。深入开展市政基础设施普查,建立设施信息动态更新机制,全面掌握现状底数和管养状况。 编制智能化市政基础设施建设和改造行动计划,因地制宜对城镇供水、排水、供电、燃气、热力、消火栓(消防水鹤)、地下综合管廊等市政基础设施进行数字化改造升级和智能化管理。
2、推动智慧城市基础设施与智能网联汽车协同发展。以支撑智能网联汽车应用和改善城市出行为切入点,建设城市道路、建筑、公共设施融合感知体系。
3、发展智慧住区。支持有条件的住区结合完整社区建设,实施公共设施数字化、网络化、智能化改造与管理,提高智慧化安全防范、监测预警和应急处置能力。 支持智能信包箱(快件箱)等自助服务终端在住区布局。
4、提升房屋建筑管理智慧化水平。以住宅为载体,利用物联网、云计算、大数据、移动通信、人工智能等实现系统平台、家居产品互联互通,加快构建跨终端共享的统一操作系统生态,提升智能家居设备的适用性、安全性,满足居民用电用火用气用水安全、环境与健康监测等需求。
5、开展数字家庭建设。以住宅为载体,利用物联网、云计算、大数据、移动通信、人工智能等实现系统平台、家居产品互联互通,加快构建跨终端共享的统一操作系统生态,提升智能家居设备的适用性、安全性,满足居民用电用火用气用水安全、环境与健康监测等需求。
6、推动智能建造与建筑工业化协同发展。培育智能建造产业集群,打造全产业链融合一体的智能建造产业体系,推动建筑业工业化、数字化、绿色化转型升级。
7、完善城市信息模型(CIM)平台。加强国土空间规划、城市建设、测绘遥感、城市运行管理等各有关行业、领域信息开放共享,汇聚基础地理、建筑物、基础设施等三维数据和各类城市运行管理数据,搭建城市三维空间数据模型,提高城市规划、建设、治理信息化水平。
8、搭建完善城市运行管理服务平台。加强对城市运行管理服务状况的实时监测、动态分析、统筹协调、指挥监督和综合评价,推进城市运行管理服务“一网统管”。加强对城市运行管理服务状况的实时监测、动态分析、统筹协调、指挥监督和综合评价,推进城市运行管理服务“一网统管”。
六、货币政策,关键变化是“保持流动性充裕”,去掉了合理,后续资金投放可能会更加充裕。会议提到“适时降准降息”,意味着明年降准降息空间可能不会小于今年(降准200bp,逆回购利率降息30bp)。同时明确,“使社会融资规模货币供应量增长同经济增长价格总水平预期目标相匹配”,意味着社融和M2增速有可能反弹(回到5%3%之上),但可能不会出现类似2008年那样货币信贷“井喷式增长”。
预计2025年降息(政策利率)可能有50BP的空间,降准可能有1个百分点的空间。值得注意的是降准,我们测算的2025年准备金缺口为1.2万亿,降准1个百分点释放的资金已经足以解决该缺口且有余量,因此我们认为2025年降准大概率不会超过1个百分点,过高的降准预期可能同样难以落地。
七、重点任务中消费位列第一条,同时投资强调效益,不走老路。“大力提振消费,提高投资效益,全方位扩大国内需求”。而去年列第一条是“现代化产业体系建设”,消费在第二条中的“着力扩大消费”。明年消费是扩内需的主要着力点,具体政策上,会议提到“提振消费专项行动,加力扩围实施两新政策”,明年以旧换新、设备更新可能在今年的3000亿的基础上增加值4000亿或以上。会议还提到“中低收入群体增收减负,提高城乡居民医保财政补助标准”,可能会适当给与财政支持。
促进居民收入增长和经济增长同步:着力提振内需,特别是居民消费需求,实施提振消费专项行动,推动中低收入群体增收减负,提升消费能力、意愿和层级,其中还包括一些立足中长期的政策方向,如“提高城乡居民基础养老金”、“制定促进生育政策”等。
实施提振消费专项行动,推动中低收入群体增收减负,提升消费能力、意愿和层级。适当提高退休人员基本养老金:提高城乡居民基础养老金,提高城乡居民医保财政补助标准。加力扩围实施“两新”政策,创新多元化消费场景,扩大服务消费,促进文化旅游业发展。积极发展首发经济、冰雪经济、银发经济。
2025年居民消费有望超预期修复。
1、居民收入增速有望在明年实现企稳,有利于消费复苏。
2、居民消费倾向修复。加力扩围实施“两新”政策,消费品以旧换新政策能够有效提振居民消费倾向,2024年三季度在该政策提振下,居民消费倾向已出现明显回升。该政策加力扩围下,明年居民消费倾向有望高于今年,从而促进消费复苏。
3、社会集团消费企稳。随着化债释放的购买力,与地方政府相关的社会集团消费将企稳。社会集团消费(包括政府消费和企业消费)在社零中占比约为40%,对消费影响较大。尽管会议仍然强调“党政机关要坚持过紧日子”,但与去年相比,删去了“严控一般性支出”,仍然是一个积极的变化。最新跟踪的数据显示,2024年三季度社会集团消费已从负增长回到零增长,叠加这一积极变化,明年社会集团消费企稳可期。
投资强调效益,会议还提到“以政府投资有效带动社会投资,大力实施城市更新”,这指向政府投资并未回到以往的传统轨道上,仍然是强调回报率。
八、促改革,整治内卷。2025是十四五收官之年,是推动改革的重要节点,第三大任务“推动标志性改革举措落地见效”。具体措施方面,此次会议提到“出台民营经济促进法”,这是三中全会提到任务,在明年有望落地。其他还涉及统一大市场建设、平台经济监管、财税体制改革、资本市场改革等方面。内卷:“综合整治内卷式竞争”,相对7月政治局会议的“要强化行业自律,防止内卷式恶性竞争”,综合整治意味着从行业自律上升到更高一层级。这也与“制定全国统一大市场建设指引,统筹推进财税体制改革”相关,通过消费税征收权限下放,以及取消招商引资优惠,可以促使地方政府从注重投资、生产转向注重消费。
九、地产新表述,在政治局会议“稳住楼市”之外,“推动房地产市场止跌回稳”的前面加了“持续用力”,地产政策可能持续出台,直到企稳。“盘活存量用地和商办用房”,其中商办用房可能商转住、商转租,以化解商业地产库存。
十、资本市场方面,会议提到“深化资本市场投融资综合改革,打通中长期资金入市卡点堵点”,是926政治局会议对应表述“大力引导中长期资金入市”的延续。
整体来看,面临外部变化、内部挑战,中央经济工作会议的关键词是“逆周期”、“重消费”、“促改革”。明年是逆周期政策加码稳增长之年,但并非重回债务驱动的发展老路,而是通过改革、沿着创新之路前行,消费将成为扩内需的主要着力点。

