

SIMPLE THEME
-文章摘要-
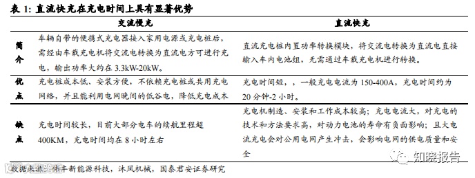
近年来,随着新能源汽车智能化发展趋势成为主流,更丰富的座舱体验和智能驾驶功能都对动力电池提出了更长续航里程、更高能量密度的要求。虽然相较于传统的交流慢充,直流快充的技术要求及成本较高,但其在充电时间上具有显著优势,成为车企改善电动车里程焦虑和提升品质的重要方向。
SIMPLE THEME
-文章内容-
1. 快充技术高效补能,改善电车里程焦虑
全球新能源汽车市场持续增长,市场空间广阔。
根据 EV Sales 数据, 2020-2022 年期间,全球新能源汽车销量分别为 324、677 和 1052 万辆。 2020 年在经济增长放缓的大背景下,全球新能源汽车销量依然实现了逆 势增长,同比增长 42.7%。2022 年,全球新能源汽车市场销量大幅上升 至 1052 万辆,同比增长 55.4%,渗透率达 13.0%。

快充技术解决补能焦虑,推动新能源汽车发展更进一步。里程焦虑是电 动车消费者主要担心的问题之一,之所以存在与电动汽车电池续航能力 差、充电慢密不可分,也一定程度上限制了电动汽车的广泛应用。而随 着新能源汽车智能化发展趋势成为主流,更丰富的座舱体验和智能驾驶 功能都对动力电池提出了更长续航里程、更高能量密度的要求。
目前来 看,解决里程焦虑的两种途径分别是提升电池充电速率和提高电池能量 密度。考虑到目前主流车型续航已经能满足消费者日常通勤需求,在关 注油箱大小的同时,催生出产业界对补能方案的进一步探索。相较于传 统的交流慢充补能,直流快充补能下充电桩内置功率转换模块,将交流 电转换为直流电直接输入车内电池组,无需通过车载充电机进行转换, 大幅度提升补能效率。

打造产品高端差异化,保时捷发布快充新能源车型。2018年10月10日, 保时捷发布其首款纯电动车 Taycan,宣称充电 15 分钟实现 80%的电量, 搭载 800V 电压平台,充电速度居于业内榜首。目前特斯拉、奥迪、起 亚等海外车企和比亚迪、上汽、埃安、蔚来等国内车企相继推出了搭载 快充技术的电动化平台方案。我们认为,当下新能源车行业竞争激烈, 快充技术作为解决新能源车里程焦虑的差异化性能,成为车企引流消费 者的一张名片,有望迎来大规模商业化导入。

2. 快充技术是系统工程,推动“电器件”迭代换新
快充技术的应用是系统工程,涉及新能源汽车多环节核心零部件的迭代。 新能源汽车产业链囊括动力电池、电子电气部件、整车制造等多行业和 多环节。为了实现快速充电,需要多个层面的开发和配合。
快充技术主 要涉及微电池技术和宏电池技术,微电池技术致力于研究电极材料、电 解液以及电荷转移界面等电池内部生态;宏电池技术主要关注与充电桩、 热管理、电池系统和充电协议。快充的逐步应用,将有望催生电池材料、 电池包及相应的电动车电子电气架构和充电站的开发、快充期间电网负 载平衡方面的产品迭代创新。


3. 能量体系-电芯:提高锂离子迁移速率以提升快充 能力
锂离子和电子在电极和界面中的迁移速率很大程度上决定了快充能力。 通过各种策略提高主体材料和界面中的锂离子的扩散速率和离子电导 率被认为是提高快充能力的主要方法。

3.1. 负极材料:造粒、包覆工艺提升快充性能
负极材料是限制快充的主要因素。在充电条件下,负极作为锂离子的接受体,需要具备快速接纳大量锂离子嵌入的能力。在快充过程中,负极 材料依然存在一些技术瓶颈。
第一,虽然石墨独特的层状结构可以实现 锂离子的嵌入,但由于石墨层间距较小,造成锂离子的扩散阻力较大, 扩散动力学不理想,从而无法达到理想的倍率性能。
第二,锂离子嵌入 石墨时较长的扩散路径会使得电池的倍率性能不理想。
第三,在快速充 电的情况下,较大的极化会使石墨的嵌锂电位无限接近于锂金属的沉积 电位,从而出现表面析锂甚至产生锂枝晶,不仅会导致电池性能下降, 甚至会造成内部短路或热失控。
第四,石墨的片层结构之间由微弱的范 德华力连接,因此结构不稳定。锂离子嵌入过程中伴随的溶剂分子共嵌 入会导致石墨片层的剥离和脱落,进而影响电化学性能。

文章篇幅有限,仅为部分预览
回复暗号:23083587

*免责声明:以上报告均为本公众号通过公开、合法渠道获得,报告版权归原撰写/发布机构所有,如涉侵权,请联系删除;本号报告为推荐阅读,仅供参考学习,不构成投资建议。
往期推荐
2023-06-02
2023-06-04
2023-06-06
2023-06-09
2023-06-11
2023-06-17
2023-06-20
2023-06-24
2023-06-28


