

低温液氢适用长距离大规模运输,度电成本下降驱动成本下行
3.1 低温液氢运输适用于长距离和大规模,度电成本下行和规模化驱动降本
低温液氢运输场景,将上游氢气经过液化厂低温处理变成液态氢,随后由液氢槽车运 输至加氢站进行冷却气化,再由加氢站加注枪注入终端车载储氢瓶。
低温液氢适用于距离较远,运输量大的应用场景。液氢槽车运氢成本对运输距离并不 敏感,因此适用于长距离运输。假设液氢需求量为 20 吨/天,液氢槽车单车载氢量为 4 吨,则当运输距离为 50km 增加到 500km 时,运输成本仅从 13.1 元/kg 增加到 14.0 元/kg,随着未来燃料电池汽车的广泛应用,加氢站密度不断增加时,氢气日均需求 也将大幅增长,同时液氢的运输成本也将大幅下降,20 吨/天液氢满产满销时,运输 成本有望降至 10 元/kg 以内。
低温液氢运输对电价反应敏感,电价下降则液氢运输降本空间广阔。从液氢运输成本 构成来看,电费是主要成本支出,占比过半。以满产能,运输距离 500km 条件测算, 当电价从 0.6 元/kWh 降到 0.2 元/kWh 时,液氢运输成本由 9.5 元/kg 下降至 4.5 元 /kg,降幅达 50%左右。

3.2 液氢装备国产化替代趋势,中期将实现气氢与液氢运输配合的输氢格局
液氢装备逐步国产化,中期将实现长管拖车气氢运输与液氢运输相互配合的输氢格局, 建议关注液氢装备及储运领域的相关企业。当前液氢运输在日本、美国已成为加氢站 运氢的重要方式之一,我国液氢主要在航空航天领域有所应用,民用液氢正在逐步推 进。目前全球范围内液氢工厂主要分布于北美,尤其是美国,产能占 67%。此前我国 液氢设备主要依赖于进口,但近年来我国在氢液化系统集成方面积极开发,液氢装备 出现国产化替代趋势,未来液氢产能有望迅速提升。
基于上游电价的快速下降,上游可匹配三北地区可再生能源发电的低廉电价,以及国 产液氢装备不断的技术突破,中期看将出现气氢与液氢配合的输氢格局,即气氢负责 地区内短距离运输,液氢跨东西长距离输送。
液氨载氢为气氢向液氢过渡阶段的替代,适用长距离大规模运输
液氨载氢的成本对距离不敏感,适用于长距离大规模运输,其储运难度低,常温常压 下即可运输,当前压力容器满足需求,但由于能源形态转化次数多,其成本在低电价 下远高于液氢,因此液氨将成为在液氢大规模推广前的氢储运过渡技术。
4.1 液氨载氢成本对电价敏感,成本对距离不敏感下适用于长距离大规模运输
液氨载氢是储氢技术之一。液氨载氢是指将氢气与氮气反应生产液氨,作为氢能的载 体进行运输,再将液氨裂解制氢运用到终端。氨作为一种含氢质量分数达到 17.6% 的富氢物质,在常温加压(0.86MPa)或常压低温(240 K)下很容易转化为液态,其 对应的能量密度分别为 134.0kJL -1 和 143.5kJL -1(同等条件下氢气的能量密度为 84.0kJL -1)便于储存(低压储罐或者钢瓶)和运输,储运条件较液氢更宽松。与丙 烷类似,液氨可直接利用丙烷的技术基础设施,大大降低了设备投入。
液氨载氢场景,是将上游制取的氢气在 H-B 工厂(可与制氢母站合建)中与氮气反应 生成液氨,经由液氨槽车运输至加氢站内进行站内氨裂解制氢,再经提纯和压缩处理 即可形成高压高纯氢,最后经由加注枪注入终端车用储氢瓶。
液氨载氢成本对距离不敏感,适用于长距离大规模运输。液氨载氢方式主要分为 三个环节:氢合成液氨环节;液氨运输环节;加氢站内液氨裂解制氢环节。由于液氨载氢需要进行加氢站内液氨裂解制氢、提纯以及压缩环节,成本占比达 62%,因此当前液氨载氢方式成本较高。以单日氢气需求量 4t,加氢站规模 500kg/ 天,单车载氨 20t,电价 0.6 元/kWh 为例测算,当运输距离由 50km 增加至 500 公里时,液氨载氢成本由 18.4 元/kg 增加至 19.2 元/kg,增幅较小。

液氨载氢成本对电价反应敏感,电价下降带动液氨载氢运输降本。以运输距离 500km 测算,当电价从 0.6 元/kWh 降到 0.2 元/kWh 时,液氨载氢运输成本由 19.2 元/kg 下降至 10.1 元/kg,降幅达 45%左右。
4.2 甲醇载氢成本对距离不敏感,需在用氢地配套甲醇裂解制氢工厂
甲醇载氢也是储氢技术之一。甲醇储氢技术是指将一氧化碳与氢气在一定条件下反应 生成液体甲醇,作为氢能的载体进行利用。在一定条件下,甲醇可分解得到氢气用于 燃料电池,甲醇还可直接用作燃料。甲醇的储存条件为常温常压,且没有刺激性气味, 利于储运。
甲醇载氢场景,是将上游制取的氢气在氢-甲醇转化工厂(CCU 工厂)中与 CO2 生成 甲醇,经由甲醇罐车运输至远距离的用氢地区,在用氢地的甲醇裂解制氢工厂将甲醇 裂解为氢气,并提纯压缩注入气氢长管拖车,再用长管拖车运输至各个加氢站以供终 端使用。
甲醇载氢成本对距离不敏感,适用于长距离大规模运输。甲醇载氢方式主要分为 六个环节:氢合成甲醇;甲醇运输;甲醇裂解制氢;气氢提纯;高纯 氢压缩;气氢拖车运输。与液氨载氢不同的是甲醇载氢的甲醇裂解环节所需设 备占地面积较大,不适宜加氢站内裂解,因此甲醇载氢场景设定为在甲醇长距离 运输至用氢地的甲醇裂解工厂(母站)进行统一制氢,再由气氢拖车运输至周边 各个加氢站(短距离运输气氢拖车更为经济)。以单日氢气需求量 4t,加氢站规 模 500kg/天,电价 0.6 元/kWh,气氢拖车运输距离 100km 为例测算,当甲醇运输 距离由 50km 增加至 500km 时,甲醇载氢成本由 16.4 元/kg 增加至 17.9 元/kg, 增幅较小。

管道输氢经济性最强,是未来输氢的终极发展方向
5.1 氢气及加氢站大规模普及前纯氢管线经济性有限,天然气掺氢或成过渡
管道输氢场景,将上游制取的氢气经增压站加压后送入输氢管道进行长距离输送,在 输送至用氢地的氢气储配站后可调节压力引入加氢站,最终由加氢机注入终端车用储 氢瓶。
当前氢气应用及加氢站尚未大范围普及,加氢站点较为分散,管道运输经济性有限。管道运输具有输氢量大、能耗小和成本低等优势,但建造管道一次性投资成本较大, 氢气长输管道的造价约为天然气管道的 2~3 倍。美国已有 2700 公里输氢管道,欧洲 已有 1600 公里输氢管道,我国仅有 400 公里输氢管道。管道运输的成本主要来源于 管材折旧及维护成本,在当前加氢站尚未大范围普及,站点较为分散的情况下,管道 运输经济性有限,未来随着氢能产业下游应用的拓展及地区铺开,管道输氢将成为最 佳选择之一。
将现有天然气管网改造成纯氢管道或者进行天然气掺氢运输,可避免输氢管道的前期 高额投资,是解决氢气规模化输送的有效途径。截至 2021 年底,全球天然气管道总 里程约 135 万公里,我国天然气管道总长约 8.9 万公里,已经形成贯穿全国、联通海 外的天然气输送系统;对现有天然气管道进行改造或是进行天然气掺氢存在较大可行 性,目前国内外已存在实践,但仍然需要对管网进行系统性的检测与评估:1)钢制 天然气管道以及管道系统中所有临氢部分的耐氢问题;2)零部件(如密封件、压力 调节器等)在临氢环境中功能是否正常;3)氢气是否会影响系统整体的运行。
理论上天然气掺氢体积比在 20%以内无需对天然气管道进行改造,但实际上掺氢 或是改造的途径仍存在一些局限因素,所以掺氢比例在 5~10%以内基本上没有问 题。欧洲是迄今为止掺氢输送技术最先进和得到政府支持力度最大的地区。部分 国家对天然气掺氢比例进行了限制,如德国天然气配送系统的掺氢上限为 10%, 法国为 6%,意大利为 5%,澳大利亚为 4%等。
5.2 纯氢管网是大规模集中制氢及长距离运输的终极目标
建立纯氢管网输氢是未来大规模集中制氢及长距离运输的终极目标。我国当前氢气管 网发展不足,输氢管道主要分布在环渤海湾、长江三角洲等地。以济源-洛阳氢气管 道项目为例,该项目配套假设 2 座站场,项目总投资 1.54 亿元,经我们测算发现, 随着管道运力利用率的下降,运输成本大幅增加,而当运力利用率较高时,运输成本 相对经济。如管道运力利用率 100%时,运输距离由 50km 增加至 500km,运输成本仅 从 0.8 元/kg 增加至 2.3 元/kg,显著低于气氢拖车、液氢等上述运输成本,在未来 氢能全面普及到各领域后,管道输氢将会成为最具潜力的输氢方式。

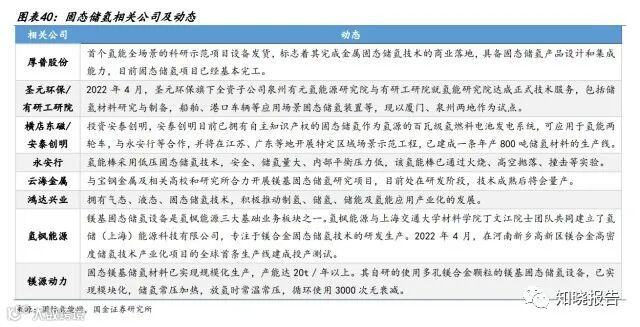
固态储氢材料体积密度大,适用于固定式及小型移动式场景
储氢的几种主要方式主要包括物理储氢(高压气态和低温液态)、氢化物储氢和吸附 储氢,其中氢化物储氢和吸附储氢都主要依赖于不同储氢材料的性质特点,这两种方 式都是通过利用氢气与储氢材料之间的物理或者化学变化来转化为固溶体或者氢化 物的方式进行储存。
储氢材料的主要优点在于储氢体积密度大,操作简单、运输方便、成本低、安全等。目前储氢材料路线仍存在着一些技术问题亟待解决,提升储氢材料性能及优化储氢系 统的控制管理是发展关键。技术发展方面,金属氢化物储氢材料的技术有待进一步提 升,例如重量储氢率、可逆性等;其次,即使储氢合金本身体积储氢密度高,但整体 储氢系统换热管道中的介质热交换将影响储氢合金的反应速率,因此储氢系统对吸放 氢的温度、速度、循环等控制要求较高。
金属氢化物储氢材料:根据构成二元合金的原子比不同,目前已开发的储氢合金主要 包括 AB5型、AB2型、AB 型和 A2B 型等四大类。目前储氢合金的研究热点方向主要致 力于储存容量高、综合性能好、轻质储氢合金的开发和性能研究等。
物理吸附型储氢材料:物理吸附主要是靠材料和氢分子之间的范德华力实现可逆储氢 的,氢分子不发生解离。储氢容量取决于吸附材料的比表面积,通常材料的比表面积 越大,吸附温度越低,储氢量就越大。目前适用于低温物理吸附的材料,主要分为碳 基有机非金属材料(如活性炭、碳纳米管、石墨等)和金属有机框架材料(MOFs)两类。研究的方向集中在吸附材料的制备和表面改性,以期通过调制内部结构和表面改性实 现较温和的条件下提高储氢容量。
固态储氢终端应用多集中于固定式储氢以及对重量不敏感的小型移动式应用。固态储 氢多采用金属氢化物和铝合金氢罐,致使固态储氢罐较重,其终端应用大多在固定式 储氢和对重量不敏感的小型移动式场景。固态储氢未来有望成为大规模储能的方式之 一,可用作移动基站的备用电源、建筑热电联供电源和微网电源等,实现长期存储和 调峰;在小型移动领域,固态储氢罐可直接被售卖以及补能替换,应用在相应的移动 式场景,例如两轮车、叉车等。固态储氢整体处于研发示范的较早期阶段,近年国内 以固态储氢作为能源供应的卡车和备用电源等应用逐步亮相。

(本文仅供参考,不代表我们的任何投资建议。如需使用相关信息,请参阅报告原文。)
文章篇幅有限,仅为部分预览

*免责声明:以上报告均为本公众号通过公开、合法渠道获得,报告版权归原撰写/发布机构所有,如涉侵权,请联系删除;本号报告为推荐阅读,仅供参考学习,不构成投资建议。


