

摘要
特斯拉人形机器人激发市场活力,有望推动机器人行业快速落地和发展
特斯拉人形机器人Optimus预计3-5年内研发成功,届时价格有望不超过两万美元,意在创造人形机器人性价比之选。马斯克对于其愿景为从事“危险、重复、无聊”的工作。马斯克对于项目的重视程度以及特斯拉以往制造电动车的技术与降本经验使得人形机器人发展开启新篇章。特斯拉人形机器人的入场,激发了服务机器人行业市场活力,科技大厂纷纷快速入局。
相较人形机器人,泛人形机器人或率先引爆市场,未来空间广阔多场景开花
相对于人形机器人,其他泛人形服务类机器人拥有:
1)成本较低
2)稳定性强
3)应用场景明确的三大优势,较大概率率先落地。
在社会问题+经济发展+技术进步三重驱动下,机器人市场规模快速增长。据弗若斯特沙利文预计(转引自优必选招股书),2026年将中国/全球服务机器人市场规模达到1558亿元/676亿美元市场规模,行业空间前景广阔。
文章内容
1.1 近两年特斯拉机器人快速迭代展现其强大研发能力
2023年3月1日,特斯拉在2023 Investor Day上展示了关于人形机器人Optimus的最新视频。这个版本的Optimus可以到处走 动、进行拧螺丝等工作。而马斯克也透露其实验室有多台Optimus机器人。马斯克指出,Optimus利用了特斯拉在制造方面的 专业知识,执行器、电池组和 Optimus 的其他关键部件均由特斯拉定制设计。
近两年特斯拉机器人快速迭代展现其强大研发能力。2021年8月19日,特斯拉在AI Day上首次公布人形机器人项目计划。根 据2022 AI DAY中披露的细节,人形机器人的开发平台在年初的2月就已经制造完成,耗时仅6个月,并在随后的4月、8月分 别实现了行走和手臂摇摆动作的能力。不到半年后的2022年9月30日,Optimus机器人原型机在2022 AI Day首秀,相比开发 平台有了许多新的改变。2023年3月1日的投资者日上,特斯拉展示了Optimus四处走动、拧螺丝等工作能力。特斯拉不断实 现机器人快速迭代向世人证明,擅长研发四轮机器人(汽车)的特斯拉在人形机器人领域仍有强劲的实力。

1.2 特斯拉机器人的背景及意义
马斯克期望人形机器人帮助人类创造一个劳动力不会短缺的富足社会。他曾在论坛、杂志、演讲、公司会议等多个场合 表达对项目的理解和期望,表示Optimus人形机器人是公司2022年进行开发的最重要的产品,对于人形机器人项目的定位 也逐步具体。总结来看,马斯克开发机器人的动机是为了替代人类劳动,正如他于2022年8月16日在《中国网信》杂志中 所说, “借助机器人的力量,我们将创造一个商品和服务极度充裕的时代”。
特斯拉人形机器人诞生顺应当前人口形势的变化。自17年起,我国出生人口和自然增长率开启了双重下跌,22年更是出 现了近61年来首次出现人口负增长,同时老龄人口数和老龄化率连续多年保持上升,即将进入中度老龄化社会;放眼全球 范围,尽管人口总数仍有数十亿的增长空间,但已由高增长向低增长阶段过渡,且老龄化进程加速。特斯拉人形机器人自 立项之初就以替代人类劳动为目的,再加上设计中坚持以低成本、高可靠性和高通用性为导向,未来或将在工业、服务业 等多个领域发挥重要作用,帮助人类解决人口老龄化、劳动力短缺等问题。

1.3 三大因素助力特斯拉人形机器人实现终极目标
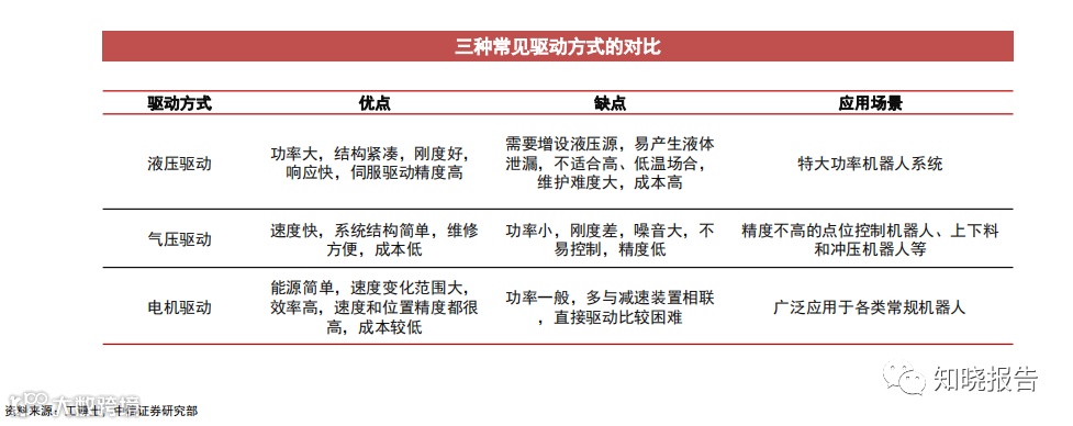
1)机械解决方案的选择在不断的研发验证中日益明晰
ATLAS使用的液压驱动方案通过缸体和活塞杆相对运动实现直线运动,功率大、响应快、精度高,但适用的温度范围小 、维护难度大且成本高昂。与液压驱动相对应的是气压驱动,气压驱动的结构简单、动作灵敏,成本也较低,但功率小 、刚度差、噪音大、速度不易控制。相比之下ASIMO采用的电机驱动方案在功率、控制性、成本等方面的表现较为平衡 ,也是目前应用最广的一种驱动方式。相关研发先例已经证明,为了满足人形机器人通用且能大规模量产的要求,电机 驱动的综合效益是三大常见方案中最优的,而特斯拉Optimus选择的正是电机驱动方案。

2)规模化量产是特斯拉一以贯之的法宝
规模化是特斯拉实现降本的核心。近十年,特斯拉汽车的全球销量从2.23万辆增长到131.39万辆,CAGR超50%,目前 特斯拉已在美国加州弗里蒙特、中国上海、美国德克萨斯州奥斯汀和德国柏林建成了超级工厂。全球化生产的布局帮助 特斯拉充分利用本土产业链的优势,迅速实现产能数量级的提升。在2017-2022年的5年时间,特斯拉单车的平均销售 价 格 从 约 11 万 美 元 降 至 约 5 . 5 万美元 , 降 幅 5 0 % 左 右 , 同 期 公 司 的 营 业 利 润 率 从 - 1 5 % 提升至 1 7 % 。
特斯拉2022 AI DAY上的展示,也反映出其继续实行规模化策略的可行性。Optimus机器人使用了与特斯拉汽车相同/相 似的FSD计算机、SOC芯片等,可以利用特斯拉现有的基础设施和供应链快速实现规模化量产;在全新零部件的设计上, 研发团队努力减少驱动器设计的数量,机器人全身驱动器数量由最初的40个降低到28个,且最终仅需6种驱动器(3种 旋转驱动器+3种线性驱动器)的组合即可满足,同样为未来的规模化量产降低了难度。

3)特斯拉人工智能赋能人形机器人
特斯拉是截至目前全球唯一一家实现了自动驾驶核心领域全栈自研自产的科技公司。目前累计训练里程超已1亿公里, 积累了数十亿的图片和标注数据。
D1芯片采用7纳米制造工艺,具有500亿个晶体管和354个训练节点,内部电路长达17.7公里,单片FP32算力可达22.6 TOPs,BF16 算力可达362 TOPs,同时具有GPU级的计算能力和CPU的连接能力,I/O带宽是最先进的网络芯片的2倍 。
Optimus机器人同样利用摄像头感知真实世界,通过移植而来的神经网络获得机器人周围环境良好的体积深度渲染;在 移植的基础上,研发团队针对机器人进行了重新训练,使其满足人形机器人对维持平衡、步态规划与控制等特有的需求 ,特斯拉过往的经验将帮助研发团队继续发掘人工智能在人形机器人上的应用空间。

文章篇幅有限,仅为部分预览
回复暗号:23060856

*免责声明:以上报告均为本公众号通过公开、合法渠道获得,报告版权归原撰写/发布机构所有,如涉侵权,请联系删除;本号报告为推荐阅读,仅供参考学习,不构成投资建议。
短视频(抖音、TikTok、快手、视频号、B站等)、直播电商(短视频直播、直播带货、抖音电商、快手电商、淘宝、天猫、拼多多、双11专题、618专题、跨境电商等)、自媒体(小红书、公众号、知乎、微博、社交媒体、内容营销、小程序等)、跨年演讲、私域营销、数字营销、社交营销、社交媒体、知识地图、人群洞察(Z世代、00后、95后、8090、她报告、他报告、母婴、银发、年轻人)、互联网(移动应用、社区团购、广告投放、大数据、云服务)、新消费洞察、品牌洞察、人工智能、ChatGPT、Web3.0、物联网、AR、VR、元宇宙、新国货、新国潮、宠物、出行、电子3C数码、房地产行业、服务业、个护家清、户外运动、婚恋婚庆、家居家装、家具家电、健身、教育、快消零售、旅游、民宿、酒店、露营、美妆护肤、母婴、配饰、新能源汽车、日化、生鲜、时尚奢侈、食品饮料(食品、餐饮、新茶饮、酒水、儿童辅食、方便速食、烘焙、咖啡冲饮、零食、奶制品、乳制品、水产肉类、饮品饮料、预制菜等)、文化娱乐、物流配送、鞋服、康养、健康、医疗、职业职场、人才薪酬、就业招聘、创业、工业观察、工业制造、经济观察、企业观察、社会生活城市、市场观察、碳中和、下沉市场、智能制造、政策解读、半导体、能源等。

