

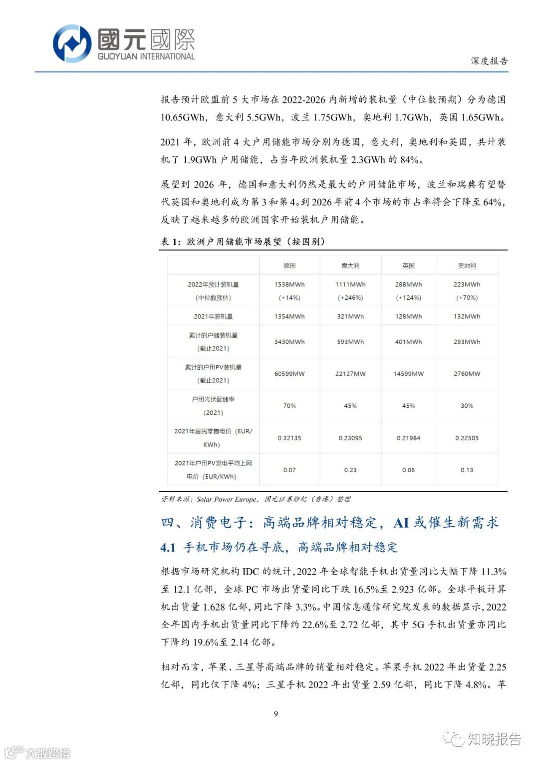
文章摘要
AI 技术的发展将逐步提升对手机端算力的需求,进而有望推动手机的换机需求。MR 技术的日渐成熟也将带来新的产品和新的需求。上一轮手机购买高峰出现在 2019 年 H2 和 2020 年 H1,至今已有 3 年,换机需求日渐增强。
今年 2~~4 月,我国智能手机产量累计同比增速分别为-14.1%、-13.8%和-11.2%,跌幅有明显的收窄趋势。当下或已是行业底部,未来有望逐步回升。
公司在海外大客户核心产品中的业务占比不断提升,收入有望稳健增长。
IDC 预测中国新能源汽车市场规模将在 2026 年达到 1,598 万辆的水平,年复合增长率 35.1%,届时国内新能源车的新车渗透率将超过 50%。公司积极布局新能源汽车产品线,在智能座舱产品系列的基础上,导入了智能驾驶系统、热管理系统、智能底盘和悬架等多个增量赛道产品,未来该业务有望持续高速增长。
文章内容









文章篇幅有限,仅为部分预览
回复暗号:23063682

*免责声明:以上报告均为本公众号通过公开、合法渠道获得,报告版权归原撰写/发布机构所有,如涉侵权,请联系删除;本号报告为推荐阅读,仅供参考学习,不构成投资建议。
短视频(抖音、TikTok、快手、视频号、B站等)、直播电商(短视频直播、直播带货、抖音电商、快手电商、淘宝、天猫、拼多多、双11专题、618专题、跨境电商等)、自媒体(小红书、公众号、知乎、微博、社交媒体、内容营销、小程序等)、跨年演讲、私域营销、数字营销、社交营销、社交媒体、知识地图、人群洞察(Z世代、00后、95后、8090、她报告、他报告、母婴、银发、年轻人)、互联网(移动应用、社区团购、广告投放、大数据、云服务)、新消费洞察、品牌洞察、人工智能、ChatGPT、Web3.0、物联网、AR、VR、元宇宙、新国货、新国潮、宠物、出行、电子3C数码、房地产行业、服务业、个护家清、户外运动、婚恋婚庆、家居家装、家具家电、健身、教育、快消零售、旅游、民宿、酒店、露营、美妆护肤、母婴、配饰、新能源汽车、日化、生鲜、时尚奢侈、食品饮料(食品、餐饮、新茶饮、酒水、儿童辅食、方便速食、烘焙、咖啡冲饮、零食、奶制品、乳制品、水产肉类、饮品饮料、预制菜等)、文化娱乐、物流配送、鞋服、康养、健康、医疗、职业职场、人才薪酬、就业招聘、创业、工业观察、工业制造、经济观察、企业观察、社会生活城市、市场观察、碳中和、下沉市场、智能制造、政策解读、半导体、能源等。

