

1 金陵药业:打造医药和医康养护一体化服务模式
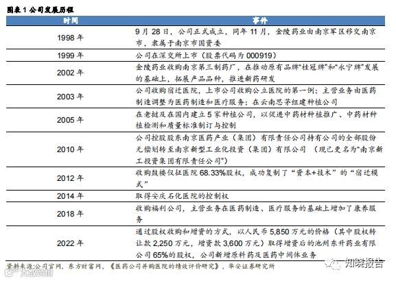
历史悠久,业务扎实,已成规模。金陵药业股份有限公司位于南京,是一家产、 学、研相结合,科、工、贸一体化的大型国有控股公司。公司秉承“创新中求发展, 发展中求稳健”的经营理念,以科技为内涵,以市场为导向,以高附加值的中药品牌 产品为重点,经过二十余年发展,公司专业技术人员团队持续壮大,品牌影响和服 务口碑双双提高,客户资源持续快速深厚积累,实现了业务规模的快速增长;同时 公司努力拓展产业链,持续创新业务模式,打造了集药品、医疗器械制造和医康养 护服务为一体的服务模式,差异化竞争能力强。

公司管理层多年深耕医药行业,资质经验保障公司发展行稳致远。公司现任董 事长陈胜、总裁兼董事会秘书陈海、副总裁王健等在医药行业具备多年的工作管理 经验。董监高团队中,多位高管具备执业药师资格、高级经济师资格以及政工师资 格等,各司其职,助力公司发展。
国资委绝对控股,旗下子公司分工明确。公司实控人为南京市人民政府国有资 产监督管理委员会,南京市人民政府国资委通过控股南京新工投资集团持有金陵药 业 40.51%的股权。控股子公司围绕公司医药生产与销售和医疗服务两大核心业务板 块。

主营业务收入稳定,归母净利润有望企稳回升。2018-2022 年,由于国内两票制、仿制药一致性评价、“4+7”药品国家集采、医 保控费、药品零加成、DRGs 和国家重点监控合理用药药品目录等政策陆续实施, 叠加新冠疫情扰动,公司以“稳”字求发展。综合来看,公司近年来营收基本保持稳 定,2018-2022 年营收复合增长率为-2.03%,归母净利润自 2019 年开始呈现波动中下滑趋势,2018-2022 年归母净利润复合增长率为-18.84%,主要原因系公司医疗 服务板块利润率持续下降。
2023 年前三季度公司实现营业收入 21.04 亿元,同比增长 2.45%,归母净利润 9761.00 万元,同比增长 5.02%,目前国内医疗服务和医药产品下游需求已逐步恢 复,公司的医疗服务业务已在正常开展,相关不利因素已不再持续,营收和归母净 利润有望保持增长趋势。

2018-2022 年公司毛利率均值为 22.45%,净利率均值为 6.13%。2023 年前三 季度,公司毛利率达 21.35%,净利率达 5.08%,继续保持稳定态势。
两大业务板块毛利率近年来反向变动,医疗服务板块毛利率有望继续反弹。拆分公司两大核心业务板块:药品板块和医疗服务板块,2018 年开始,两大业 务板块毛利率逐年反向变动,2018 年,药品板块毛利率达 24.04%,医疗服务板块 毛利率达 23.52%,2018-2022 年,药品板块毛利率稳健增长至 34.37%,医疗服务 板块毛利率降至 2.66%,主要原因是受宏观环境因素影响,病人出行受阻、医院接 诊及治疗受限,导致前往医院的就诊人数同比下滑,住院收入和体检收入等减少, 但成本端占比较大的人工成本因公司上调员工薪酬水平而有所增加,导致盈利能力 下降。
2023 年上半年,药品板块毛利率达 34.23%,同比下滑 1.08pct,医疗服务板块 毛利率达 8.07%,同比上升 3.63pc,主要原因是医院所在地区的宏观环境已逐步好 转,相关不利影响已逐步消除。

2 医康养护板块:布局康复养老领域,力争做精 做强
2.1 关乎国计民生,医疗健康行业规模稳健增长
政策持续支持,医疗健康行业前景广阔 我国高度重视医疗健康行业的发展,近年来陆续出台了《“十四五”全民医疗保 障规划》、《“十四五”国民健康规划》等多项产业政策,为医疗行业的发展不断带来 政策红利。
“十四五”时期,我国医疗健康行业开始迈入数字化与智能化时代,据普华永道 数据显示,2020 年我国数字医疗赛道的投资金额高达 431 亿元,交易金额高达 581 亿元,在医疗大健康产业整体交易金额中占比 68%。金陵药业紧跟市场趋势,把握 时兴热点,早在 2021 年着手开始合肥智慧养老项目的布局与招商引资准备工作,将 养老业务向数字化转型,使用现代科技切实提升客户体验。
数字驱动下,医疗健康生态业务边界不断延展。在此背景下,未来医药市场将不 断扩容,向数字医疗领域进军,加上居民健康保健意识与可支配收入的提升,在供 需双升的拉动作用下,医疗健康行业进入发展的重要机遇期。
人口老龄化趋势加快,相应政策重点关注 我国老龄化呈现出数量多、速度快、差异大、任务重的形势和特点。国家卫健委 预测,到 2035 年左右,60 岁及以上老年人口将突破 4 亿,在总人口中的占比将超 过 30%,进入重度老龄化阶段。根据国家统计局的报道,2019 年我国 65 岁及以上老年人口达到 1.78 亿,占世 界 65 岁及以上人口的比例超过五分之一,这意味着世界上每五个老年人中至少有一 个是中国人。如此庞大和快速发展的老年人口,将带来医疗健康行业的进一步增长 潜力。国家积极推动完善老年健康政策,老年健康服务体系建设纳入深化医药卫生体 制改革年度重点工作任务统筹推进。国家卫生健康委(全国老龄办)、国家中医药局 联合印发《关于全面加强老年健康服务工作的通知》,指导各地持续增加老年健康服 务供给,提高老年健康服务质量。

康复医疗:蓝海市场极具潜力
我国康复医疗市场虽起步较晚,但随着人口老龄化趋势的不可逆进程与民众健 康意识的逐步提高等原因,康复医疗体系已形成规模化、体系化的发展态势。由于 康复专科医院具有单床投入相对较低、对医生的依赖程度较低、医疗风险较小、更 容易实现预期投资回报等的优势,受到社会资本青睐。目前,康复医疗行业规模优 势已初步显现,据前瞻产业研究院整理的数据,2019 年康复医疗行业的市场规模达 到了 705 亿元,预计此后将保持 20.9%的增速稳步增长,整个行业的市场规模预计 将在 2025 年达到 2207 亿元,市场前景十分广阔。
文章篇幅有限,仅为部分预览
回复暗号:23114401

*免责声明:以上报告均为本公众号通过公开、合法渠道获得,报告版权归原撰写/发布机构所有,如涉侵权,请联系删除;本号报告为推荐阅读,仅供参考学习,不构成投资建议。
往期推荐
2023-06-02
2023-06-04
2023-06-06
2023-06-09
2023-06-11
2023-06-17
2023-06-20
2023-06-24
2023-06-28
短视频(抖音、TikTok、快手、视频号、B站等)、直播电商(短视频直播、直播带货、抖音电商、快手电商、淘宝、天猫、拼多多、双11专题、618专题、跨境电商等)、自媒体(小红书、公众号、知乎、微博、社交媒体、内容营销、小程序等)、跨年演讲、私域营销、数字营销、社交营销、社交媒体、知识地图、人群洞察(Z世代、00后、95后、8090、她报告、他报告、母婴、银发、年轻人)、互联网(移动应用、社区团购、广告投放、大数据、云服务)、新消费洞察、品牌洞察、人工智能、ChatGPT、Web3.0、物联网、AR、VR、元宇宙、新国货、新国潮、宠物、出行、电子3C数码、房地产行业、服务业、个护家清、户外运动、婚恋婚庆、家居家装、家具家电、健身、教育、快消零售、旅游、民宿、酒店、露营、美妆护肤、母婴、配饰、新能源汽车、日化、生鲜、时尚奢侈、食品饮料(食品、餐饮、新茶饮、酒水、儿童辅食、方便速食、烘焙、咖啡冲饮、零食、奶制品、乳制品、水产肉类、饮品饮料、预制菜等)、文化娱乐、物流配送、鞋服、康养、健康、医疗、职业职场、人才薪酬、就业招聘、创业、工业观察、工业制造、经济观察、企业观察、社会生活城市、市场观察、碳中和、下沉市场、智能制造、政策解读、半导体、能源等。

