

文章摘要
2022 年计算机行业 A 股上市公司发展状况如何?和恒咨询基于上市公司2022 年报的公开数据,通过“行业发展指数”,对行业的发展变化以及其与A 股平均水平的对比进行综述。同时,选取核心财务指标对行业内上市公司进行排名,通过“排行榜”向大家展示计算机行业 A 股上市公司发展的动态变化。
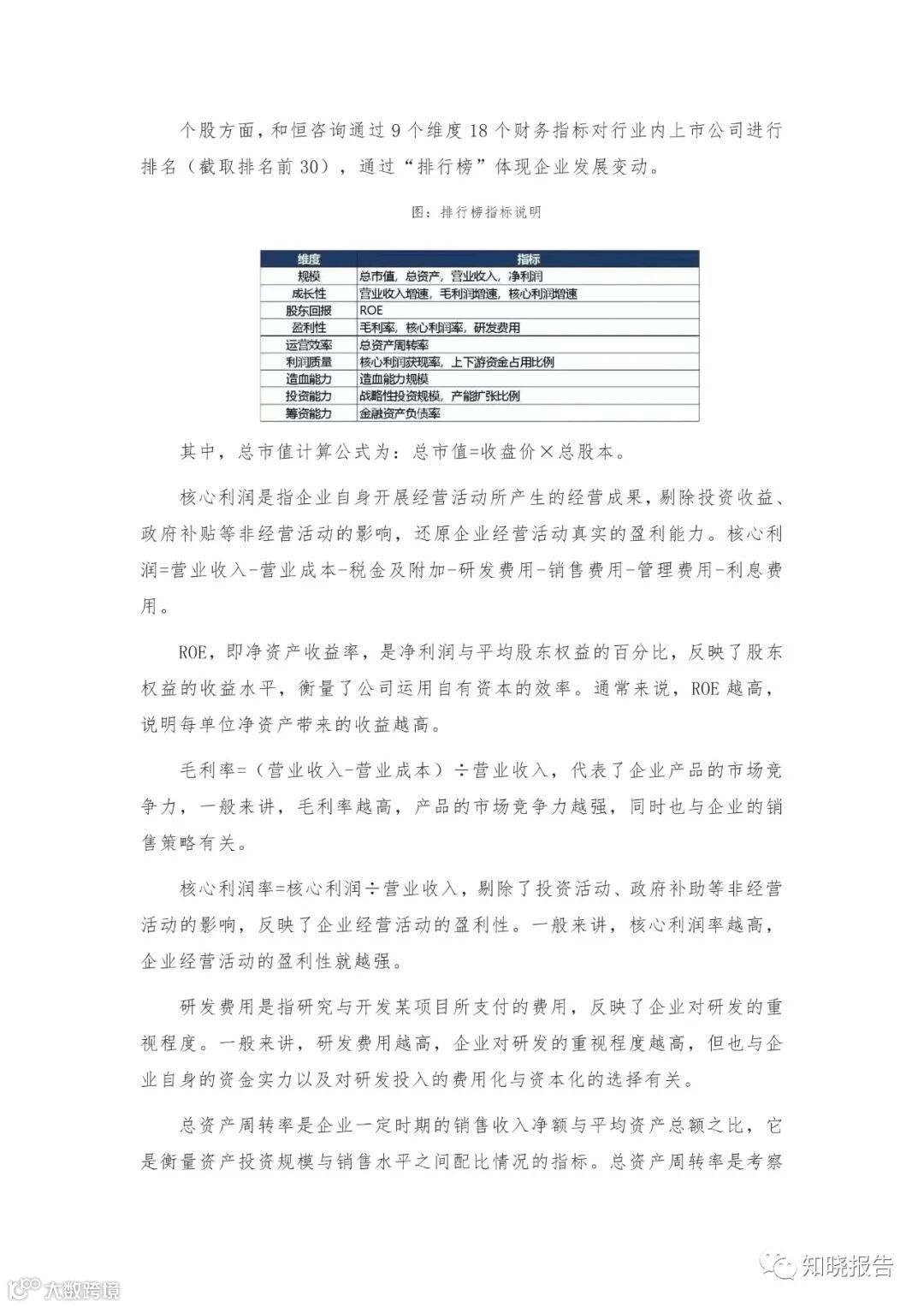
行业上市公司发展指数是反映行业上市公司运行状况的综合指数。统计数据来源于行业上市公司 2022 年报公开数据,通过对相应行业的 A 股上市公司进行调查,根据行业上市公司对 A 股(剔除金融类与类金融上市公司)的相对运行表现编制而成,是反映行业上市公司经济运行状况的综合指数。
文章内容








文章篇幅有限,仅为部分预览
回复暗号:23074127

*免责声明:以上报告均为本公众号通过公开、合法渠道获得,报告版权归原撰写/发布机构所有,如涉侵权,请联系删除;本号报告为推荐阅读,仅供参考学习,不构成投资建议。
往期推荐
2023-06-02
2023-06-04
2023-06-06
2023-06-09
2023-06-11
2023-06-17
2023-06-20
2023-06-24
2023-06-28

