

文章摘要
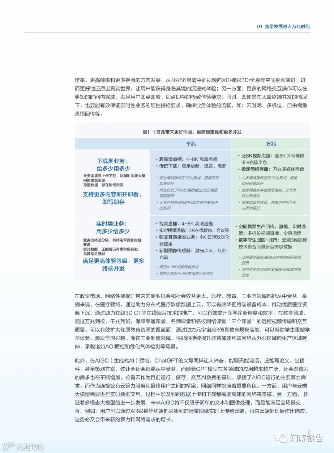
从64K拨号猫开始,宽带技术先后又经历了XDSL铜接入和FTTX光接入两大发展阶段,宽带套餐也稳步提升到了千兆,为人们的工作和生活提供了前所未有的便利,承载业务也从纯文字的BBS,发展到图文并茂的网页和丰富多彩的长短视频,再到云游戏、虚拟/增强现实等相关应用,让人类在视听体验上获得了长足的发展和进步。
千兆光网除提供固定宽带通信网络连接外,还是5G、数据中心、物联网等新型基础设施的“承载底座”,是支撑社会经济发展的基石,在拉动有效投资、促进信息消费、赋能千行百业等方面发挥了重要作用。据社科院统计,在十四五期间,千兆光网每年创造的经济价值高达2.5万亿元,累计共带动了约89.96万亿元的数字经济产值。
文章内容









文章篇幅有限,仅为部分预览
回复暗号:23061120

*免责声明:以上报告均为本公众号通过公开、合法渠道获得,报告版权归原撰写/发布机构所有,如涉侵权,请联系删除;本号报告为推荐阅读,仅供参考学习,不构成投资建议。

