

文章摘要
行业图谱研究是本中心科技成果转化研究的一项子课题,目标定位于清晰理解前沿科技成果的技术核心、科创企业的技术竞争力及科研工作者的研究进度,从而助力科技成果转化效率的提升。行业图谱研究将以系列形式展开,选取国家战略重点科技领域的商业应用场景逐一进行,时效性较强。
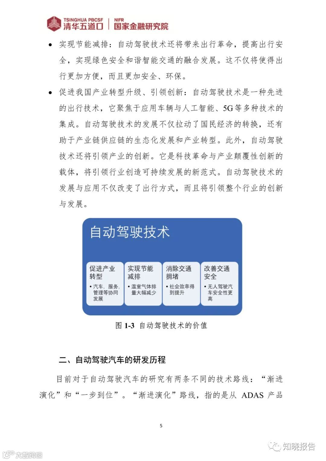
本报告为行业图谱的计算机科学系列之自动驾驶领域:人工智能在自动驾驶研发中的应用。当今,自动驾驶技术已经成为汽车产业的未来发展方向。应用自动驾驶技术可以全面提升汽车驾驶的安全性、舒适性,满足更高层次的市场需求,并推动产业科技升级。
文章内容









文章篇幅有限,仅为部分预览
回复暗号:23064141

*免责声明:以上报告均为本公众号通过公开、合法渠道获得,报告版权归原撰写/发布机构所有,如涉侵权,请联系删除;本号报告为推荐阅读,仅供参考学习,不构成投资建议。

