

1. 特钢:塑造钢铁强国之路
1.1. 形态性能各异,下游市场多元
特殊钢是指具有特殊的化学成分和冶金质量要求,特殊的组织形态及性能,采用特殊的冶 炼、加工、热处理装备和工艺生产的一类用以制造特殊装备及关键零部件的钢铁产品。特 殊钢是重大装备和国防先进武器装备必须的核心和关键材料,既是一个国家钢铁工业生产 制造水平的标志,也是国家综合实力与国家安全的基本保证条件。与普通钢材相比,特钢 具有高强度、高韧性、耐磨、耐腐蚀等性能,是机械、汽车、军工、化工、家电、船舶、 交通、铁路以及新兴产业等国民经济大部分行业用钢最主要的钢类。

特钢行业需求同普钢行业的需求有很大的不同,特钢下游需求集中在高端制造业。钢铁行 业的下游需求主要集中在建筑、机械、汽车等领域,其中建筑用钢超过一半,2019 年占比 达到 55.5%。而由于特钢的物理以及化学性能都优于普钢,特钢行业的需求主要集中在汽 车、工业制造、金属产品、发电等高端制造业。其中汽车用特钢占比最大约 40%,工业制 造,金属产品也占较大比例。

特钢在未来有望引领钢铁行业发展。基于普钢、特钢在消费结构上的差异,在国家城镇化 发展的后期,由于新增住房需求的减少,以建筑领域需求为代表的普钢需求增速放缓。与 此同时,制造业的发展对特钢的需求逐渐增加,下游装备制造对基础材料的要求越来越高, 产品的附加价值也越来越高,并引领钢铁行业持续发展。
1.2. 特钢分类多种多样,涵盖领域广泛
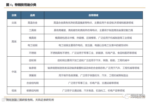
将特钢品种以低、中、高、尖端进行分类,可以按品类分,也可以按冶炼流程分:按品类可将特殊钢分为四类:尖端包括高温合金钢,高端包括工具钢、模具钢、电工硅钢 和不锈钢,中端包括轴承钢、齿轮钢、弹簧钢和合金结构钢,低端包括碳素结构钢。

按冶炼流程可将特殊钢分为三类:低端产品以转炉流程的碳结构钢、合金结构钢等为代表;中端产品以电炉流程的不锈钢、合金工具钢等为代表;高端产品以特种冶炼(电渣、真空 感应炉、真空自耗炉)流程的特殊不锈钢、高强钢及镍基合金为代表(从产品和应用角度 来看,高端产品不仅仅指特冶流程产品,所有高清洁度、高服役性能、高质量稳定性的产 品均属高端产品的范畴)。
不同特殊钢产品用途、质量不同,导致市场特点也不尽相同。低端产品以区域市场竞争为 主,中端产品主要在国内市场竞争,高端产品是全球市场竞争。从特殊钢全球市场角度来 看,国内特殊钢产品中低端产品比之国外有一定的优势,中端产品竞争力基本相当,高端 产品竞争力差距较大。
1.3. 生产工艺复杂,技术壁垒较高
特钢冶炼工艺复杂,我国仍有追赶空间。特殊钢是具备特殊性能、满足特定要求的钢铁材 料,一般具有合金元素质量分数高、生产工艺复杂、技术控制严格等特点。特种冶金是生 产高品质特殊钢、高温合金及其他特种合金的主要冶炼工艺。2000 年以后,国际特殊钢出 现新的发展趋势,即在提高钢水洁净度、大幅降低钢中总氧质量分数的基础上,进一步要 求严格控制钢中最大夹杂物尺寸和硫化物夹杂。近几年,国内特殊钢质量有明显进步,主 要表现为钢材洁净度提高,不少钢厂对钢中总氧和硫的控制达到国际先进水平,但对钢中 夹杂物特别是大型夹杂物的控制仍存在较大差距。

特钢冶炼工艺可以分为电炉工艺、转炉工艺以及特种冶金工艺三种。目前我国特钢生产主 要以转炉为主,电炉次之,特种冶金最少。数据显示 2020 年我国重点特钢企业主要以转 炉方式冶炼钢铁,转炉钢占比为 80.4%,电弧炉钢占比为 19.4%,特种冶炼钢占比 0.2%。

典型的特殊钢冶金生产流程主要包括普特结合钢铁生产流程、专用特殊钢生产流程、特种 冶金生产流程等。
(1)普特结合钢铁生产流程中电弧炉(EAF)的原料主要来自循环废钢和利用铁矿石直接还 原法得到的块铁,转炉(BOF)的原料主要来自高炉铁水和循环废钢;(2)专用特殊钢生产流程中包含了电弧炉—精炼(LF,VD)—连铸(CC)/模铸(IC)—热连轧及 转炉—精炼(LF,RH)—连铸(CC)—热连轧。

(3)特种冶金具有纯净化(有效去除杂质与夹杂物)、均质化(减少偏析)、近终型、全规格(从 小型至大型)等特点,适用于制造服役于高温、高压、高速、重载、腐蚀等苛刻环境条件下 的产品。这些产品往往含有较高的合金质量分数,普通的模铸和连铸工艺往往会使铸锭中 产生较大的夹杂物,并且在凝固时偏析严重,极易析出脆性相影响产品质量,特种冶金成 为生产该类产品的主要手段。

1.4. 我国特钢行业迈入高质量发展新阶段
我国特殊钢产业发展至今,在产量、品种、质量、装备、工艺技术、产业结构等方面取得 了辉煌的成就,大幅度缩小了与欧美等发达国家的差距,也支撑了我国制造业和国防现代 化建设。回顾 60 年来特殊钢产业的发展历史,大致经历了以下三个阶段:
(1)特殊钢系统初建时期:1953~1963 年,即“一五”、“二五”期间;这一时期我国 除恢复了旧中国遗留下来的抚顺钢厂、大连钢厂、太钢、大冶钢厂、重庆钢厂等骨干企业 以外,在苏联的援助下新建了北满特钢、本溪特钢、上钢五厂、北京特钢;同时在电炉容 量、冶炼工艺、生产品种等方面有了长足的进步,至此,我国特殊钢产业逐步形成。
(2)特殊钢产业在“对口支援、自主发展”的思想指导下进入自主发展时期:1963~1980 年,由于国际形势的发展变化,与国内其它行业一样,特殊钢行业在没有外援的条件下, 依靠自己的力量开展了“三线建设”,这一时期在战略重点区域对口援建了长城特钢、西 宁特钢、贵阳特钢等钢厂,同时许多省也建设了地方特钢企业;同时在装备方面有较大的 进步,真空感应炉、真空自耗炉等一批特种材料熔炼装备和快锻等加工装备也逐步建成并 投入使用。这一时期,不但扩大了特殊钢的产量优化了国内的布局,同时也扩大了品种, 形成了抚顺特钢、上钢五厂、长城特钢三家高端特殊钢生产线和 19 家特殊钢骨干企业, 进一步完善了特殊钢产业体系。
(3)在改革开放的大背景下,特殊钢产业迎来了高速发展期:1980~2010 年,随着民营 和合资企业的崛起,大量引入了国外的先进技术和现代化装备,实现了特殊钢行业装备大 型化和工艺现代化,极大的缩小了和发达国家的差距;“大电炉—LF—VD(VOD)—CC—CR” 短流程工艺和“铁水—转炉—RH—LF—CC”长流程工艺已经成为特殊钢生产的主流程。至 此,我国特殊钢流程基本完整(转炉流程、电炉流程、特冶流程),产量及品种大幅度提 升。质量水平也逐步提高,特殊钢对我国制造业的支撑地位逐步显现。
文章篇幅有限,仅为部分预览
回复暗号:23122373

*免责声明:以上报告均为本公众号通过公开、合法渠道获得,报告版权归原撰写/发布机构所有,如涉侵权,请联系删除;本号报告为推荐阅读,仅供参考学习,不构成投资建议。
往期推荐
2023-06-02
2023-06-04
2023-06-06
2023-06-09
2023-06-11
2023-06-17
2023-06-20
2023-06-24
2023-06-28

