

SIMPLE THEME
-文章摘要-
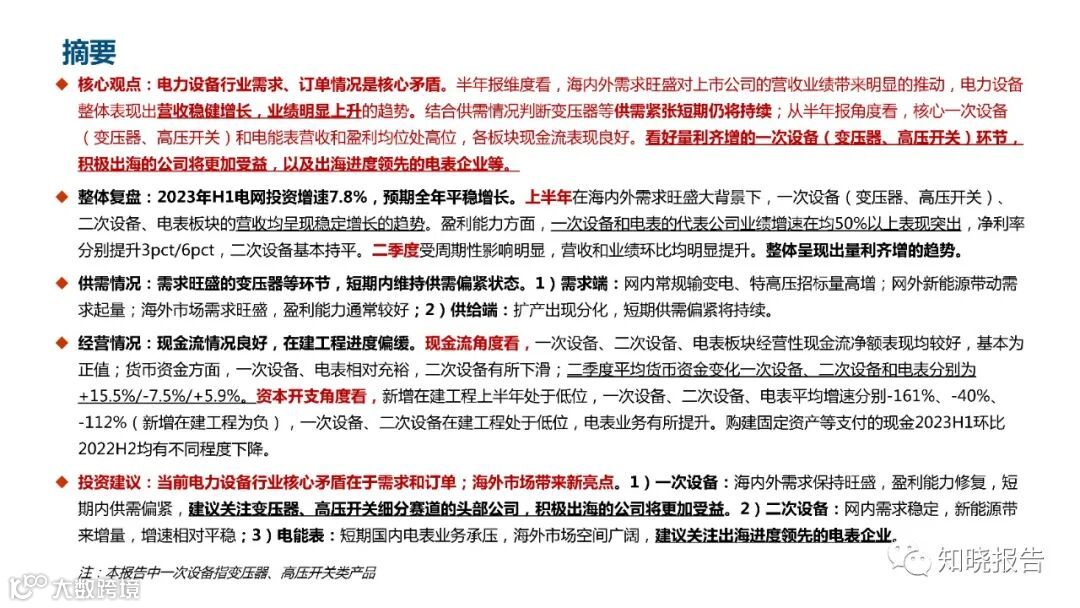
核心观点:电力设备行业需求、订单情况是核心矛盾。半年报维度看,海内外需求旺盛对上市公司的营收业绩带来明显的推动,电力设备整体表现出营收稳健增长,业绩明显上升的趋势。
结合供需情况判断变压器等供需紧张短期仍将持续;从半年报角度看,核心一次设备(变压器、高压开关)和电能表营收和盈利均位处高位,各板块现金流表现良好。看好量利齐增的一次设备(变压器、高压开关)环节,积极出海的公司将更加受益,以及出海进度领先的电表企业等。
SIMPLE THEME
-文章内容-








文章篇幅有限,仅为部分预览
回复暗号:23093309

*免责声明:以上报告均为本公众号通过公开、合法渠道获得,报告版权归原撰写/发布机构所有,如涉侵权,请联系删除;本号报告为推荐阅读,仅供参考学习,不构成投资建议。
往期推荐
2023-06-02
2023-06-04
2023-06-06
2023-06-09
2023-06-11
2023-06-17
2023-06-20
2023-06-24
2023-06-28


