

文章摘要
2022年发展绿色金融已逐渐成为市场共识,市场发展呈现六大变化。
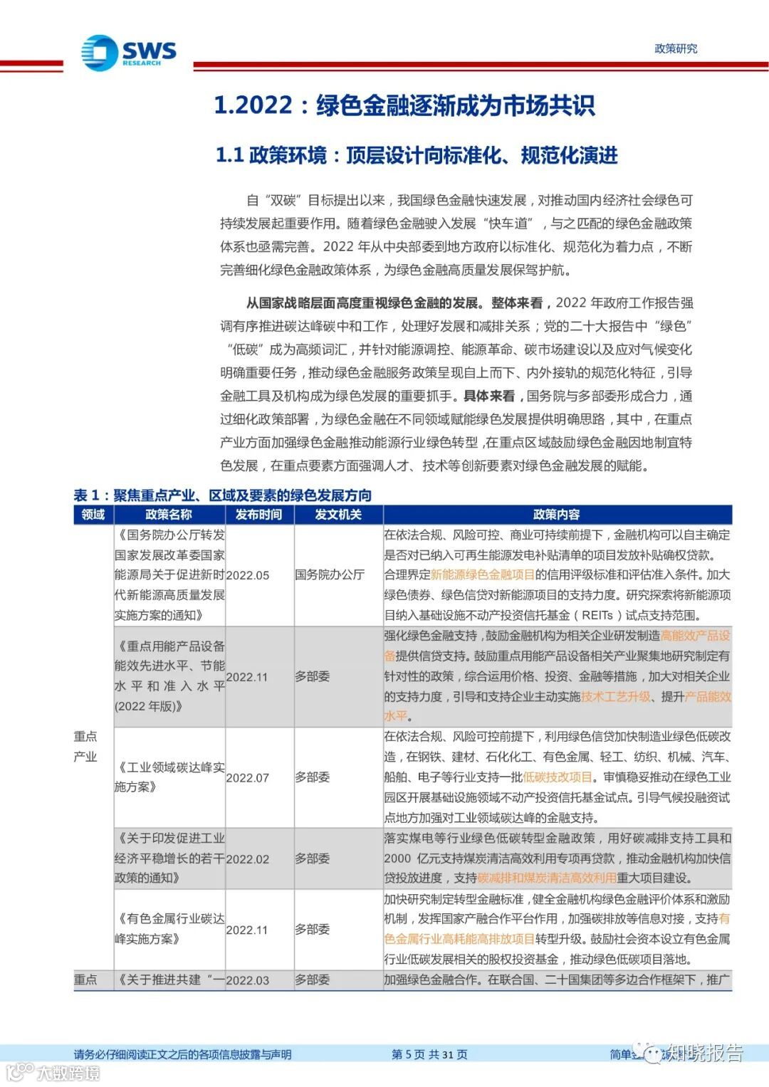
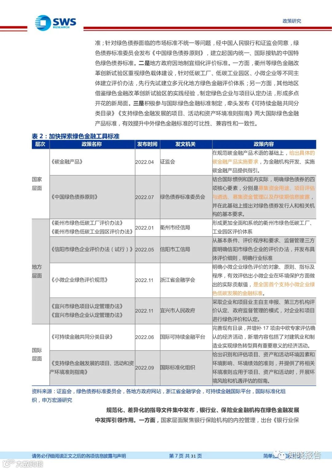
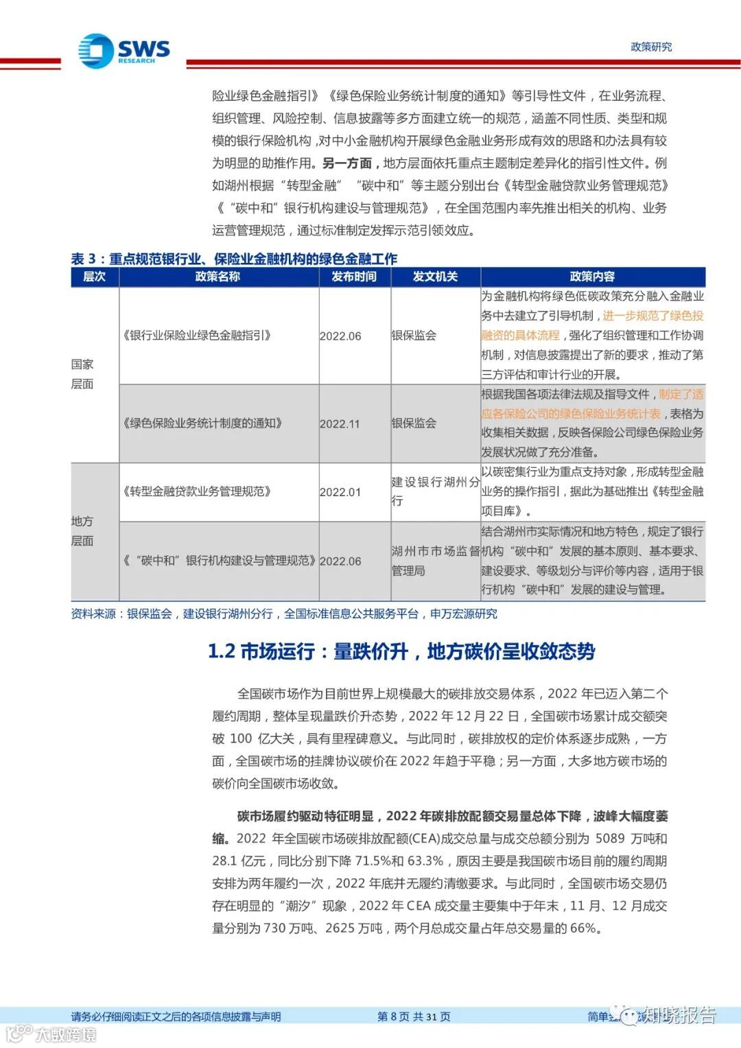
一是绿色金融顶层设计向标准化、规范化方向演进,绿色债券、碳金融产品等绿色金融工具标准加快出台,银行业保险业等金融机构绿色业务指引稳步推出。
二是碳市场整体呈现量跌价升态势,存在较强的履约驱动特征。相较2021年,全国碳市场碳交易量波峰有所萎缩,碳价相对平稳且具有韧性;地方碳市场整体交易量下降,大部分试点碳市场碳价走势向全国碳市场靠拢,呈现明显价格收敛现象。
三是绿色金融产品量质齐升,绿色信贷、绿色债券均保持大规模、高增速,绿色保险、绿色基金更多聚焦产品创新,碳中和指数工具加速引导资金流向具有降碳潜力的领域。
四是金融机构加速布局绿色金融,呈现出银行机构“抢滩”绿色业务市场、非银机构寻找绿色业务交汇点的良好发展局面。其中,银行机构在绿色服务体系中占主导地位,以绿色信贷为例,国有大行具有规模比较优势,股份制银行在“量质均衡”中寻找差异化赛道,部分城农商行业务增速远超100%。
五是各地政府积极申报绿色金融改革创新试验区,2022年重庆获批绿色金融改革创新试验区,其“边申报边改革”的重要经验也成为地方绿色金融改革的重要趋势。
六是能源危机下国际绿色金融承压明显,欧盟碳市场的碳价持续震荡、投资者对ESG领域的投资热情有所消退。对严峻的气候治理挑战,欧美各国加快出台相关法律法规提振气候治理雄心。
文章内容







文章篇幅有限,仅为部分预览
回复暗号:2305098

*免责声明:以上报告均为本公众号通过公开、合法渠道获得,报告版权归原撰写/发布机构所有,如涉侵权,请联系删除;本号报告为推荐阅读,仅供参考学习,不构成投资建议。
往期推荐
2023-06-02
2023-06-04
2023-06-06
2023-06-09
2023-06-11
2023-06-17
2023-06-20
2023-06-24
2023-06-28
短视频(抖音、TikTok、快手、视频号、B站等)、直播电商(短视频直播、直播带货、抖音电商、快手电商、淘宝、天猫、拼多多、双11专题、618专题、跨境电商等)、自媒体(小红书、公众号、知乎、微博、社交媒体、内容营销、小程序等)、跨年演讲、私域营销、数字营销、社交营销、社交媒体、知识地图、人群洞察(Z世代、00后、95后、8090、她报告、他报告、母婴、银发、年轻人)、互联网(移动应用、社区团购、广告投放、大数据、云服务)、新消费洞察、品牌洞察、人工智能、ChatGPT、Web3.0、物联网、AR、VR、元宇宙、新国货、新国潮、宠物、出行、电子3C数码、房地产行业、服务业、个护家清、户外运动、婚恋婚庆、家居家装、家具家电、健身、教育、快消零售、旅游、民宿、酒店、露营、美妆护肤、母婴、配饰、新能源汽车、日化、生鲜、时尚奢侈、食品饮料(食品、餐饮、新茶饮、酒水、儿童辅食、方便速食、烘焙、咖啡冲饮、零食、奶制品、乳制品、水产肉类、饮品饮料、预制菜等)、文化娱乐、物流配送、鞋服、康养、健康、医疗、职业职场、人才薪酬、就业招聘、创业、工业观察、工业制造、经济观察、企业观察、社会生活城市、市场观察、碳中和、下沉市场、智能制造、政策解读、半导体、能源等。

