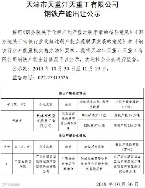
11月28日,中国东方集团公告称,防城港津西与天津天重订立产能转让协议,内容有关将目标产能由天津天重转让到防城港津西,总代价为人民币11.58亿元。
根据产能转让协议的条款,天津天重同意出售,而防城港津西同意收购目标产能(即目标铁产能(即铁产能每年87万吨)及目标钢产能(即钢产能每年135万吨)。
据了解,中国东方集团是一间从事钢铁产品及铁矿石贸易业务的投资控股公司。主要从事生产及销售钢铁产品、钢铁产品及铁矿石贸易和房地产业务。
2019年9月3日,中国东方集团旗下津西钢铁成立项目公司防城港津西(间接拥有97.6%权益)以承担津西钢铁于投资协议项下的所有权益及责任,包括但不限于促使将钢铁产能转移到防城港市,以达致项目第一阶段所需的钢铁年产能。
此前,津西钢铁与防城港市政府订立投资协议。根据投资协议,津西钢铁在防城港的项目计划分两期开发,第一期占地约5000亩,而第二期占地约2500亩,各期的钢铁年产能约为500万吨。项目总投资成本(包括土地收购成本)估计约为人民币300亿元。自签署投资协议起计五日内,津西钢铁应开始将其位于唐山的现有产能转至防城港市或以其他方式从其他途径将产能转移到防城港市,以达至项目第一阶段所需的500万吨钢铁年产能,通过订立产能转让协议,防城港津西将促使项目取得目标产能,使该等产能转移至项目。
今年10月10日,防城港津西与承德兆丰签订产能转让协议,内容有关将目标产能由承德兆丰转让到防城港津西,总代价为人民币14.52亿元。根据产能转让协议的条款,承德兆丰同意出售,而防城港津西同意收购目标产能(即铁产能每年138万吨、钢产能每年150万吨)。
天津天重江天重工有限公司是天津市推动整体退出的钢铁企业之一,今年5月11日,天津正式印发实施《2019年度打好污染防治攻坚战工作计划》(以下简称《工作计划》),《工作计划》提出,突出单位面积排放强度管控,加快推动传统产业绿色化、生态化改造,推动天津天重江天重工、天丰钢铁、轧三钢铁整体退出。
此前,天津市工业和信息化局公布了天津天重江天重工产能出让方案:

此文章来源于中国东方集团、津西钢铁、天津市工业和信息化局等

