

摘要
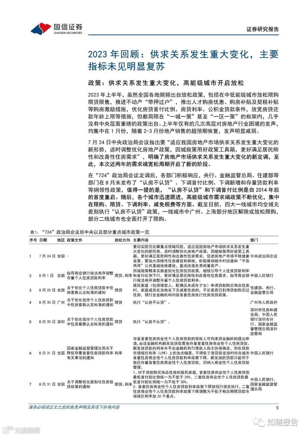
2023 年上半年,虽然全国各地频频出台放松政策,包括在中低能级城市放松限购限贷限售,推进不动产“带押过户”,推出人才购房优惠、购房补贴及契税补贴等购房激励措施,优化房贷首付比例、房贷利率、公积金贷款条件,放宽房贷还款年龄上限等措施,但都局限在“一城一策”甚至“一区一策”的框架内,几乎没有中央层面重磅的政策出台。
上半年仅有的几次高层对房地产行业困境的发声,均集中在 1 月份,随着 2-3 月份地产销售的超预期恢复,发声明显减弱。
文章内容








文章篇幅有限,仅为部分预览
回复暗号:23115617

*免责声明:以上报告均为本公众号通过公开、合法渠道获得,报告版权归原撰写/发布机构所有,如涉侵权,请联系删除;本号报告为推荐阅读,仅供参考学习,不构成投资建议。
往期推荐
2023-06-02
2023-06-04
2023-06-06
2023-06-09
2023-06-11
2023-06-17
2023-06-20
2023-06-24
2023-06-28

