

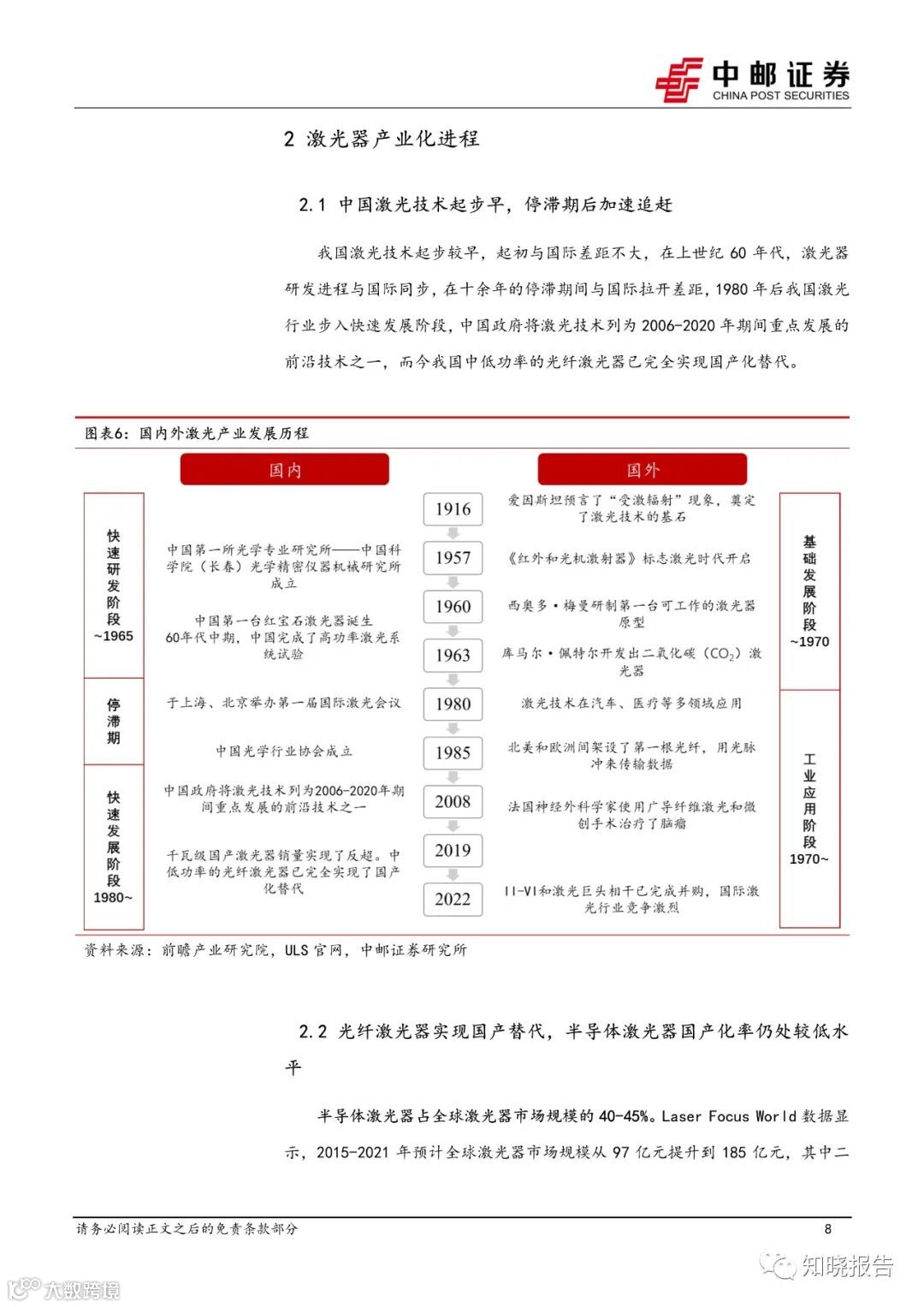
文章摘要
1) 激光显示产品中光源成本占比约 40%,是产品降本的关键因素,激光显示光源所用激光器主要为红、绿、蓝色半导体激光器,国内半导体激光器国产化率仅为 5%,海外厂商仍处主导、领先地位。
2) 参照光纤激光器发展进程,我们认为,在国产化率提升、技术升级、产能扩大等因素影响下,激光器产品价格势必迎来大幅下降。
3) 显示用半导体激光器降本可期。一方面,国内政策鼓励激光产业发展,相关企业已持续取得红、绿、蓝光激光器的研发突破,其中红光 LD 实现量产;蓝光 LD 性能成熟,实现试量产;绿光 LD 性能实现突破。另一方面,蓝光 LD 与蓝光 LED 采用同种材料体系,后者国内具备良好产业基础,未来的产业化随着影响半导体产业的摩尔定律发展,有较大性能提升和降本空间。
4) 激光显示下游应用场景广泛,为低渗透优质赛道,降本有望
助推其在各细分场景中渗透率的提升,产业规模加速扩张。
文章内容









文章篇幅有限,仅为部分预览
回复暗号:23092649

*免责声明:以上报告均为本公众号通过公开、合法渠道获得,报告版权归原撰写/发布机构所有,如涉侵权,请联系删除;本号报告为推荐阅读,仅供参考学习,不构成投资建议。
往期推荐
2023-06-02
2023-06-04
2023-06-06
2023-06-09
2023-06-11
2023-06-17
2023-06-20
2023-06-24
2023-06-28
短视频(抖音、TikTok、快手、视频号、B站等)、直播电商(短视频直播、直播带货、抖音电商、快手电商、淘宝、天猫、拼多多、双11专题、618专题、跨境电商等)、自媒体(小红书、公众号、知乎、微博、社交媒体、内容营销、小程序等)、跨年演讲、私域营销、数字营销、社交营销、社交媒体、知识地图、人群洞察(Z世代、00后、95后、8090、她报告、他报告、母婴、银发、年轻人)、互联网(移动应用、社区团购、广告投放、大数据、云服务)、新消费洞察、品牌洞察、人工智能、ChatGPT、Web3.0、物联网、AR、VR、元宇宙、新国货、新国潮、宠物、出行、电子3C数码、房地产行业、服务业、个护家清、户外运动、婚恋婚庆、家居家装、家具家电、健身、教育、快消零售、旅游、民宿、酒店、露营、美妆护肤、母婴、配饰、新能源汽车、日化、生鲜、时尚奢侈、食品饮料(食品、餐饮、新茶饮、酒水、儿童辅食、方便速食、烘焙、咖啡冲饮、零食、奶制品、乳制品、水产肉类、饮品饮料、预制菜等)、文化娱乐、物流配送、鞋服、康养、健康、医疗、职业职场、人才薪酬、就业招聘、创业、工业观察、工业制造、经济观察、企业观察、社会生活城市、市场观察、碳中和、下沉市场、智能制造、政策解读、半导体、能源等。

