

文章摘要
电子行业中获得专精特新小巨人认证企业共93家,其中半导体领域40家占比43.0%;消费电子、电子化学品Ⅱ、其他电子Ⅱ、光学光电子、元件等占比分别为11.8%、11.8%、9.7%、15.1%、8.6%。“专精特新”小巨人的重点领域中提出,应优先聚焦制造业短板弱项,符合《工业“四基”发展目录》所列重点领域
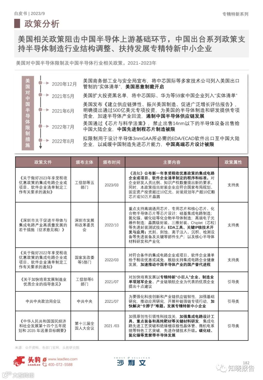
或符合制强国战略十大重点产业领域;或属于产业链供应链关键环节及关键领域“补短板”“锻长板”“填空白”产品,其中半导体领域由于美国恶意竞争,中国核心技术被卡,国家高端科技进程放缓,故国产替代迫在眉睫。
文章内容








文章篇幅有限,仅为部分预览
回复暗号:23103769

*免责声明:以上报告均为本公众号通过公开、合法渠道获得,报告版权归原撰写/发布机构所有,如涉侵权,请联系删除;本号报告为推荐阅读,仅供参考学习,不构成投资建议。
往期推荐
2023-06-02
2023-06-04
2023-06-06
2023-06-09
2023-06-11
2023-06-17
2023-06-20
2023-06-24
2023-06-28


