

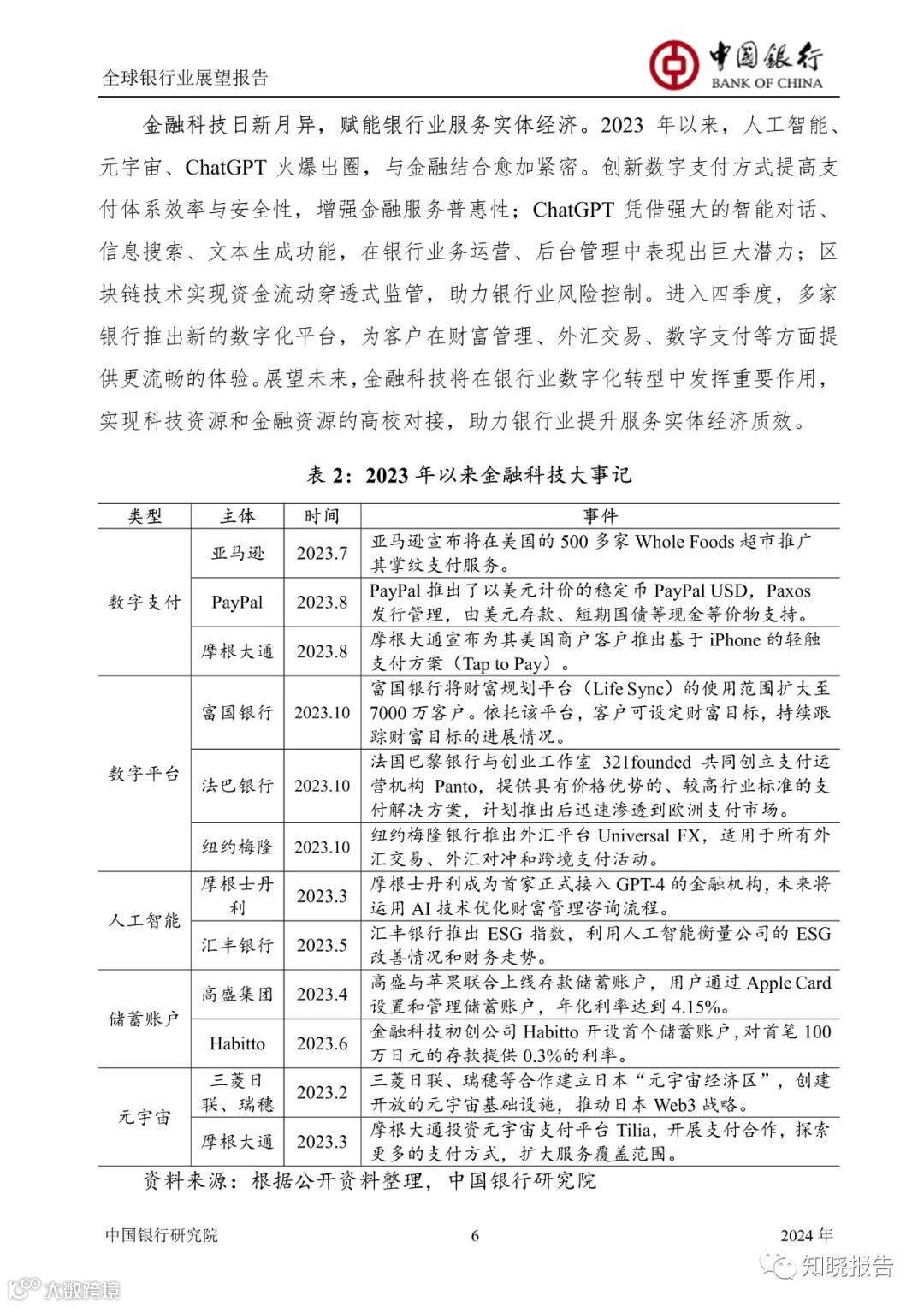
文章摘要
2024年,中国银行业牢牢把握金融工作的政治性与人民性,进一步支持经济恢复,保障自身规模和盈利稳健增长,资产质量稳定向好。
经济复苏需要银行业的大力支持,本次季报将围绕全球银行业支持实体经济复苏的重要着力点、全球创意产业发展及金融支持经验、提升普惠金融可持续发展能力、住房租赁金融助力房地产市场平稳转型、深港跨境消费及金融发展等专题进行研究。
文章内容








文章篇幅有限,仅为部分预览
回复暗号:23122237

*免责声明:以上报告均为本公众号通过公开、合法渠道获得,报告版权归原撰写/发布机构所有,如涉侵权,请联系删除;本号报告为推荐阅读,仅供参考学习,不构成投资建议。
往期推荐
2023-06-02
2023-06-04
2023-06-06
2023-06-09
2023-06-11
2023-06-17
2023-06-20
2023-06-24
2023-06-28


